Postao/la dadod » 02 lis 2011, 13:01
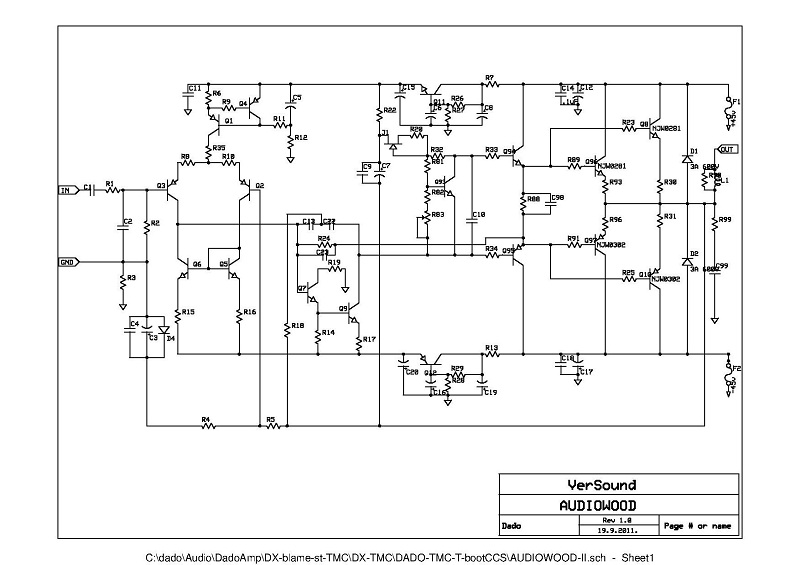
Ovo je poboljsana verzija, s prepolovljenim izoblicenjem, iako su izoblicenja i prije bila vrlo niska. Nisam poslusao u zivo jer pojacalo nije vise kod mene ali cu probati na mom slijedecem izlaznom stupnju. Spremam se na mjerenja novog izlaznog pojacala, NFET kaskoded LTP i triple izlazni stupanj s ThermalTrak izlaznim Onsemi tranzistorima. Kada zavrsim mjerenja, ako je netko zainteresiran, otvoriti cu novi thread. Paralelna kombinacija R24//C23 je sada spojena na Q95 emiter umjesto na Q9 kolrktor. Na taj nacin je smanjeno opterecenje VASa. Nisu mjenjane vrijednosti elemenata prema prvoj verziji.
Dado
- Privitak/ci
-

- AUDIOWOOD-II-1.jpg (85.63 KiB) Pogledano 2965 put/a.