dogc-h

dogc-h

PostPostao/la pinco » 29 lip 2011, 13:49

Malo san se igra u simulatoru, ovu h verziju DOGC, koja bi tribala radit na nižin imedancama....
Meni na 4R i većeme opterećenju stalno riže ka na slici, pomaže jedino kad pustin veću struju kroz driver, šta mi nema smisla jel je podešen na 200mA, šta mislin da je sasvin dovoljno za ovaj mosfet, a glavna bi prednost bila ovoe topologije, current dumping, da driverska sekcija bude šta više linearna a most dumper tranzistore drži linearnima....., tj. da opterećenje na debe priuzmu izlazni tranzistori, jel negdi griješin u simulaciji ili je to tako???

DOGC-H sema.gif
Shema
dogc_cm.gif
simulacija
pinco
 
Postovi: 210
Pridružen/a: 09 svi 2011, 09:59

Re: dogc-h

PostPostao/la sstrsat » 29 lip 2011, 14:42

pinco je napisao/la: da driverska sekcija bude šta više linearna a most dumper tranzistore drži linearnima....., tj. da opterećenje na debe priuzmu izlazni tranzistori



Ca mislis ca se desava sa opterecenjem drivera kad se izlazni tranzistori otvore

Inace, manje vise sve te sheme feed forwarda naoko pretendiraju da budu jednostavne ali kad se sagledaju svi aspekti koji su potribni da bi stvarno kvalitetno obavile posal onda od jednostavnosti bas i ne ostaje previse
Krepat ma ne molat
Avatar
sstrsat
 
Postovi: 1745
Pridružen/a: 04 svi 2011, 18:21
Lokacija: Rijeka

Re: dogc-h

PostPostao/la pinco » 29 lip 2011, 18:32

sstrsat je napisao/la:
pinco je napisao/la: da driverska sekcija bude šta više linearna a most dumper tranzistore drži linearnima....., tj. da opterećenje na debe priuzmu izlazni tranzistori



Ca mislis ca se desava sa opterecenjem drivera kad se izlazni tranzistori otvore

Inace, manje vise sve te sheme feed forwarda naoko pretendiraju da budu jednostavne ali kad se sagledaju svi aspekti koji su potribni da bi stvarno kvalitetno obavile posal onda od jednostavnosti bas i ne ostaje previse


Izgleda da baš nije baš tako jednostavno kako izgleda, vidija san da se dizanjen struje kroz drivere rješava stvar, al to apsolutno nema nikakvoga smisla...., opet nije rješen osnovni problem, samo je pribaćen sa izlaznoga stupnja na driverski.
pinco
 
Postovi: 210
Pridružen/a: 09 svi 2011, 09:59

Re: dogc-h

PostPostao/la sstrsat » 29 lip 2011, 18:48

Pusti zasad simulacije i skini opis rada QUAD-a 405. On je moze se rec pretaca svih takvih topologija a na netu ces lako nac detaljan opis kako to zapravo radi (ima o njemu jako puno materijala). Iako je u vrime njegovog nastanka i bilo nekih razloga da se gre na takvu topologiju, danas ih bas i nima previse. Kako san vec rekal, moze se i sa takvim topologijama postic odlican rezultat ali sa ipak malo vise kompleksnosti
Krepat ma ne molat
Avatar
sstrsat
 
Postovi: 1745
Pridružen/a: 04 svi 2011, 18:21
Lokacija: Rijeka

Re: dogc-h

PostPostao/la pinco » 29 lip 2011, 19:19

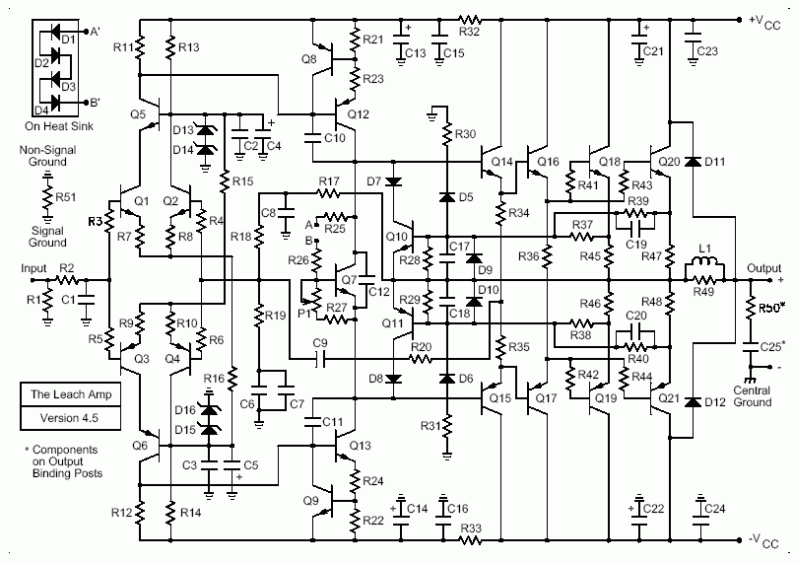
Evo jedna shema moga bivšega pojačala, Leach, ovo e bilo dobro pojačalo, posebno kad se oćerupaju oni dijelove strujne zaštite, i zaštite na vas.....
Privitak/ci
leachamp_schema.gif
pinco
 
Postovi: 210
Pridružen/a: 09 svi 2011, 09:59


Natrag na Tranzistorska tehnika

Na mreži

Trenutno korisnika/ca: / i 1 gost.

cron