Stvarno izvrsna ideja. Naravno da bi se išlo na AB klasu jer za to ne trebaju veliki(čitaj skupi) hladnjaci, hrpa kondenzatora, i jaki trafo. Ja koji sam bliže SSu nego vakuumu sam se nažalost nagledao više shema sa cijevima nego sa tranzistorima pa tako ne znam od kuda bi krenuo. Recimo ono pojačalo iz Majstora ča sam stavio u drugi post nije skupo i daje željenu snagu ali teško mogu vjerovati da je neke pristojne kvalitete. Ono pojačalo koje sam ja radio sa BUZ-ovima može ići u koju god klasu hoćeš ali izlazni tranzistori su skupi iako bi možda neki znalac mogao prepraviti shemu i staviti IRFP-ove.
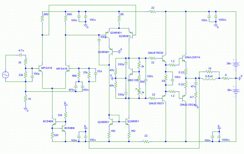
Evo shema sa MOSFETovima u izlazu(samo 20W u klasi A,a struja mirovanja se može podesiti od 0mA pa do 2A i možda više, osjetljivost 0,775V)

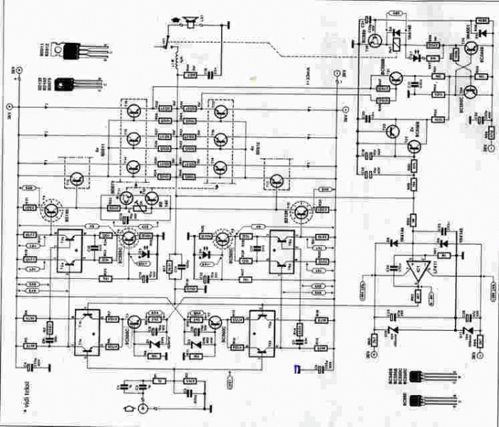
Shema iz Majstora,60W klasa AB ili B,sljedećih par dana bi Gilhooley trebao dobiti pločice pa ako kojim slučajem ima na lageru neki trafo,kondove mogo bi nam dati koji osvrt kako to svira



Još sam naletio na netu na nekog Haflera ili Hiragu ali ne mogu naći shemu sada i ne znam o kojoj se klasi i snazi radi. Ako nađem staviti ću i to.
E sada također postoji ona opcija da netko konstruira takvo jedno pojačalo ali to bi naravno zahtijevalo malo više vremena i truda.
"Nakon prve čaše vidite stvari onakvim, kakve bi vi htjeli da budu. Nakon druge vidite ih onakvim, kakve nisu. Na kraju ih vidite onakvim, kakve zaista jesu, što je najgora stvar na svijetu."