Tube bufferi

Tube bufferi

PostPostao/la harkonen » 16 svi 2011, 12:32

Kakav je to forum i kakva je to Cijevna sekcija ako nema teme o Tube bufferu ?
Odma' da se to ispravi bez obzira što će mnogima taj najobičniji trafo impedancije više izaći na uši !! :-)

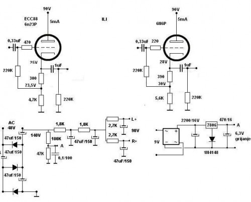
Full pojednostavljeno, izvedbe mogu biti bez pojačanja (katodno sljedilo) ili s njim (Srpp ili klasika AF plus katodno sljedilo na izlazu
sa DC-vezom ili bez nje,kao najčešća rješenja).
Da previše ne idemo u teoriju, jer se i o ovom može poprilično, zašto ljudi grade buffere?
Dašak triodne topline po povoljnoj (može li jeftinije?) cijeni plus benefiti koje dolaze kao bonus, a zapravo su oni
najbitniji jer se tiču rješenja bitno smanjene ovisnosti o izlaznoj interkonekciji kao i manjeg opterećenja izvora,
čime je široka frekventna karakteristika poprilično stabilna i ravna.
Danas se kad kažete DAC, praktično podrazumjeva da na izlazu ima lampu kao buffer.
I kako ovo ostvariti najpovoljnije?
Uzeti mali print trafo 2x 24V/5W - za anodni napon, jedan mali 1x9V/5-6W print trafo za grijanje, uzeti jednu npr E(P)CC-88,6N23P,6n6p (za nju trafo za grijanje treba biti 9W) cijev, napraviti ispravljač-duplikator ili još bolje triplikator pa tri RC člana , staviti 7806 za grijanje,desetak otpornika,
4 vezna konda i to je to.
Idealno u samogradnji kao prvi cijevni projekt. Ako se pridržavamo minimuma opreza i minimuma savjeta oko ožičenja i kvalitete dijelova,
teško će omanuti. A zvukom ćete biti više nego zadovoljni. Možda najveći dobitak u odnosu na uložene pare.

Može li jednostavnije?
bufferi1.JPG


Edit: ispravak izlazne impedancije na ecc88 - (krivi zarez) u ovoj je radnoj točki je Rp 3300 / (mu+1) = 200 ohm :-)
Zadnja izmjena: harkonen; 17 svi 2011, 21:40; ukupno mijenjano 6 put/a.
I'm too old for this s...
Avatar
harkonen
 
Postovi: 2195
Pridružen/a: 04 svi 2011, 14:27
Lokacija: Bjelovar

Re: Tube buffer

PostPostao/la joe dalton » 16 svi 2011, 16:43

Ako može nekoliko pitanja, možda su glupa, ali barem da potaknem diskusiju. :mrgreen:
Zašto si cijevi biasirao na samo 5 mA kad podnose puno više?
Zar nebi bilo bolje "nafrljiti" ECC88 na 10ak mA?
Bilo bi zgodno staviti na shemu koliko je pojačanje odnosno slabljenje prikazanih buffera.
Avatar
joe dalton
 
Postovi: 770
Pridružen/a: 06 svi 2011, 10:14
Lokacija: Zagreb

Re: Tube buffer

PostPostao/la harkonen » 16 svi 2011, 17:15

Pitanja, vjerujem i sugestije su potpuno na mjestu što se tiče struja kroz lampe.
Dapače da bi, i jednu i drugi lampu dignuo na višu struju, s tim da 6n6p ide zaista lijepo i na 20mA,
a čak mi se i sviđa njen "karakter" pri toj struji...
Kako se tema razvija, izniknut' će i sheme koje će zadovoljiti i te kriterije.

No, ovo je tek prva početna priča bazirana na malim i jeftinim print trafoima iz lokalnih trgovina elektroničkim materijalom,
za koje maksimalno što imaju u ponudi je 2x24V/5W.
I uz takav trafo, nešto veći napon napajanja bi se postigao i drugačijim peglanjem napona napajanja, no sve povećava cijenu. Ovaj bufferčić se može napraviti već za 250-njak kuna, a dalje ovisno o lampi, proizvođaču, veznim kondovima,
samo je nebo granica.
Naravno, moramo zadržati i dovoljan prednapon.
Izlazna impedancija sljedila je u određenim radnim točkama Rp/(1 - mu), a
pojačanje katodnog sljedila je mu/(mu+1), dakle u ovim radnim točkama
Ecc88 je 0,95x , a 6N6P 0,93x

Nabrijanija verzija s istim lampama koja će uzeti nešto više sredstava jer zahtjeva trafo po narudžbi,
te i tome prilagođen ispravljač je ova:

bufferi2.JPG



Napajanje je moglo i niže za istu struju kroz lampe, no ja volem da ima bar 1,5V-2V prednapona :-)
I'm too old for this s...
Avatar
harkonen
 
Postovi: 2195
Pridružen/a: 04 svi 2011, 14:27
Lokacija: Bjelovar

Re: Tube bufferi

PostPostao/la harkonen » 16 kol 2011, 08:10

Nisam odolio, samo na uvid na što liči "moderan komercijalni buffer". Što reći? Nećemo reći koja firma je u pitanju,
ali poznata je....
Samo Vi napravite svoju MKII nabrijanu verziju, upravo je jedan diyer sve dijelove stavio na hrpu
i čak i sa prigušnicom u napajanju i sa vrlo kvalitetnim kondovima je došao ispod cijene ovog buffera. Ah.

buffer.jpg
I'm too old for this s...
Avatar
harkonen
 
Postovi: 2195
Pridružen/a: 04 svi 2011, 14:27
Lokacija: Bjelovar

Re: Tube bufferi

PostPostao/la tom_hifi » 16 kol 2011, 17:54

harkonen je napisao/la:upravo je jedan diyer sve dijelove stavio na hrpu
i čak i sa prigušnicom u napajanju i sa vrlo kvalitetnim kondovima je došao ispod cijene ovog buffera.


Veselim se tom projektu. Kroz 20 dana očekujem sve dijelove i onda se primamo lemilice. :roll:
Avatar
tom_hifi
 
Postovi: 2087
Pridružen/a: 16 kol 2011, 17:33
Lokacija: Oroslavje

Re: Tube bufferi

PostPostao/la tom_hifi » 18 kol 2011, 19:04

Evo mali update.

Svi dijelovi i komponente naručene. Nadam se kroz 2 tjedna da bude sve došlo. Ovisno koliko bude trebalo nekim stvarima izvana da dođu.

Nakon toga počinje rad na 6N6P MKII verziji buffera. :) ;)
Avatar
tom_hifi
 
Postovi: 2087
Pridružen/a: 16 kol 2011, 17:33
Lokacija: Oroslavje

Re: Tube bufferi

PostPostao/la tom_hifi » 27 kol 2011, 19:32

Mali update.

Kutiju sam napravio, treba ju još samo pofarbat, posložit sve dijelove unutra. Sve imam, osim otpornika. Njih treba još par dana čekat, možda tjedan i mogu početi.

Čak ću i drvene bočnice napravit.
Avatar
tom_hifi
 
Postovi: 2087
Pridružen/a: 16 kol 2011, 17:33
Lokacija: Oroslavje

Re: Tube bufferi

PostPostao/la sonny » 30 kol 2011, 12:55

Evo samo na uvid ono što sam ja "isprojektirao" :D
Katodno sljedilo u ulozi "izlaza" DAC-a CD playera...
Računao sam za 6N6P ukoliko me sjećanje služi...
Po knjigama koje sam uspio doma naći...
I datasheetovima dostupnim diljem neta...
Slušam pokude i pohvale eventualno :D
S@ki radi pločice, pa će ih biti (možda) i moguće "naručiti" kod njega :D

P.S. U "projekt" je uključen i balanced to SE konverter... Pošto DAC-i CDP-a koje posjedujem imaju balansirane izlaze, a pojačalo SE....

EDIT : Za posljednju i konačnu verziju pločice molim pogledati DAC valve output stage V4.2
Zadnja izmjena: sonny; 03 pro 2011, 16:42; ukupno mijenjano 1 put/a.
A nekad je ovdje bilo dobro.......... Šteta.......
sonny
 
Postovi: 1203
Pridružen/a: 20 kol 2011, 18:36

Re: Tube bufferi

PostPostao/la harkonen » 30 kol 2011, 13:13

Pitanje - da li je ovo za high end ili za onako, po doma? :-)
Ako je ono prvo, onda evo na prvi pogled, bez računanja (pazite, Vi ste to tražili!) , a ako idemo računati naći ćemo mi još ponešto, nema frke za to.
Po meni ništa neispravljivo. Na koji ste radnu točku pucali kod 6n6p?

a) Napajanje: premalo filtrirano, potreban je minimum još jedan RC član, ispred ovih što idu separirano (1K-100uF) na svaki kanal,
ali još bolje jedan LC član ispred njih. Točne vrijednosti dobiti putem besplatnog http://www.duncanamps.com/psud2/index.html
Obvezno blok na prvom elektrolitu, te bleeder otpor. Blok poželjan i na elektrolitima na anodama.

b) Katodno sljedilo - radnu točku 6n6p pomaknuti u područje veće struje (vidim po katodnom otporu da je preniska) , sa smanjenjem katodnog otpora
za automatski prednapon (1K) smanjiti i gridleak na oko 470K, a automatski i povećati ulazni blok. Vjerovatno je i sam katodni otpor (10k) prevelik, no pakazati će
matematika.
Dobro je što je stavljen katodni stopper (eto pohvale) :-)
mada kod ove lampe nije bilo oscilacija (bar meni niti sam čuo da se nekom dogodilo) u spoju katodnog sljedila....

c) Ulazni dio balans. u SE, nije li malo previše filtera? I kakav je njihov utjecaj u nekom rasponu do 40-50kHz?

d) Ispravljaču grijanja je posvećena veća pažnja nego ispravljanju anodnog napona, a kako se radi o katodnim sljedilima, trebalo bi potencijal grijača dignuti na ili iznad
potencijala katode samih lampi, a ne na nulu kako je ovdje.
Zadnja izmjena: harkonen; 30 kol 2011, 13:18; ukupno mijenjano 1 put/a.
I'm too old for this s...
Avatar
harkonen
 
Postovi: 2195
Pridružen/a: 04 svi 2011, 14:27
Lokacija: Bjelovar

Re: Tube bufferi

PostPostao/la Edison » 30 kol 2011, 13:15

sonny je napisao/la:Evo samo na uvid ono što sam ja "isprojektirao" :D
Katodno sljedilo u ulozi "izlaza" DAC-a CD playera...
Računao sam za 6N6P ukoliko me sjećanje služi...
Po knjigama koje sam uspio doma naći...
I datasheetovima dostupnim diljem neta...
Slušam pokude i pohvale eventualno :D


Na regulatoru grijanja cijevi imas sklop za kasnjenje i lagno dizanje napona. Anodni napon, medjutim, pustas trenutno. To nije dobro za zivot cijevi. Ili pustaj oba napona istovremeno, ili neka kasni anodni napon...
Čovječe pazi da ne ideš malen ispod zvijezda!
Avatar
Edison
 
Postovi: 1180
Pridružen/a: 04 svi 2011, 21:32
Lokacija: Rijeka

Sljedeća

Natrag na Cijevna tehnika

Na mreži

Trenutno korisnika/ca: / i 3 gostiju.

cron