Što se radi ovih dana...

Re: Što se radi ovih dana...

PostPostao/la Backo » 26 ruj 2012, 14:53

Prelipo deane :hail: :thumbup: :clap:
Avatar
Backo
 
Postovi: 317
Pridružen/a: 19 srp 2011, 23:07
Lokacija: Zadar

Re: Što se radi ovih dana...

PostPostao/la Master of Disaster » 26 ruj 2012, 20:06

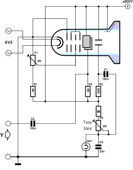
Sve si dans nešto razmišljam; časopis radioamater je osamdesetih godina izdao detaljna uputstva za uradi sam osciloskop, bilo je i ovdje osvrta na to. Na netu osim ovoga (nije sigurno da je to to)

Acca scope1.GIF
Acca scope1.GIF (12.88 KiB) Pogledano 5622 put/a.


nisam našao ništa, pa ako netko ima to ili zna gdje ima molio bi da nebude samozatajan :lol: , pa da mogu nastaviti sa umovanjem :drill:
Gdje ima dima, nema zvuka.
Avatar
Master of Disaster
 
Postovi: 259
Pridružen/a: 24 pro 2011, 00:41

Re: Što se radi ovih dana...

PostPostao/la Khadgar2007 » 26 ruj 2012, 20:34

Ne spominji mi Radio Amater, moj stari i ja prije jedno 7-8 godina čistili po stanu i tako šišnuli "zna se di" jedno 30-40tak brojeva,a sada mi je žao ča nismo to negdje spremili. Imam u ormaru jedno 3-4 godišta onog njesra od Svijeta Elektronike i dajem to za Radio Amatera :roll:
"Nakon prve čaše vidite stvari onakvim, kakve bi vi htjeli da budu. Nakon druge vidite ih onakvim, kakve nisu. Na kraju ih vidite onakvim, kakve zaista jesu, što je najgora stvar na svijetu."
Avatar
Khadgar2007
 
Postovi: 2488
Pridružen/a: 05 svi 2011, 16:44
Lokacija: Sisak

Re: Što se radi ovih dana...

PostPostao/la Dean » 26 ruj 2012, 21:12

Backo je napisao/la:Prelipo deane :hail: :thumbup: :clap:


Hvala Backo.! Bar netko vidi moj trud oko slaganja radione, a ne ona audiofilska banda sa prethodne strane ! :lol: :lol:
Dean
 
Postovi: 1774
Pridružen/a: 05 svi 2011, 17:13

Re: Što se radi ovih dana...

PostPostao/la joe dalton » 26 ruj 2012, 23:21

Dean je napisao/la:
Backo je napisao/la:Prelipo deane :hail: :thumbup: :clap:


Hvala Backo.! Bar netko vidi moj trud oko slaganja radione, a ne ona audiofilska banda sa prethodne strane ! :lol: :lol:


Jel to znači da se sad može doć u inspekciju?
Imaš li rakije za svaki slučaj? :lol:
Avatar
joe dalton
 
Postovi: 770
Pridružen/a: 06 svi 2011, 10:14
Lokacija: Zagreb

Re: Što se radi ovih dana...

PostPostao/la Dean » 27 ruj 2012, 07:11

joe dalton je napisao/la:Jel to znači da se sad može doć u inspekciju?
Imaš li rakije za svaki slučaj? :lol:

Gosti su dobrodošli, a alkohola ima za čišćenje. Drugo nije dozvoljeno u radioni.. :mrgreen:
Dean
 
Postovi: 1774
Pridružen/a: 05 svi 2011, 17:13

Re: Što se radi ovih dana...

PostPostao/la sonny » 30 ruj 2012, 12:49

slika

Živjeli !

slika
A nekad je ovdje bilo dobro.......... Šteta.......
sonny
 
Postovi: 1203
Pridružen/a: 20 kol 2011, 18:36

Re: Što se radi ovih dana...

PostPostao/la Schultz » 30 ruj 2012, 14:15

Uuuuu... Ako niste to pretvorili u rakiju, donesi pol litre tog eleksira za Tomića...
Malvazijski tigar
Avatar
Schultz
 
Postovi: 510
Pridružen/a: 06 ruj 2011, 20:36
Lokacija: Pećine, Sušak, Rijeka

Re: Što se radi ovih dana...

PostPostao/la sonny » 30 ruj 2012, 17:20

Čistog soka ?
Samo moraš biti brz.
To sam jučer prešao.
Sprešao sam jedno 50 litara.
Inače ode u ocat što je i bila namjena.
Javim ti !
A nekad je ovdje bilo dobro.......... Šteta.......
sonny
 
Postovi: 1203
Pridružen/a: 20 kol 2011, 18:36

Re: Što se radi ovih dana...

PostPostao/la Khadgar2007 » 30 ruj 2012, 19:20

Jedno pitanjce za one koje leme buhice zvane S-M-D. Nešto petljam oko jednog integrirca za step motore koji je naravno u smd kućištu. E sada na njega se natrkelji jedan RC član koji služi za određivanje radne frekvencije integrirca. E sada ako slijedimo ono da su što kraći vodovi na pločici i da bi takvi elementi trebali biti ča bliže integrircu da li je pametno da ja zalemim taj otpornik i kondenzator jedan na drugi jer bi ih tako mogao smjestiti bliže samome integrircu.
"Nakon prve čaše vidite stvari onakvim, kakve bi vi htjeli da budu. Nakon druge vidite ih onakvim, kakve nisu. Na kraju ih vidite onakvim, kakve zaista jesu, što je najgora stvar na svijetu."
Avatar
Khadgar2007
 
Postovi: 2488
Pridružen/a: 05 svi 2011, 16:44
Lokacija: Sisak

PrethodnaSljedeća

Natrag na Offtopic

Na mreži

Trenutno korisnika/ca: Google [Bot] i 3 gostiju.

cron