FOTOGRAFIJE: http://smg.beta.photobucket.com/user/di ... /Aleph%205
Inače da se pohvalim minucioznom izvedbom




zbotic je napisao/la:
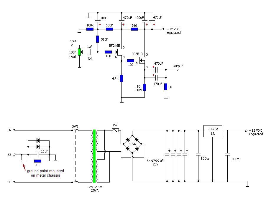
Inače da se pohvalim minucioznom izvedbomuspio sam dobiti dva potpuno identična kanala prema mjerenjima kontrolnih napona, a ofset je manji od 3mV, što do sada nisam nigdje pročitao da je nekome uspjelo.

s@ki je napisao/la:čemu toliki kapacitet na izlazu ?
Khadgar2007 je napisao/la:Evo ča sam skuburio preko vikenda,šaka dijelova iz furde i nešto novih. Valjda ću napokon maknuti onaj piherov pot koji je svoje odlužio i staviti ipak malo bolju kontrolu glasnoće koja će sada ići preko ovog buffera. Još nije izvršeno opalenje jer mi još uvijek fali multiturn trimer od 10k-50k.
Trenutno korisnika/ca: / i 4 gostiju.