Što se radi ovih dana...

Re: Što se radi ovih dana...

PostPostao/la Khadgar2007 » 31 pro 2012, 19:41

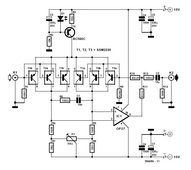
Vidim da svi tuku po hrani a ja opet po Orlu. Naletio sam na jedan post od Črlenog Hudiča na audiofil.netu za MC phono koji on preporučuje pa ako on preporuči ja poslušam preporuku. :ugeek:
Prvo sam počeo da radim PCB nakon par sati skužio da su mali vragovi SSM2220 prevelik zalogaj za mene ča se tiče layouta. Malo sam prokopao po netu i načao cijeli članak iz Elektora koji naravno ima i PCB. Nakon ča sam vidio kakav je to PCB(ništa za zamjeriti jer je odličan) ali ima manu da su elkovi neki minijaturni pa sam se prihvatio posla i besramno iskopirao layout sa par preinaka radi smještaja elkova i još neke sitnice koje su mi upale u oči.

mc phono.jpg
mc phono.jpg (42.78 KiB) Pogledano 8503 put/a.


I pločica.
pcb.jpg
pcb.jpg (160.05 KiB) Pogledano 8503 put/a.


P.S.
Sada vidim da su mi neke stvari promakle ali biti će još revizija pa lako za to.
"Nakon prve čaše vidite stvari onakvim, kakve bi vi htjeli da budu. Nakon druge vidite ih onakvim, kakve nisu. Na kraju ih vidite onakvim, kakve zaista jesu, što je najgora stvar na svijetu."
Avatar
Khadgar2007
 
Postovi: 2488
Pridružen/a: 05 svi 2011, 16:44
Lokacija: Sisak

Re: Što se radi ovih dana...

PostPostao/la zbotic » 06 sij 2013, 00:28

Ubacio sam na Facebook album sa nekim mojim samogradnjama pa ako nekoga zanima: :D

http://www.facebook.com/media/set/?set= ... 2ba6259568
zbotic
 
Postovi: 2031
Pridružen/a: 04 svi 2011, 07:14

Re: Što se radi ovih dana...

PostPostao/la Khadgar2007 » 06 sij 2013, 01:10

Malo sam pogledao na brzinu ali kako mi je vrisnula grafička i sada sam na onom njesru na matičnoj net mi je spor za pop****. Pa tako kada jednog lijepog dana nabavim novu pogledaću sve slike.
"Nakon prve čaše vidite stvari onakvim, kakve bi vi htjeli da budu. Nakon druge vidite ih onakvim, kakve nisu. Na kraju ih vidite onakvim, kakve zaista jesu, što je najgora stvar na svijetu."
Avatar
Khadgar2007
 
Postovi: 2488
Pridružen/a: 05 svi 2011, 16:44
Lokacija: Sisak

Re: Što se radi ovih dana...

PostPostao/la tom_hifi » 06 sij 2013, 09:09

zbotic je napisao/la:Ubacio sam na Facebook album sa nekim mojim samogradnjama pa ako nekoga zanima: :D

http://www.facebook.com/media/set/?set= ... 2ba6259568


Nema kaj, jako lijepo :)
Avatar
tom_hifi
 
Postovi: 2087
Pridružen/a: 16 kol 2011, 17:33
Lokacija: Oroslavje

Re: Što se radi ovih dana...

PostPostao/la sonny » 06 sij 2013, 12:43

Hvala lijepo što je konačno netko nama običnim smrtnicima koji nemaju facebook account omogućio da pogledamo nešto :D
A nekad je ovdje bilo dobro.......... Šteta.......
sonny
 
Postovi: 1203
Pridružen/a: 20 kol 2011, 18:36

Re: Što se radi ovih dana...

PostPostao/la pamook » 06 sij 2013, 13:04

:hail: zaista impresivno :clap:
....nemoj Sirogojno, ja ću....
Avatar
pamook
 
Postovi: 1007
Pridružen/a: 19 kol 2011, 20:39
Lokacija: Vinkovci, predgrađe periferije, Utopija

Re: Što se radi ovih dana...

PostPostao/la davorin » 06 sij 2013, 13:22

zbotic je napisao/la:Ubacio sam na Facebook album sa nekim mojim samogradnjama pa ako nekoga zanima: :D

http://www.facebook.com/media/set/?set= ... 2ba6259568


Znači da dobili uvid u vaše samogradnje, moramo postati svojevoljni suradnici CIA-e, NSA-e i staviti svoje osobne podatke na uvid i računala njima na raspolaganje, pridruživanjem FACEBOOK mreži?
davorin
 
Postovi: 1011
Pridružen/a: 14 stu 2011, 16:48
Lokacija: Zadar

Re: Što se radi ovih dana...

PostPostao/la Edison » 06 sij 2013, 14:14

Davorine, ni ja nisam na Facebooku i ostalima, ne zanima me... Ali zboticev link je vidljiv svima.
Zaista impresivno, i kolicinom, i kvalitetom uradaka. :clap:
Čovječe pazi da ne ideš malen ispod zvijezda!
Avatar
Edison
 
Postovi: 1180
Pridružen/a: 04 svi 2011, 21:32
Lokacija: Rijeka

Re: Što se radi ovih dana...

PostPostao/la zbotic » 06 sij 2013, 17:04

davorin je napisao/la:
zbotic je napisao/la:Ubacio sam na Facebook album sa nekim mojim samogradnjama pa ako nekoga zanima: :D

http://www.facebook.com/media/set/?set= ... 2ba6259568


Znači da dobili uvid u vaše samogradnje, moramo postati svojevoljni suradnici CIA-e, NSA-e i staviti svoje osobne podatke na uvid i računala njima na raspolaganje, pridruživanjem FACEBOOK mreži?


Davorine, s obzirom koliko sam mlad i još više se osjećam mladim slobodno me oslovljavaj sa TI. :D

Link je otvoren, ne treba registracija na Facebook.

Registracija na Facebook je jednaka registraciji na bilo koji forum. Možeš otvoriti lažni e-mail i prijaviti se kao "Mujo i tri praščića" nema problema za to i ne trebaju nikakvi osobni podaci. Budala koja želi na Facebooku iznositi svoje intimne stvari je samo budala i ništa više. Ja sam se prijavio jer imam za to ozbiljan interes, a radi se o čisto praktičnim životnim stvarima vezano uz posao i poznanstva. ;)
zbotic
 
Postovi: 2031
Pridružen/a: 04 svi 2011, 07:14

Re: Što se radi ovih dana...

PostPostao/la ninja » 06 sij 2013, 17:57

Svidja mi se onaj Xono 2011 :hail:
ninja
 
Postovi: 207
Pridružen/a: 06 svi 2011, 10:36

PrethodnaSljedeća

Natrag na Offtopic

Na mreži

Trenutno korisnika/ca: Google [Bot] i 3 gostiju.