audio kutak je napisao/la:hvala...
ja sam usput uzeo ove plocice... zelim to isprobati... izgledaju kvalitetno i jeftine su...
https://www.ebay.de/itm/Stereo-ECC88-preamplifier-PSU-set-of-PCB-DIY-/222777964072?
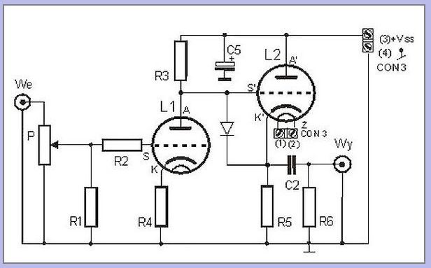
Pločice izgledaju OK. To je nekakva kopija Klima, očito. Nadam se da je i shema sređena s obzirom na to da Internetski "Klimo" ima niz problema, a ako nije potraži po forumu, jer sam nešto pisao o tome.
Možda možeš aplicirati na toj pločici i ovu moju shemu....
Eventualni problemi te pločice mogu biti ono što je na prvu lijepo, a to je prevelika zbijenost elektronike u blizini cijevi......

