NAD S300

Dogradnja tvorničkih uređaja

Re: NAD S300

PostPostao/la ilimzn » 01 ožu 2012, 20:49

pinco je napisao/la:Kondenzator je kritićan jel mora bit veliki, pa definitvno mora bit elektrolit, a na sebi nema DC, pa radi na suvo, plus toga ne rješava eventualni offset izlaznoga dila, mislin da je bolje ostavit tu servo, samo da ga se dobro otimizira.


Vidi sto sam napisao za varijantu gdje se stavi ruzno podesavanje DC offset-a u grubo. Princip je provjeren na samom S300, offset se pokazao prihvatljivim. No, ipak je to test na samo jednom primjerku, tako dane mogu kategoricki tvrditi da ce uvijek biti OK bez trimanja, no okvirno bi se slozio s Ivom. Problem je sto ovdje na zalost nema neko zgodno mjesto za injekciju izlaza iz serva. idealno bi zapravo bilo bas na spoj R17/18 ali to mora biti niskoimpedantna tocka i 'kvaliteta' te impedancije je presudna za linearnost cijelog tog stupnja. Desna strana ulaznog diferencijala je bolja opcija jer ide preko naponskog dijelila pa je uticaj izlazne impedancije servo OPampa minimalan. Kao sto sam rekao, radi problema nelinearne ulazne impedancije (inace uvijek prisutnog, ovdje izrazenijeg radi vece struje ulaznih diferencijala, srecom opet smanjenog velikom degeneracijom) NIJE pozeljno desni ulaz direktno blokirati na masu kondenzatorom (kond u paralelu s R19). LEach je nesto pisao o potrebi ulaznog filtera (C na masu) kod diferencijala, ako se koristi C preko otpora povratne veze. Iako ovaj amo nema GNFB, vrijedi isto pravilo - s obje strane je idealno da bude ista impedancija. Ako se stavi C u paralelu s R19, tada s te strane diferencijala impedancija prema masi tezi nuli s porastom frekvencije. Isto treba biti s lijeve strane. Ovdje se ne treba gledati toliko na apsolutnu vrijednost (dok god je istog reda velicine) koliko na karakter - otpor, kapacitet, induktivitet.
Teoretski postoji jedna alternativa koja daje DC na kondenzatoru, tocnije kondenzatorima, no to treba isprobati. Dva konda u seriju e spoje izmedju referenci kaskoda +-15V, a spoj (sredina) na spojiste R17,18,19. Problem postaju struje curenja elektrolita koje mogu biti dosta velike jer elektroliti moraju imati vrlo visoki kapacitet (4700uF) a radi gabarita je pozeljno da nisu za previsok napon. Na kraju dodavanje rucnog trima, da se kompenzira razlika u struji curenja (da stvar bude gora, ona se mijenja s temperaturom, i to vise od promjene Vbe tranzistora...). I kad se to sve skupa pogleda, opet ispada da je rijesenje s jednim elektrolitom neki optimum, unatoc tome sto je u pitanju elektrolit. Moguce je doduse da bi se spajanjem dva elektrolita u antiparalelu moglo dobiti stanovito poboljsanje.
ilimzn
Iron Man
 
Postovi: 979
Pridružen/a: 05 svi 2011, 13:39

Re: NAD S300

PostPostao/la Boban » 03 ožu 2012, 03:25

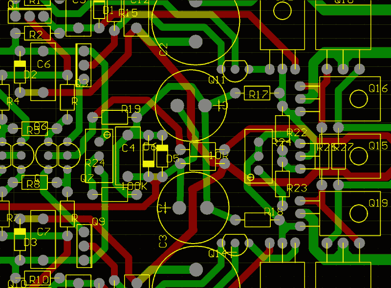
Evo jedne verzije PCB-a (bez povratne, sa kondom i trimerom za offset):

slika
Boban
 
Postovi: 51
Pridružen/a: 05 svi 2011, 22:32

Re: NAD S300

PostPostao/la ilimzn » 03 ožu 2012, 15:14

Boban je napisao/la:Evo jedne verzije PCB-a (bez povratne, sa kondom i trimerom za offset):

slika


Dobar pokusaj za prvi put ali na zalost samo dobar... inzistiras na krivim stvarima, kao npr. simetricnosti. Puno tu ima primjedbi...

1) Koristenje gornjeg sloja treba maksimalno ograniciti. Primjer: nema nikakve potrebe da spoj emitera izlaznih tranzistora s emiterskim otporima bude na gornjem sloju, niti spoj Q14/Q11 emiter prema njihovom emiterskom otporu, niti spoj Q18 emiter prema R27. Q19 emiter na Q17 baza moze ici puno jednostavnije bez da obilazi donji pad R27.

2) Mase prema niskostrujnom dijelu NI SLUCAJNO se ne smiju voditi u dva kraka paralelno s odvojenim napajanjima izlaznog stupnja jer se u njim ainducira poluvalno ispravljena izlazna struja i time unosi nepotrebno smetnje u sve reference i kaskode. Ta masa bi morala biti jedna, i ici po sredini plocice (koliko je moguce uz izbjegavanje komponenti) kao sto ide spoj od tocke GND prema 10 ohma otporu koji ide na SGND. O ovom kasnije jos.

3) Pogledaj malo bolje, nista te ne kosta zamijeniti mjesta tranzistorima u ulaznim diferencijalima tako da su ravnim dijelom jedan prema drugom, i lakse povezivi termicki! Na prvi pogled nema smisla povezivati po jedan PNP i NPN tranzistor nasuprotnih diferencijala, ali tako se imaju bar 2 termicke veze od kojih itekako postoji korist jer se izlaznim offsetom izmedju ostalog dominira i uparenost baznih struja P i N diferencijala (sto znaci da bi bilo pozeljno upariti PNP i NPN tranzistore po pojacanju). Ako je tome tako, onda offset jos ovisi i o razlici temperatura PNP i NPN para, a ovako se upravo povezuju njih dva. Inace se u chip tehnologiji obilato koriste ovakvi trikovi, najcesce su 4 tranzistora stavljena u kuteve kvadrata tako da su PNP na krajevima jedne a NPN druge dijagonale. Ovdje bas ne mozemo ici do te razine, ali ovako smo barem odradili 50% posla.

4) Spoj emitera i emiterskih otpora izlaznog stupnja nema potrebe biti s tako debelim vodo, niti otpori moraju bas biti centrirani. Ako se emiterski otpori pomaknu prema 'svojem' emiteru, nastaje serpentinasti put za spoj voda baza na plavom sloju.

5) Elemente razmaknuti i posloziti tako da se npr. izvodi otpora ne preklapaju s tijelima tranzistora. Naime, izlazne tranzistore je sasvim fino moguce rabiti kao odstojnike za ontazu na hladilo, a uz par komadica gume se postize i da se ostali tranzistori sami pritiscu na hladilo taman kako treba.
Dakle, R20, R21 nemaju razloga ici direktno s elektrolita, ngu i s spojnog voda kolektora Q20/21 i Q22/23. Njihov je otpor 82 ohma i tih 2 miliohma impedancije voda ne igra nikakvu ulogu tim vise sto druga strana otproa ide na kondenzator na masu, tj. cini filter! Q21/Q22 i komplementarce razmakni malo i otpore stavi okomito tako da padovi dodju u prostor izmedju kucista tranzistora. Slicna prica s Q18+Q16 i Q17+Q19 - od interesa ih je razmaknuti prema rubocima plocice kako bi se napravilo mjesta za izvode R27 i otpora do njega (ne vidim oznaku) i jos vaznije, za prolaz GND-a. Vodovi GND-a prema C2 i C3 ionako ne smiju ici tuda gdje idu sada, a i da smiju mogu zaobici rupu Q18 od ispod, Q17 od iznad, no to nece biti potrebno jer treba promijeniti vodjenje mase (o tome u nastavku).

6) Valja razmisliti o stavljanju emiterskih otpora za izlani stupanj okomito, kako bi se izlazni tranzistori mogli pribliziti tako da dodju unutar rubova plocice (eventualno malo prosiriti PCB gore i dolje). Naime, visina standardne 2U rack kutije (po cemu se daju cesto i izmjere hladila) je 88mm (vanjska) sto znaci da za dimenzije plocice do cca 75-78mm po visini sve skupa moze stati na bocno hladilo 2U rack kutije ili slicne, sto je zapravo vrlo pozeljno ako se ide na ovaj format plocice.

7) C14,15,16,17 - tocka niske impedancije prema tranzistorima nije izvod elektrolita vec blok kondenzatora. Uvijek se gleda koji element ima najnizu impedanciju na najvisoj frekvenciji jer tamo stvari budu problem. Idealno mjesto za C14 i C16 je na sredini spoja kolektora odgovoarajucih izlaznih tranzistora. To ujedno pomice i spoj mase vrlo blizu izlaza, sto je pozeljno. Elektroliti mogu ostati tamo gdje jesu samo bi bilo pozeljno ih okrenuti za 90 stupnjeva kako im izvodi ne bi ulazili u kuciste izlaznih tranzistora. Tu gdje je sada izlaz, treba smjestiti 3 lemna mjesta, izlaz, izlazni GND i power GND. Ti GND-ovi se spajaju svi na crvenom sloju (djelomicno radi jednostavnosti lemljenja se mogu duplicirati vodovi i na plavom sloju). U crvenom se sloju naravno napravi 'otvor' oko pada za izlaz, i tu zavrsava visokostrujna masa (iznad i ispod izlaznog pada ce biti padovi mase C14/C16. Ako plocica nema metalizacije, treba se malo potruditi oko tocke prelaska s jednog sloja na drugi.
Od tocke 'jake' mase nije potrebno voditi dalje jako debeli vod, niti prema C2/C3/C12/C13 - AC struje su tu, ako uopce postoje (zadatak je upravo spomenutih kondenzatora da to sprijece) u dijelovima mA. Puno je vaznije da vod ide okvirno po sredini kako bi se izbjegla indukcija od jakostrujnih napajanja.
Kada se nakon ovog sagleda situacija s upravo spomenutim kondenzatorima i otporima u emiterima Q11 i Q14, te daljnjem spoju prema zener referencama i SGND, vidi se da se C2/3/12/13 mogu rotirati za 180 stupnjeva tako da masa dolazi od centralnog dijela plocice putem oko elemenata vezanih na Q15, sto je i jedan razlog zasto sam predlozio da se tu stvari malo razmaknu. Otpori u emiterima Q11/Q14 mogu doci tako da premoscuju mase prema C2/C3 itd, cime se napravi dovoljno mjesta da se spoji masa na referentne zenerice za kaskode, i SGND. SGND mora ici s vodova koji idu centrom ploce, a reference se smiju razdvojiti svaka na svoju stranu s obzirom da na tom mjestu na PCB-u vise nema u blizini vodoja s jacom strujom. Uz to ostaje mjesta za eventualno razmicanje ulaznog stupnja po visini.
Vazno: spoj prema SGND treba obilaziti izlaz samo s jedne strane, ne s obje, sto ostavlja mogucnost da se na crvenom sloju paralelno dovuce vod s izlaza i umetne otpor za NPV s njega prema spoju R19 i baza ulaznih diferencijala (uz malu permutaciju elemenata tako da R19 i otpor od 100k iznad trimera i C4 zamijene mjesta.

8) DC NPV, kond diode itd su posebna prica. Zapravo j eidealno mjesto za njih, ako se bolje pogleda, tocno na sredini izmedju 4 tranzistora koja cine ulazne diferencijale (dva lijeva i dva desna se razmaknu). No, i ovako kako je slozeno nije lose samo bi bilo dobro opet razmaknuti malo stavri, eventualno predvidjeti dva antiparalelna elektrolita, i sprijeciti preklapanje izvoda dioda s kucistem elektrolita. Tu ce ispasti sasvim dovoljno mjesta, C1 se bez problem amoze rotirati za 90 stupnjeva, dapace staviti dva u paralelu.
ilimzn
Iron Man
 
Postovi: 979
Pridružen/a: 05 svi 2011, 13:39

Re: NAD S300

PostPostao/la Boban » 03 ožu 2012, 17:01

:hail:

Pokušaću da sva ova pojašnjenja i savete prenesem na PCB.

...
Boban
 
Postovi: 51
Pridružen/a: 05 svi 2011, 22:32

Re: NAD S300

PostPostao/la ilimzn » 04 ožu 2012, 15:09

Sad i je palo na pamet da se u sklopu uvlacenja izlaznih tranzistora unutar gabarita stampe mogu ipak spojevi emitera prema emiterskim otporima izvesti na crvenom sloju, ali tako da se taj spoj preklapa s kucistem tranzistora, a otpori se onda zaleme samo na povrsinu crvenog sloja (nema rupa.. iako se mogu staviti cisto kao vodilice kamo moraju doci izvodi).

Ideja je da sama stampa bude pritiskivac tranzistora na hladilo, to se pokazalo zapravo jako dobrim rijesenjem (naravno vijci kojima se kroz stampu fiksira tranzistor na hladilo moraju imati obicnu i elasticnu podlosku).
ilimzn
Iron Man
 
Postovi: 979
Pridružen/a: 05 svi 2011, 13:39

Re: NAD S300

PostPostao/la pinco » 04 ožu 2012, 15:54

ilimzn je napisao/la:Sad i je palo na pamet da se u sklopu uvlacenja izlaznih tranzistora unutar gabarita stampe mogu ipak spojevi emitera prema emiterskim otporima izvesti na crvenom sloju, ali tako da se taj spoj preklapa s kucistem tranzistora, a otpori se onda zaleme samo na povrsinu crvenog sloja (nema rupa.. iako se mogu staviti cisto kao vodilice kamo moraju doci izvodi).

Ideja je da sama stampa bude pritiskivac tranzistora na hladilo, to se pokazalo zapravo jako dobrim rijesenjem (naravno vijci kojima se kroz stampu fiksira tranzistor na hladilo moraju imati obicnu i elasticnu podlosku).


Jel tu ima problema sa 3 tipa kučišta razlićite debljine, za izlazne je lako, al kako osigurat da TO220 i TO126 isto imaju dobar kontakt sa hladilom, može se nešto stavit između, pitanje je kako to kvalitetno i trajno izvest, kako se ponaša, nisan to nikad vidija u praksi.
Jedno pitanje, crta san onu verziju sa dc servon šta se napaja priko kaskoda, jel ispravno stavit otpornik sa napajanja na tranzistor da se smanji disipacija na tranzsitoru, pa se može koristit i nešto tipa TO92, da skine nekih 20-tak V.
pinco
 
Postovi: 210
Pridružen/a: 09 svi 2011, 09:59

Re: NAD S300

PostPostao/la zocky » 04 ožu 2012, 16:14

pinco je napisao/la:
ilimzn je napisao/la:Ideja je da sama stampa bude pritiskivac tranzistora na hladilo, to se pokazalo zapravo jako dobrim rijesenjem (naravno vijci kojima se kroz stampu fiksira tranzistor na hladilo moraju imati obicnu i elasticnu podlosku).

Jel tu ima problema sa 3 tipa kučišta razlićite debljine, za izlazne je lako, al kako osigurat da TO220 i TO126 isto imaju dobar kontakt sa hladilom,


TO220 i TO126 ne moraju da se pritisnu štampom, sa malo većom rupom na njoj (5mm) mogu direktno da se šrafe na hladnjak...
Avatar
zocky
 
Postovi: 5
Pridružen/a: 11 svi 2011, 14:29

Re: NAD S300

PostPostao/la ilimzn » 04 ožu 2012, 16:47

pinco je napisao/la:
ilimzn je napisao/la:Sad i je palo na pamet da se u sklopu uvlacenja izlaznih tranzistora unutar gabarita stampe mogu ipak spojevi emitera prema emiterskim otporima izvesti na crvenom sloju, ali tako da se taj spoj preklapa s kucistem tranzistora, a otpori se onda zaleme samo na povrsinu crvenog sloja (nema rupa.. iako se mogu staviti cisto kao vodilice kamo moraju doci izvodi).

Ideja je da sama stampa bude pritiskivac tranzistora na hladilo, to se pokazalo zapravo jako dobrim rijesenjem (naravno vijci kojima se kroz stampu fiksira tranzistor na hladilo moraju imati obicnu i elasticnu podlosku).


Jel tu ima problema sa 3 tipa kučišta razlićite debljine, za izlazne je lako, al kako osigurat da TO220 i TO126 isto imaju dobar kontakt sa hladilom, može se nešto stavit između, pitanje je kako to kvalitetno i trajno izvest, kako se ponaša, nisan to nikad vidija u praksi.
Jedno pitanje, crta san onu verziju sa dc servon šta se napaja priko kaskoda, jel ispravno stavit otpornik sa napajanja na tranzistor da se smanji disipacija na tranzsitoru, pa se može koristit i nešto tipa TO92, da skine nekih 20-tak V.


TO220 (pogotovo izolirana varijanta) je jako slicne debljine kao vecina vecih izlaznjaka (TO3P, MT100, MT200). Ja im obicno pomocu dvostruko ljepljive trake zalijepim komadic termo-vodljive slikonske folije na kuciste gdje ce se dodirivati na stampu, ali to ovisi i o konstrukciji stampe. Ako ih ima dosta na istom mjestu a nema nigdje u blizini veceg kucista ili odstojnika, stampa bi se izvitoperila, onda koristim sistem kakav je ispod napisao Zocky, samo stavim 6mm rupu tako da kroz nju moze bez problema doci glava bilo kakvog m3 vijka. Jos jedna verzija koja dobro radi je spuzvasta guma no s njom uvijek postoji problem da se pri povisenoj temperaturi s vremenom raspadne. Ako imas dostup starijim PC komponentama npr. CD drive-ima, unutra se cesto nadje debeli termo-vodljivi silikon. Vrlo j emekan i ljepljiv, obicno je izmedju chipova za tjeranje motora i metala kucista (na kucistu je na tom mjestu udubljen lim najcesce), i to se pokazalo najboljim rijesenjem, no ovisi o tome mozes li nabaviti takav silikon. Za sve druge potrebe nema bolje nego vijak, pogotovo za kriticne stvari tipa bias servo.

Sto se tice lokalnog regulatora izvedenog iz biasa za kaskode, moze se uvijek staviti predotpor, a ponekad je i zgodno jer na stampi sluzi kao jumper preko drugih vodova.
ilimzn
Iron Man
 
Postovi: 979
Pridružen/a: 05 svi 2011, 13:39

Re: NAD S300

PostPostao/la Boban » 04 ožu 2012, 21:50

Trenutno stanje:

slika
Boban
 
Postovi: 51
Pridružen/a: 05 svi 2011, 22:32

Re: NAD S300

PostPostao/la ilimzn » 05 ožu 2012, 19:07

Predlog verzije s dva DC blok elektrolita, grubo samo da se vidi kako spojiti...

S300_evolution.gif
S300_evolution.gif (43.22 KiB) Pogledano 11450 put/a.
ilimzn
Iron Man
 
Postovi: 979
Pridružen/a: 05 svi 2011, 13:39

PrethodnaSljedeća

Natrag na Tweak

Na mreži

Trenutno korisnika/ca: / i 4 gostiju.

cron