DAC+tube output

Ovdje možete objavljivati vaše radove

Re: DAC+tube output

PostPostao/la sonny » 27 sij 2013, 00:10

BCF is like a cathode follower wedded to a plate follower (AKA anode follower)

Kod mene je HV napon nakon ispravljanja također cca 320V ako me sjećanje služi...
Struja kroz cijev je 20 mA...
Nakon ispravljanja i peglanja RC ćelijama kako je u shemi, B+ je 220V...
Katodni otpornici su 150R...
Imao sam slične probleme s brumom koje sam riješio ubacivanjem grid stoppera od 220R...
Ovo je ono čega se sjećam...
A nekad je ovdje bilo dobro.......... Šteta.......
sonny
 
Postovi: 1203
Pridružen/a: 20 kol 2011, 18:36

Re: DAC+tube output

PostPostao/la pamook » 27 sij 2013, 00:20

grunf je napisao/la:promašio ceo fudbal :lol:

da san van ovo http://tubecad.com/Product_PDFs/BCF%209-Pin.pdfda pročitate,na zadnjoj strani lipo piše koje se lampe mogu koristiti i koji Rk će biti za određene struje i +B


yup, al nema 6n6p :lol:

jesam zbilja fulao cijeli fookin proracun?

ovo iznenada postaje poprilicno dobar kandidat za pod kamion :chin: ... koliko truda za rupu na zelucu :trophy:
....nemoj Sirogojno, ja ću....
Avatar
pamook
 
Postovi: 1007
Pridružen/a: 19 kol 2011, 20:39
Lokacija: Vinkovci, predgrađe periferije, Utopija

Re: DAC+tube output

PostPostao/la grunf » 27 sij 2013, 00:38

ubacia san nabrzinu shemu u simalator,za lampu san stavia ecc88 jer za nju iman model,napajanje san metnija 200V ,Rk 220ohma ,Ik je 10mA i radi dobro

pamoče promini samo Rk na vridnost koliko je sonny metnija,znači 150ohma i naštelaj napon +B na 220V i triba raditi,ako ćeš ići s višin naponon +B moraš povisiti Rk

i kako mi se čini iz simulatora sklop zbraja ulazne napone tako da bi mora imati dovoljan napon na izlazu za pogonit bilo šta
"Bolje nešto od nečega nego ništa od ničega."
Avatar
grunf
 
Postovi: 844
Pridružen/a: 05 ruj 2011, 23:51
Lokacija: Šibenik

Re: DAC+tube output

PostPostao/la grunf » 27 sij 2013, 00:42

i nemoj sad lemit,veća je šansa da dođe do pojave zvane 'bijeli dim' :D
u biti uzmi lemilicu,ja nebi moga zaspati dok ne proradi :lol:
"Bolje nešto od nečega nego ništa od ničega."
Avatar
grunf
 
Postovi: 844
Pridružen/a: 05 ruj 2011, 23:51
Lokacija: Šibenik

Re: DAC+tube output

PostPostao/la pamook » 27 sij 2013, 00:48

thx za savjet :thumbup: ... sutra cu iskombinirat otpore...

kako rijesim napon napajanja, triba ga spustit preko 100V :shock:

thx Grunfe :thumbup:

/edit - necu sad, jer bi moga zavrsit drito na cesti, kroz ponistru i roletnu (plasticnu)... totalno me izbezumio sad, bio sam vec iskopao linkove na tamure koje mi je dao kolega Cheeta i razmisljao o minusu :samurai:

a i nemam ga di probat kako triba dok ostatak ekipe spava snom pravednika ....

thx jos jednom, unaprid i unazad :thumbup:
....nemoj Sirogojno, ja ću....
Avatar
pamook
 
Postovi: 1007
Pridružen/a: 19 kol 2011, 20:39
Lokacija: Vinkovci, predgrađe periferije, Utopija

Re: DAC+tube output

PostPostao/la tom_hifi » 27 sij 2013, 00:49

6N6P, koliko se sjećam, nabrijana verzija Harkonena, 200V 20mA radna točka, anodni teret 4K7. Kada taj teret staviš u katodu što dobiješ? Katodno sljedilo ilitiga buffer (uz još jedan, dva dodatna otpornika) ;)

P.S. Nisam detaljno čitao sve ovo što si naveo i napisao, pa se nadam da nisam napisao već nešto što se konstatiralo :lol:
Avatar
tom_hifi
 
Postovi: 2087
Pridružen/a: 16 kol 2011, 17:33
Lokacija: Oroslavje

Re: DAC+tube output

PostPostao/la pamook » 27 sij 2013, 01:08

:evil: danas imam dojam da dobijem, biranim rijecima, "involuntary prostate exam", rekao bih...
....nemoj Sirogojno, ja ću....
Avatar
pamook
 
Postovi: 1007
Pridružen/a: 19 kol 2011, 20:39
Lokacija: Vinkovci, predgrađe periferije, Utopija

Re: DAC+tube output

PostPostao/la sonny » 27 sij 2013, 01:46

Pa imas to vec sruseno na plocici.
CRC + jos za svaki kanal po jedna RC celija...
Tu ti je "sruseno" 100V
A nekad je ovdje bilo dobro.......... Šteta.......
sonny
 
Postovi: 1203
Pridružen/a: 20 kol 2011, 18:36

Re: DAC+tube output

PostPostao/la Edison » 27 sij 2013, 02:19

pamook je napisao/la: ... sutra cu iskombinirat otpore...

kako rijesim napon napajanja, triba ga spustit preko 100V :shock:


Pamooce, imas problem, ali da se rijesiti. U pitanju je malo modificirana verzija katodnog sljedila. Usput, balansirani signal na ulazu se konvertira u single ended signal. Pojacanja nemas, tj., nesto je manje od 1x. Signali s ulaze se ne zbrajaju, kako je netko krivo rekao...

Ako ti je anodni napon oko 320V, ostavi takav, nema problema s tim. Katodni otpornici od 4k7 su preveliki. Za tu cijev i taj napon bi isli katodni otpornici od 200 do 500 Ohma otprilike. Evo sto bih ja napravio: na postojece katodne otpornike, da ne kopam plocicu, bih na ledja dodao otpornike 500 do 800 ohma, sto god ti se nadje pri ruci. To bi trebalo dati kombinirani katodni od oko 470 Ohma. Pustis u rad i izmjeris napon na tim otpornicima. Iz Ohmovog zakona izracunas struju I=U/R. Probaj nastimati otpornike da kroz cijev tece 12-20mA, nemoj vise od 20mA, nema potrebe. Na kraju te probne piggyback otpornike zamijenis s pravom vrijednoscu. Treba ti otpornik snage 1W, ili izracunas disipaciju na otporniku IxIxR i to povecas 3 do 4 puta. Mozda je dovoljan i otpornik od 1/2W.

Trebalo bi raditi.
Čovječe pazi da ne ideš malen ispod zvijezda!
Avatar
Edison
 
Postovi: 1180
Pridružen/a: 04 svi 2011, 21:32
Lokacija: Rijeka

Re: DAC+tube output

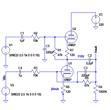
PostPostao/la grunf » 27 sij 2013, 04:55

evo ga,probudia se,naša model za 6n6 i ubacia ,sad iden opet leć :lol:

shema s 6N6P,u praksi bi za prvi test ipak tribalo ići s malo većin Rk ,pa primiriti

6N6SHE.png
6N6SHE.png (16.41 KiB) Pogledano 8094 put/a.


i crvena je izlazni,plava i zelena ulazni napon

dac  6N6.png
dac 6N6.png (83.41 KiB) Pogledano 8094 put/a.
"Bolje nešto od nečega nego ništa od ničega."
Avatar
grunf
 
Postovi: 844
Pridružen/a: 05 ruj 2011, 23:51
Lokacija: Šibenik

PrethodnaSljedeća

Natrag na Vaši radovi

Na mreži

Trenutno korisnika/ca: / i 2 gostiju.