DAC+tube output

Ovdje možete objavljivati vaše radove

Re: DAC+tube output

PostPostao/la pamook » 27 sij 2013, 10:33

dobro jutro :D

Djecki, najljepsa hvala za ovo napisano, cim mi se glava smanji u razumne gabarite i popijem kavu, ode probat prelemit sto se moze (i iskopat otpore)...

ne znam sto mi jucer bi, trenta luna, valjda

cuga po izboru, a rostilj u krugu 30m od kuce (moje) :D

/edit - nasao sam i dvije ecc88 pa mogu probat, al prvo ove 6n6p jer njih imam vise od 2 :D

:hail:

.eh da, mozda davim... ali zbilja bi volio da mi netko ukaze na greske u onom racunu prije, bar da znam sto sam fulao? Pls? Natjerat se ic nesto ipak racunat je za mene u rangu natjerat konja da pliva ledjno, pa kad sam vec krenuo to radit, bar da znam ispravit di sam fulao :helper:

Tenkju :D
....nemoj Sirogojno, ja ću....
Avatar
pamook
 
Postovi: 1007
Pridružen/a: 19 kol 2011, 20:39
Lokacija: Vinkovci, predgrađe periferije, Utopija

Re: DAC+tube output

PostPostao/la tom_hifi » 27 sij 2013, 12:11

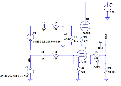
Nemaš grid stoppera na grunfovoj shemi, kolko ja vidim :)
Avatar
tom_hifi
 
Postovi: 2087
Pridružen/a: 16 kol 2011, 17:33
Lokacija: Oroslavje

Re: DAC+tube output

PostPostao/la Edison » 27 sij 2013, 12:15

pamook je napisao/la:.eh da, mozda davim... ali zbilja bi volio da mi netko ukaze na greske u onom racunu prije, bar da znam sto sam fulao? Pls? Natjerat se ic nesto ipak racunat je za mene u rangu natjerat konja da pliva ledjno, pa kad sam vec krenuo to radit, bar da znam ispravit di sam fulao :helper:


Pa racunao si za klasicno pojacalo, spoj sa zajednickom katodom. Ovdje se radi o katodnom sljedilu, u principu se racuna jednako, samo se otpor ne stavi u anodu, vec u katodu. Pojacanje ne treba racunati, jer ga nema. Ali ovo sto si radio je modificirano katodno sljedilo prema Johnu Broskieu. Kod njega jedna cijev "cuci" na drugoj, znaci svaka dobije oko pola anodnog napona. Osim toga, donja cijev je "aktivni teret", tj. tamo je umjesto standardnog katodnog otpornika. A postoje i dva manja katodna otpornika u katodi svake cijevi. To se onda racuna drukcije. Pomoci moze uputstvo za Broskie katodno sljedilo sto ga je linkao grunf. Nazalost u tablici nema 6n6 cijevi. Najslicnija bi bila 5687, ali nema ni te jer joj nije standardan raspored nozica. Za cudo, nema ni ECC99 koja je takodjer slicna...

Probaj s otpornicima od oko 470 Ohma i mjeri napon na njima, racunaj struju. Napisao sam kako u proslom mailu.
Čovječe pazi da ne ideš malen ispod zvijezda!
Avatar
Edison
 
Postovi: 1180
Pridružen/a: 04 svi 2011, 21:32
Lokacija: Rijeka

Re: DAC+tube output

PostPostao/la grunf » 27 sij 2013, 13:06

pamook je napisao/la:dobro jutro :D

Djecki, najljepsa hvala za ovo napisano, cim mi se glava smanji u razumne gabarite i popijem kavu, ode probat prelemit sto se moze (i iskopat otpore)...

ne znam sto mi jucer bi, trenta luna, valjda

cuga po izboru, a rostilj u krugu 30m od kuce (moje) :D

/edit - nasao sam i dvije ecc88 pa mogu probat, al prvo ove 6n6p jer njih imam vise od 2 :D

:hail:

.eh da, mozda davim... ali zbilja bi volio da mi netko ukaze na greske u onom racunu prije, bar da znam sto sam fulao? Pls? Natjerat se ic nesto ipak racunat je za mene u rangu natjerat konja da pliva ledjno, pa kad sam vec krenuo to radit, bar da znam ispravit di sam fulao :helper:

Tenkju :D


pa nije jučer bilo juga,samo bura dere do kosti :lol:

za ecc88 ti je Rk 220ohma i morati ćeš malo sniziti napon na 190-200 V

ECC88 SH.png
ECC88 SH.png (17.29 KiB) Pogledano 8056 put/a.


isto tako bi iz tvoje sheme zaminia kondezatore od 470pF na 220pF jer nema potribe za tollikim rezom iznad 20kHz ,ubiti već i s 220pF imaš mali,mali rez na 20kHz tako da je to dovoljno, možeš sam ocjeniti na uho štati više paše pa se možeš poigrati s izborom vrijednosti

otpornike od 10k zamini s 47k,to je broskieva preporuka
broski ovo kaže i za izlazni napon : The BCF differs from the classic OpAmp-based differential amplifier and 1:1 isolation transformer in that the BCF's output does not equal 2A, but A. For example, if a balanced pair of input signals that consist of 1kHz at 1Vpk is presented to the BCF, the BCF output will be 1Vpk, not 2Vpk. This can be seen either as a -6dB insertion loss or as preserving unity-gain
signal transference, depending on your perspective.
"Bolje nešto od nečega nego ništa od ničega."
Avatar
grunf
 
Postovi: 844
Pridružen/a: 05 ruj 2011, 23:51
Lokacija: Šibenik

Re: DAC+tube output

PostPostao/la sonny » 27 sij 2013, 13:44

U kombinaciji 10k/470p nikad nije "falilo visokih"...
Barem meni...
Iako se slažem, nije problem zamijeniti nekoliko kondenzatora pa ostaviti ono što više "paše"...
Veći je problem naći u dijelovima tih nekoliko, da budu isti... Barem meni :)
A nekad je ovdje bilo dobro.......... Šteta.......
sonny
 
Postovi: 1203
Pridružen/a: 20 kol 2011, 18:36

Re: DAC+tube output

PostPostao/la pamook » 27 sij 2013, 13:56

Edison - thx za objasnjenje, sad mi je jasnije, barem malo :hail:

iskopao sam nesto otpornika i zamijenio katodne za 180R, izmjerio i dobio da je struja kroz cijevi 25mA (4.45V)... preporuka je na 15mA ili manje pa sad u potragu za drugim setom otpora... stavio bi u startu 220R ali sam nasao ukupno 3 :lol: :lol:

Grunfe - takodjer, puno hvala na pomoci :hail:

kondenzatori u filteru su stavljeni 230pF a otpori ostavljeni na 10k - u Sonnyevoj temi je Ilimzn preporucio 270-330pF, kako su mi ruski PIO stigli prije nego silver mica, stavio sam njih (po 2 od 470pF u seriju)

nivo signala se "unormalio" :hail: :hail: , idem probat iskopat otpore za smanjit struju kroz cijev... ostajem pri 6n6p jer ih imam u rezervi, pa ako su ove i "dobile" po glavi zbog ovog kemijanja, imam nove za stavit kad se sve definira ...

javim, thx jos jednom svima :thumbup:
....nemoj Sirogojno, ja ću....
Avatar
pamook
 
Postovi: 1007
Pridružen/a: 19 kol 2011, 20:39
Lokacija: Vinkovci, predgrađe periferije, Utopija

Re: DAC+tube output

PostPostao/la davorin » 27 sij 2013, 14:01

Neće smetati niti ta struja od 25mA, nikakav problem za 6N6P.
davorin
 
Postovi: 1011
Pridružen/a: 14 stu 2011, 16:48
Lokacija: Zadar

Re: DAC+tube output

PostPostao/la Edison » 27 sij 2013, 14:08

pamook je napisao/la:idem probat iskopat otpore za smanjit struju kroz cijev... ostajem pri 6n6p jer ih imam u rezervi, pa ako su ove i "dobile" po glavi zbog ovog kemijanja, imam nove za stavit kad se sve definira ...


Nije cijevima nista, zilavo je to... :)
A otpornike skombiniraj serijski/paralelno samo da dobijes zeljenu struju. Lako ces ih zamijenti kasnije s pravim-lijepim-novim...
Čovječe pazi da ne ideš malen ispod zvijezda!
Avatar
Edison
 
Postovi: 1180
Pridružen/a: 04 svi 2011, 21:32
Lokacija: Rijeka

Re: DAC+tube output

PostPostao/la tom_hifi » 27 sij 2013, 15:14

Ak trebaš koji otpornik, samo reci. Vrlo moguće da ti ja nešto imam, pa ti pošaljem poštom ;)
Avatar
tom_hifi
 
Postovi: 2087
Pridružen/a: 16 kol 2011, 17:33
Lokacija: Oroslavje

Re: DAC+tube output

PostPostao/la grunf » 27 sij 2013, 15:56

tom_hifi je napisao/la:Ak trebaš koji otpornik, samo reci. Vrlo moguće da ti ja nešto imam, pa ti pošaljem poštom ;)


ima,minimalno 450kom,pa pošsalji narudžbu :lol:

nego ,dije pamuuk, jel ima bilog dima :D
"Bolje nešto od nečega nego ništa od ničega."
Avatar
grunf
 
Postovi: 844
Pridružen/a: 05 ruj 2011, 23:51
Lokacija: Šibenik

PrethodnaSljedeća

Natrag na Vaši radovi

Na mreži

Trenutno korisnika/ca: / i 2 gostiju.