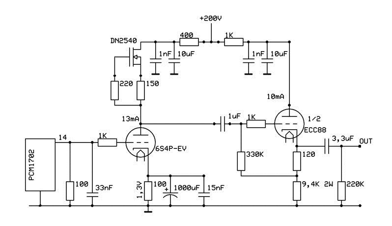
grunf je napisao/la:ima ko šta za reći? samo ne odma grubo,to za kraj

Ma ne boj se Grunfe, nima potribe za grubim komentarima, shema je lipa i jednostavna. Naravno, svakoj shemi se moze raspravlajt zac je bas ovakva a ne onakva ali ako si ti zadovoljan kako radi, onda se tu nima ca dodat ni oduzet. Je, virovatno ce netko stavit prigovor zac nisi isla na DC vezu medju cijevima pa imal jedan kond manje i jos malo pojednostavnil shemu, neki drugi ce mozda rec zac nisi umisto katodnog otpornika i njegovih kondenzatora stavil LEDicu u katodu prve cijevi, neki treci ce rec da nisi tribal stavlajt CCS nego otpornik itd. Ali ne tribas se oko toga poidat, neke eventualne marginalne zvucne razlike koje bi se mozda pojavile da si je napravil ovako ili onako ne bi znacile gotovo nista. kako san rekal, shema je tehnicki dobra, ti si zadovoljan zvucnim rezultatima i to je to.
Jedina, uvjetno receno zamjerka bi bila zac nisi stavil filter kojim bis dobil do 3dB izdizanja u podrucju od 10kHz do 20kHz-a i time kompenziral taj pad koji se pojavljuje kod non-oversampling DAC-a ali to uvik mozes i naknadno dodat na samom ulazu. O izvedbi takvog filtera uvik mozemo rec koju
Ali pustimo trenutno sam DAC i ja cu te zamolit ako ti ni prevela tlaka da ucinis neke testove koji nimaju veze sa DAC-om ali mene bi rezultati jako zanimali. Razlog zac te to pitan je ca si ovdi koristil 6C4P a neke stvari koje na njoj ocu provjerit se na ovako vec slozenom sklopu mogu izuzetno lako provjerit.
Ukratko, ako si voljan to ucinit, tribal bis odspojit vezu DAc-a i cijevi i umisto onih 100 oma /33nF stavit otpornike od npr 10 do 47K a zatim sa izlaza jednog kanala dopeljat vezu na ulaz drugoga. A na izlazu tog drugoga stavir neki pot proizvoljne vridnosti i iza pota spojit bilo koje izlazno pojacali.
Odvrnit pot do kraja i vidit da li ce doc do mikrofonije izmedju zvucnika i 6C4P cijevi. Ako zamikrofonira smanjit pot dok mikrofonija ne prestane i ocitat vridnost otpora odd klizaca prema krajevima. I nakon toga jos mrvicu smanjit okret pota i lampi prvog kanala odvalit samar

. Ne naravno "pandurski" nego lagani da vidis oce li pocet mikrofonirat i ako pocne koliko vrimena ce tulit.
Finalno, rezultate javit meni

i to je to. Odspojit ovo i vratit sklop u normalnu funkciju u DAC-u
Virujen da ti nece bit problem da mi to storis
