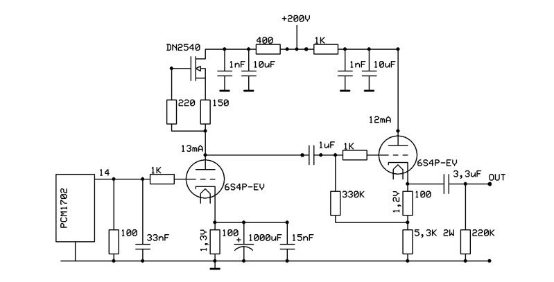
sstrsat je napisao/la:grunf je napisao/la:muči me još kako doći do nekih podataka ako je umjesto anodnog otpornika CCS, a to su izlazna impendancija i pojačanje
pojačanje mogu izračunati iz ulaznog i izlaznog napona,ali kako dobiti izlaznu impendanciju pošto ne znam vrijednost anodnog otpornika ,umjesto njega je CCS
ja sam to probao ovako iskemijati,kako znam pojačanje (izmjereno) i znam unutrašnji otpor lampe i faktor pojačanja,da sad ne pišem formule kad sve to uvrstim ispada da je otpor CCS.a oko 13,2K i iz toga izvučem izlaznu impendanciju koja je onda oko 2,6K,što je veće nego s anodnim otpornikom za 1K
ima li ovo smisla
Pa to ti je barem jednostavno. Kako je CCS ogroman dinamicki otpor onda njega lampa prakticno i ne vidi. Tako da je pojacanje sklopa vrlo blisko (prakticno jednako) lampinom faktoru pojacanja (mu) a ista je stvar i sa izlaznim otporom sklopa koji je prakticno jednak unutrasnjem otporu lampe. Izlazni otpor sklopa je znaci veci nego u slucaju kad je umisto CCSa anodni otpornik
Tako da sklop sa CCS-om daje dobre rezultate po pitanju izlaznog otpora samo kad je koristen sa triodama manjeg unutrasnjeg otpora.
eto nisan puno falia,tako san i mislia da bi trebalo biti





