'Open Air' poluprojekt

Ovdje možete objavljivati vaše radove

Re: 'Open Air' poluprojekt

PostPostao/la Edison » 07 ruj 2012, 08:24

aparatusonitus je napisao/la:Petlju možeš riješi na (prvi) način da spojiš vodom obje mase odmah na ulaznim chinchevima, s sredine tog voda vodiš tri vodiča: na svaku pločicu l/d kanala po jedan, te na pločicu napajanja.

Drugi način je da na pločicama l/d kanala razdvojiš signalnu i power masu s 10R, petlja ostaje :lol: , ali se bilo koja inducirana smetnja potroši na 10R otporu.


Rijeseno i pod jedan i pod dva. Hvala Ivo.

Na oba ulaza stavio iste MKT kondenzatore. Svira. Suma i bruma nije bilo ni prije. Ne primjecujem neke razlike u zvuku. Skoro da se i ne grije...
Čovječe pazi da ne ideš malen ispod zvijezda!
Avatar
Edison
 
Postovi: 1180
Pridružen/a: 04 svi 2011, 21:32
Lokacija: Rijeka

Re: 'Open Air' poluprojekt

PostPostao/la Edison » 07 ruj 2012, 08:28

grunf je napisao/la:složio sam i ja ovo pojačalo,ali s slabijim izlaznim i manjim naponom napajanja,to je bilo ljetno pojačalo :lol:
sviralo je odlično nakon malo kemijanja s tranzistorima i ubacivanja DALE otprnika


Grunfe, jel svira bolje P3A, ili ovo zadnje sto si radio s K1058 i J162?
Čovječe pazi da ne ideš malen ispod zvijezda!
Avatar
Edison
 
Postovi: 1180
Pridružen/a: 04 svi 2011, 21:32
Lokacija: Rijeka

Re: 'Open Air' poluprojekt

PostPostao/la grunf » 07 ruj 2012, 10:36

Edison je napisao/la:
grunf je napisao/la:složio sam i ja ovo pojačalo,ali s slabijim izlaznim i manjim naponom napajanja,to je bilo ljetno pojačalo :lol:
sviralo je odlično nakon malo kemijanja s tranzistorima i ubacivanja DALE otprnika


Grunfe, jel svira bolje P3A, ili ovo zadnje sto si radio s K1058 i J162?


pojačalo s K1058/J162 svira za najmanje dva koplja bolje
"Bolje nešto od nečega nego ništa od ničega."
Avatar
grunf
 
Postovi: 844
Pridružen/a: 05 ruj 2011, 23:51
Lokacija: Šibenik

Re: 'Open Air' poluprojekt

PostPostao/la aparatusonitus » 07 ruj 2012, 19:22

Edison je napisao/la:Suma i bruma nije bilo ni prije. Ne primjecujem neke razlike u zvuku.


Stvar je u tome da to uglavnom ne čuješ (ako je barem korektno izvedeno, kao što je slučaj kod tebe) ali da si kojim slučajem stavio pojačalo na skop prije i poslje, vidio bi razliku.
Avatar
aparatusonitus
 
Postovi: 234
Pridružen/a: 05 svi 2011, 21:08
Lokacija: Split

Re: 'Open Air' poluprojekt

PostPostao/la Edison » 07 ruj 2012, 19:45

aparatusonitus je napisao/la:Stvar je u tome da to uglavnom ne čuješ (ako je barem korektno izvedeno, kao što je slučaj kod tebe) ali da si kojim slučajem stavio pojačalo na skop prije i poslje, vidio bi razliku.


Meni je koristilo sto si ti vidio i napomenuo. Jos jednom sam procitao ilimznove postove o tome, cak sam si to isprintao i spremio. Kad se vec radi, nek' se napravi kako treba. Jos jednom hvala tebi i ilimznu.

Ako ovo ikada bude islo u pravu realizaciju, bit ce dual-mono s boljim napajanjem, i drukcije (normalnije) rasporedjenim ozicenjem.
Čovječe pazi da ne ideš malen ispod zvijezda!
Avatar
Edison
 
Postovi: 1180
Pridružen/a: 04 svi 2011, 21:32
Lokacija: Rijeka

Re: 'Open Air' poluprojekt

PostPostao/la grunf » 07 ruj 2012, 22:22

Edisone ,preporučam da ovo složiš,vjeruj mi ugodno će te iznenaditi,pusti P3A,jedino šta malo više grije :D od P3A

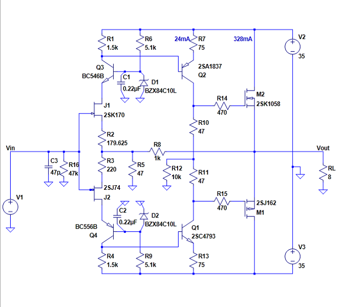
K.png
K.png (95.54 KiB) Pogledano 5910 put/a.


ovdje je orginal shema
"Bolje nešto od nečega nego ništa od ničega."
Avatar
grunf
 
Postovi: 844
Pridružen/a: 05 ruj 2011, 23:51
Lokacija: Šibenik

Re: 'Open Air' poluprojekt

PostPostao/la Edison » 07 ruj 2012, 23:57

grunf je napisao/la:Edisone ,preporučam da ovo složiš,vjeruj mi ugodno će te iznenaditi,pusti P3A,jedino šta malo više grije :D od P3A


Nije problem za grijanje, vec sam navikao s A-klasom.
No gdje naci SJ74 i ove driverske tranzistore? U zemlji nedodjiji? :)

A inace, slozio bih ja stosta, samo da je malo vise vremena, a i sredstava novcanih... :whistle:
Čovječe pazi da ne ideš malen ispod zvijezda!
Avatar
Edison
 
Postovi: 1180
Pridružen/a: 04 svi 2011, 21:32
Lokacija: Rijeka

Re: 'Open Air' poluprojekt

PostPostao/la tom_hifi » 08 ruj 2012, 07:29

Avatar
tom_hifi
 
Postovi: 2087
Pridružen/a: 16 kol 2011, 17:33
Lokacija: Oroslavje

Re: 'Open Air' poluprojekt

PostPostao/la micro » 08 ruj 2012, 09:07

tom_hifi je napisao/la:Evo ih, evo ih :)

http://www.ebay.co.uk/itm/2x-Toshiba-Or ... 500wt_1180


Ja sam narucivao od njega jer sam nasao preporuku na DIYAUDIO forumu, ako narucujes 2sk170 ima puno jeftinije uparene 2sk170BL/2sj74BL, jeftiniji su 3 puta od ovih GR.

To bi bili ovi
http://www.ebay.co.uk/itm/Sell-one-like ... 4cff028782

Takodje prodaje uparene hitaci lateralce ali steta je rasparivati 2 para , mozda prepraviti ovo pojacalo da ima 4 izlazna tranzistora;)

Mozda narucim od njega jos neke pa ako ti nije hitno, inace je prodavac vrlo "komunikativan" i sve mi je stiglo za manje od 7 dana.
micro
 
Postovi: 178
Pridružen/a: 17 srp 2011, 14:42

Re: 'Open Air' poluprojekt

PostPostao/la aparatusonitus » 08 ruj 2012, 09:57

Edison je napisao/la:Meni je koristilo sto si ti vidio i napomenuo.


Vidio sam još nešto, već sam spomenuo, žice izlaza s pločice l/d kanala ka izlaznim konektorima. Kako se radi o putanjama izlaznih struja pojačala, nisu osobito osjetljive one same, već ono na što one mogu utjecati.Stoga ću predložiti alternativno rješenje, mada nisam uputpunosti siguran da je to dobro rješenje, odnosno bolje od postojećeg u tvom pojačalu.
U tvom ampu je na snazi odvajanje signalne i power gnd na oba kanala, pa stoga imamo dva power gnd i dva signalna gnd (derivirana iz power gnd preko dvaju 10R na samim pločicama), a u teoriji izlazne mase pojačala se uzimaju s lokalnog power gnd (kojeg tvore lokalni decoupling s elkosima(//filmovima), pa smatram da bi bilo bolje vod mase za svaki kanal uzeti s lokalnog power gnd svake pločice i uplesti s samim izlazom pojačala i spojiti na izlazne buksne/ DC zaštitu.

Dakle, trebalo bi ukloniti vezu (mislim da su u pitanju žice sive boje) između pločice glavnog napajanja i izlaznih buksni, te uplesti žice izlaza ampa i power gnd sa svake pločice do izlaznih buksni, sve ostalo ostaje kako je. Pritom se ni u kom slučaju izlazne mase na buksnama ne smiju spojiti, jer će to stvoriti petlju.

Naravno, sve gore uzeti s rezervom i sačekati poslanicu/blagoslov sv. ilimzn-a :D
Avatar
aparatusonitus
 
Postovi: 234
Pridružen/a: 05 svi 2011, 21:08
Lokacija: Split

PrethodnaSljedeća

Natrag na Vaši radovi

Na mreži

Trenutno korisnika/ca: / i 6 gostiju.