E88CC/6Н23П buffer + TDA1543

Ovdje možete objavljivati vaše radove

E88CC/6Н23П buffer + TDA1543

PostPostao/la fixxxer » 16 svi 2011, 18:35

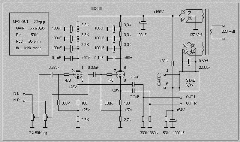
Evo da i ja malo doprinesem i u ovom podforumu. Rec je o cevnom bufferu sa pomenutim lampama,
shema je delo shtovanog znalca sa naftne busotine ;) Nastala je jos pre 2-3 godine u jednoj temi na
audiofil forumu. Na poslednjoj fotki se vidi i u kakvom je buffer trenutno aranzmanu gde je vezan
na izlaz TDA1543...
Privitak/ci
20071220_111926_ECC88_buffer1 resize.gif
1 (Small).jpg
2 (Small).jpg
2 (Small).jpg (42.04 KiB) Pogledano 7854 put/a.
3 (Small).jpg
4 (Small).jpg
5 (Small).jpg
6 (Small).jpg
usb+tda1543+e88cc (Small).jpg
Avatar
fixxxer
 
Postovi: 254
Pridružen/a: 07 svi 2011, 17:30
Lokacija: Beograd

Re: E88CC/6Н23П buffer

PostPostao/la harkonen » 16 svi 2011, 19:54

Eto, krasno, osim što je uradak zaista lijepo estetski odrađen (ni autor ne bi bolje :-) ) , odlično se nadovezuje na upravo danas i pokrenutu temu o tube bufferima... Pljesak za vizualno. Sonično vjerujem da isto zaslužuje.
I'm too old for this s...
Avatar
harkonen
 
Postovi: 2195
Pridružen/a: 04 svi 2011, 14:27
Lokacija: Bjelovar

Re: E88CC/6Н23П buffer

PostPostao/la joe dalton » 16 svi 2011, 22:00

Super izgleda. I ja sam razmišljao o tom preampu i to u istoj aplikaciji.
Jesi li probao TDA1543 bez preampa i ako jesi kakva je razlika?
Pretpostavljam da imaš 1 TDA1543. Koliku si vrijednost otpora stavio na I/V konverziju (izlaz prema masi)?
Avatar
joe dalton
 
Postovi: 770
Pridružen/a: 06 svi 2011, 10:14
Lokacija: Zagreb

Re: E88CC/6Н23П buffer

PostPostao/la fixxxer » 16 svi 2011, 22:18

Hvala na pohvalama :)

Sto se tice 1543, napajanje je 5V, samo je jedan chip i otpori su cini mi se Rref=1k a ovi u I/V su po 910R. Nisam stigao, a dobra je ideja da se umesto Rref stavi trimer... Ispred TDA je PCM2707 USB reciever. Ovo je ovako ''skupusano'' sve na gomili jer nisam stigao vise da uradim, posto sam poslovno odsutan malo duze tako da ce me sacekati da se vratim. Iz istog razloga nisam stigao vise ni da se poigram sa nekim kombinacijama (sa i bez buffera izmedju ostalog) osim da pospajam i cujem kako radi. I radi jako pristojno koliko sam mogao da primetim za kratko vreme slusanja. Mozda jedino preinaciti buffer u gain stage sa npr. 3+ puta pojacanjem sobzirom da izlaz iz TDA u ovoj konfiguraciji daje ''samo'' 2Vpp...
Avatar
fixxxer
 
Postovi: 254
Pridružen/a: 07 svi 2011, 17:30
Lokacija: Beograd

Re: E88CC/6Н23П buffer

PostPostao/la joe dalton » 16 svi 2011, 22:47

Oprosti, gledao sam shemu napamet pa sam pomislio da je jedna druga shema istog autora. Ta druga je isto sa ECC88, ali s izlazom sa anode i pojačanjem 2,5 puta. Koliko se sjećam izlaz je sa djelila pa bi se to pojačanje moglo i nešto povećati. Baš ono što ti treba.
Ako ti bude zgodno probaj i sa više 1543 u paraleli i malo digni napon napajanja.
Ja imam trenutno 3 kom. u paraleli na cca. 7,5 V i pasivnu I/V.
Prije sam imao 1 na 5 V i isto pasivnu I/V, izlaz 1k2 i 1k2 na Vref.
Avatar
joe dalton
 
Postovi: 770
Pridružen/a: 06 svi 2011, 10:14
Lokacija: Zagreb

Re: E88CC/6Н23П buffer

PostPostao/la fixxxer » 16 svi 2011, 23:06

Da, upravo mi je ideja bila da ''prepravim'' ovaj buffer na pomenuti gainstage. Mada, mislim da cu pre da ostavim buffer
a da stavim napajanje TDA na recimo 6V i tu vec dobijam oko 1Veff na izlazu ( oko 3Vpp) a chip i dalje radi u sigurnom rezimu.
Ipak ga ne bih terao previse ka napajanju od 8V.

Kakvi su ti utisci posle povecavanja broja chipova, neka usporedba 1 vs 3? Jel si 2 preskocio? :mrgreen:
Avatar
fixxxer
 
Postovi: 254
Pridružen/a: 07 svi 2011, 17:30
Lokacija: Beograd

Re: E88CC/6Н23П buffer

PostPostao/la joe dalton » 17 svi 2011, 00:13

Teško mi je reći kako je 1 vs 3 jer sam u međuvremenu prebacio cd u nonoversampling. Koliko se sjećam nije neka drastična razlika 1 vs 3. Još je tu i igra s otpornicima u izlazu i Vref i naponom napajanja. Slušao sam kratko i sa 2 i nije bilo loše. Uglavnom sve su to nijanse. Čini mi se da sam najviše dobio prebacivanjem u nonoversampling.

Zapravo sam se pri svemu tome najviše vodio savjetima prijatelja koji je preslušao i premjerio gomilu kombinacija sa TDA1543. Inače bi to mogle biti igre bez granica.
Avatar
joe dalton
 
Postovi: 770
Pridružen/a: 06 svi 2011, 10:14
Lokacija: Zagreb

Re: E88CC/6Н23П buffer

PostPostao/la Dean » 17 svi 2011, 01:00

Da li se za te vaše stvarčice mogu koristiti 5654W ? Odnosno što je bolje; 6DJ8, E88CC ili ??
Dean
 
Postovi: 1774
Pridružen/a: 05 svi 2011, 17:13

Re: E88CC/6Н23П buffer

PostPostao/la sstrsat » 17 svi 2011, 08:27

joe dalton je napisao/la:Oprosti, gledao sam shemu napamet pa sam pomislio da je jedna druga shema istog autora. Ta druga je isto sa ECC88, ali s izlazom sa anode i pojačanjem 2,5 puta. Koliko se sjećam izlaz je sa djelila pa bi se to pojačanje moglo i nešto povećati.


Ki je autor toga, ne poznan ga :lol: :lol:


Dean je napisao/la:Da li se za te vaše stvarčice mogu koristiti 5654W ? Odnosno što je bolje; 6DJ8, E88CC ili ??


Moze se u tim line bufferima koristit ogroman broj lampi. Kako su tu u principu vrlo mali nivoi signala (do nekih 4Vp-p, ako i toliko) onda je ustvari i vrlo tesko nac lampu koja ne bi to mogla vrlo uspjesno izvest.
Prednost naravno imaju lampadine sa visom strminom jer se tako ostvaruje nizi izlazni otpor. Ali nije apsolutni uvjet jer ce s obzirom na vrlo male duzine spojnih kabela i (pretpostavljenu) visoku ulzanu impendanciju tereta cak i jedna strujno jadna ECC83 zadovoljavajuce obavit taj posal.
Tako da tu ne triba ic na nista strmije i jace od ECC88 i slicnih. Jedino ako se zeli ic na terminiranu 75-omsku liniju onda tribaju malo jace cijevi.

5654W (varijanta EF95) za koju pitas je potpuno upotribljiva. Triba ih naravno dvi :lol:

Vidil san doduse negdi na netu da postoji i line buffer sa 6C33 :lol: :lol: :lol:
Krepat ma ne molat
Avatar
sstrsat
 
Postovi: 1745
Pridružen/a: 04 svi 2011, 18:21
Lokacija: Rijeka

Re: E88CC/6Н23П buffer

PostPostao/la harkonen » 17 svi 2011, 18:28

Ima i jedan buffer sa 5 komada 6C33 u paralelu....
I'm too old for this s...
Avatar
harkonen
 
Postovi: 2195
Pridružen/a: 04 svi 2011, 14:27
Lokacija: Bjelovar

Sljedeća

Natrag na Vaši radovi

Na mreži

Trenutno korisnika/ca: / i 2 gostiju.

cron