Forumsko pojačalo

Re: Forumsko pojačalo

PostPostao/la ilimzn » 16 srp 2011, 02:27

Edison je napisao/la:
beboni je napisao/la:...a što mislite koliko jedan rega brio košta u proizvodnom procesu?

slika


Zbilja izgleda jadnusno. Vidje mu hladnjaka... :lol:


Ne bih rekao da je gnjusno, samo dobro optimizirano. Hladnjak je kuciste, ovo sto se vidi je Al profil koji drzi tranzistore. Glavna zamjerka: nema zastite u izlazu! Sve drugo se cini logicno i uredno, kvaliteta dijelova je na zadovoljavajucoj visini, naravno bolje bi bilo da ploca nije na pertinaksu ali to je klasika u masovnoj prozivodnji. Potenciometar bi vjerojatno bolje legao blize ulaznim cinchevima, do preklopnika. Izlazi su Sanken ili slicni darlingtoni s integriranom temperaturnom kompenzacijom. Sve u svemu cisto OK, ima poprilicno razvikanijih i 20dB skupljih uradaka koji se zapravo, kad se zagrebe povrsina, mogu sakriti pored ovim. A sad, price o cijeni uvijek pocnu kada se proizvod otvori i pogleda ga netko s malo vise iskustva od prosjeka...
ilimzn
Iron Man
 
Postovi: 979
Pridružen/a: 05 svi 2011, 13:39

Re: Forumsko pojačalo

PostPostao/la pinco » 16 srp 2011, 09:08

Jel ovo shema LC audio ME, koja je slićna u NAD-u?
lc_me.gif
pinco
 
Postovi: 210
Pridružen/a: 09 svi 2011, 09:59

Re: Forumsko pojačalo

PostPostao/la sstrsat » 16 srp 2011, 09:29

Ova tema bi zapravo tribala ic (a virovatno i oce) u nekoliko paralelnih tokova. Da manje iskusni u njoj nadju odgovore zasto nesto "da" a zasto nesto "ne" (mislin na topoloske detalje), da iz nje proizadje gotovi dizajn necega ca bi i manje iskusni mogli slozit za neku normalnu svotu soldi a da ocuva najvisu mogucu kvalitetu i da bude cim je vise moguce "plug and play", da se eventualno ponudi i kakva "egzotika" za hrabrije.

Kad san vec spomenul egzotiku ajde da upitam da li ima dovoljno hrabrih koji se ne bi bojali upustit u konstrukciju sa starim Siliconixovim Vertical MOS power fetom izvorno namijenjenim za VHF aplikacije. Iako sam do pred malo vrimena mislil da je nenabavljiv, ispalo je da je i vise nego nabavljiv (u tjedan dana sam primil preko 100 kvotacija za njega).
Upotribljiv je i za SE aplikacije i za circlotron aplikacije a jedino je steta ca ne postoji njegov P - komplement. Disipacija mu je 40W pa bi pital malo paraleliziranja ali su snage od 15-ak W u SE i 40-ak W u circlotronu klase AB lako dostizne. U obadva slucaja su njegovi zahtivi za povratnom vezom minimalni.
A ujedno je i malosuman (OK, sum na VHFu i na niskim frekvencijama nije isto ali ovdi se ne radi o phono preampu nego o izlaznom ampu) pa komotno moze ic i u ulazne stupnjeve.
Cijena mu se krece od 10$ do 40$ po komadu, zavisno od dobavljaca
Kako je on vecini potpuno nepoznat, ovdi doli je mali izvadak iz njegovog datasheeta ka brzi uvid u njegovu izuzetnu linearnost i ca je mozda jos vaznije, vrlo male kapacitete.

VMP4 - 2.JPG
Krepat ma ne molat
Avatar
sstrsat
 
Postovi: 1745
Pridružen/a: 04 svi 2011, 18:21
Lokacija: Rijeka

Re: Forumsko pojačalo

PostPostao/la ilimzn » 16 srp 2011, 11:28

pinco je napisao/la:Jel ovo shema LC audio ME, koja je slićna u NAD-u?
lc_me.gif

Da, s time da je NAD malo jednostavniji, nije balansiran na ulazu, nema integrirane zastite nego su posebno izvedene s OPampovima, i dodan je DC servo. Stavit cu kasnije danas osnovnu shemu NAD-a, nacin na koji je potweakana i nacin na koji bi se to dalo napraviti 'kako spada' - u NAD-u je naravno problem da se moze izvesti samo ono sto stampa dopusta plus par jumpera i otpora s donje strane.

@sstrsat... slazem se s idejom za temu, jer ce biti puno polemika i istovremeno minimalizma i megalomanstva dok se ne istitra sto napraviti.
Kad smo vec kod spomenutog VMOS-a, jesi li provjerio postoji li mozda ruska kopija? Ako da, mozda bi to bila opcija za normalne novce...
ilimzn
Iron Man
 
Postovi: 979
Pridružen/a: 05 svi 2011, 13:39

Re: Forumsko pojačalo

PostPostao/la sstrsat » 16 srp 2011, 11:51

ilimzn je napisao/la:@sstrsat... slazem se s idejom za temu, jer ce biti puno polemika i istovremeno minimalizma i megalomanstva dok se ne istitra sto napraviti.
Kad smo vec kod spomenutog VMOS-a, jesi li provjerio postoji li mozda ruska kopija? Ako da, mozda bi to bila opcija za normalne novce...


Svakako da ce bit takvih polemika, nije uopce lako doc do nekog univerzalnog rjesenja koje bi velikoj vecini bilo prihvatljivo. A ustvari je to obilje shema koje se mogu nac na netu zapravo ucinilo dosta losu uslugu manje iskusnima jer im stvara brojne dileme i nedoumice i kojoj od tih shema mogu uopce virovat. Tako da mozda nebi bilo lose da i ti i ja iznesemo svaki svoje poglede na neke topoloske detalje sa odredjenim osvrtima na ono ca neki od nas smatra za manje sritna rjesenja u recimo nekim tipicnim i rasprostranjenim shemama. Manje iskusni bi time dobili jedan putokaz koji bi im virovatno dosta koristil. Meni je zasad samo malo problematican vremenski faktor jer za 3 dana gren doma a u ovo litnje doba ocu i koju ribu izvuc iz mora pa cu bit minimalno na forumu tako da cu o tim nekim mojim pogledima vise progovorit kad se vratim ovamo.

A za ovi VMOS stvarno se nisan uopce sitil da provan potrazit da li postoji neki njegov bliski ruski rodjak. Ako postoji onda mozda i nije nemoguce da bude i jeftinije nabavljiv mada i 10$ po komadu za ove Siliconixove jos uvik predstavlja prilicno razumnu cijenu.
Krepat ma ne molat
Avatar
sstrsat
 
Postovi: 1745
Pridružen/a: 04 svi 2011, 18:21
Lokacija: Rijeka

Re: Forumsko pojačalo

PostPostao/la pinco » 16 srp 2011, 12:52

To bi bija pun pogodak teme, da se iznesu osvrti na par poznatih topologija, prednosti i mane, klasićne zamke i pogreške, net je pun shema samozvanih konstruktora, sve to primamljivo zvući al niko nije siguran kako i jel to radi, plus kad bi tema iznila par shema, pa da se nešto od toga sastavi i usporedi, forum ka ni tema nije za 3 dana, lito nije baš vrime za neke velike egzibicije, al malo pomalo, svaki post forumu daje novu vridnost, posebno stručne teme iz pera priznatih majstora, šta savakako izdiže kvalitetu foruma na višu razinu, uostalome ode više manje niko nije anonimac, zna se di otprilike ko stoji sa znanjen i iskustvon.....
pinco
 
Postovi: 210
Pridružen/a: 09 svi 2011, 09:59

Re: Forumsko pojačalo

PostPostao/la fixxxer » 18 srp 2011, 00:15

ilimzn je napisao/la:
Inace svidja mi se ova sstrsatova shema, iako mislim da se i to da pojednostaviti uz malo igre oko uparivanja FET-ova. Svidja mi se mali open loop gain, ali ima jedna mala zamka (mozda greska u crtanju), opterecenje VAS-a ne bi trebalo ici na -Vcc da se ne pokupi valovitost napajanja na taj nacin, vec na masu, ili dodatno filtrirano napajanje. Izlazni tranzistori su malo tezi za nabaviti... ali ima hrpa zamjena.

Pogledat cu jos gdje mi je razvojna dokumentacija za Crvenu Ivericu 1, neka pojednostavljena inacica bez feedforwarda bi mogla sasvim lijepo leci, a provjerena je u praksi. Za one koji se vole igrati imam negdje i jednu superjednostavnu shemu s MOSFET izlazima u kvazikomplementarnom spoju, nesto sto mi se vrti u glavi, simulatoru i stolu vec godinama, a bilo bi lijepo kako treba isprobati... ima ukupno 5 tranzistora, i nastalo je u originalu kao ideja za izlazno pojacalo za aktivni subwoofer - pa se ispostavilo da bi to moglo sasvim fino raditi i full range... kako bi rekli u engleskom govornom podrucju, Watch This Space :P



Mislim da su ipak ovo stvari koje se cekaju!
Avatar
fixxxer
 
Postovi: 254
Pridružen/a: 07 svi 2011, 17:30
Lokacija: Beograd

Re: Forumsko pojačalo

PostPostao/la sstrsat » 18 srp 2011, 10:03

fixxxer je napisao/la:
ilimzn je napisao/la:
Inace svidja mi se ova sstrsatova shema, iako mislim da se i to da pojednostaviti uz malo igre oko uparivanja FET-ova. Svidja mi se mali open loop gain, ali ima jedna mala zamka (mozda greska u crtanju), opterecenje VAS-a ne bi trebalo ici na -Vcc da se ne pokupi valovitost napajanja na taj nacin, vec na masu, ili dodatno filtrirano napajanje. Izlazni tranzistori su malo tezi za nabaviti... ali ima hrpa zamjena.

Pogledat cu jos gdje mi je razvojna dokumentacija za Crvenu Ivericu 1, neka pojednostavljena inacica bez feedforwarda bi mogla sasvim lijepo leci, a provjerena je u praksi. Za one koji se vole igrati imam negdje i jednu superjednostavnu shemu s MOSFET izlazima u kvazikomplementarnom spoju, nesto sto mi se vrti u glavi, simulatoru i stolu vec godinama, a bilo bi lijepo kako treba isprobati... ima ukupno 5 tranzistora, i nastalo je u originalu kao ideja za izlazno pojacalo za aktivni subwoofer - pa se ispostavilo da bi to moglo sasvim fino raditi i full range... kako bi rekli u engleskom govornom podrucju, Watch This Space :P



Mislim da su ipak ovo stvari koje se cekaju!




Ca se tice ove moje sheme, neka manja pojednostavljenja su naravno moguca mada ima razloga zac je ovako na njoj. Pretpostavljan da je tu ilimzn mislil na izbacivanje onih RC clanova iznad ulaznih fetova ali to je ovdi stavljeno iz razloga rasprezanja ulaznog stupnja.
Kako su moji kriteriji oko sirine frekventnog opsega manje vise svima poznati a na shemi se vidi da nisu koristene nikakve kompenzacije osim onog RC clana (100 oma / 15 pF) koji pocinje delat tek na skoro 3MHz onda bas i ne bin preporucil skidanje tih elemenata u rasprezanju. Oni imaju svoj uticaj na stabilnost ampa.
Ova shema je derivat jedne moje stare sheme ampa koji je napravljena sa bipolarnim tranzistorima i amp nije pokazival nikakve sklonosti nestabilnostima. To je bila jedna od zadnjih konstrukcija koju san radil u klasi AB. Ovo ca san ovdi prominil je stavljanje fetova umisto bipolarnih u ulazni diferencijal i to nije u praksi probano ali nima razloga da ne dela. Drugo sve je bilo isto osim ca su u CCS-ima koristene serijski vezane diode a ovdi je prikazano sa TL431. Nebitno, to nista ne minja u radu ampa a umisto TL431 se mogu stavit i ledice i malo iskorigirat vridnosti emiterskih otpornika. Tr bar CCS moze bit napravljen na hrpu nacina.

Za opterecenje VASa nije greska u crtanju, ono stvarno gre donjim krajem na -Vcc jer kad je islo na masu onda VAS nije sam za sebe mogal ostvarit potpuno neizobliceni signal sa amplitudom koja je potribna za pobudu izlaza. Ovo je isprobano na toj realiziranoj konstrukciji jer je prvobitno opterecenje VAS-a i bilo spojeno na masu a prikazani spoj je proizasal iz mjerenja provedenih na samom VAS-u (sa iskljucenom globalnom npv). Iako bi sa aspekta signala to zapravo tribalo bit svejedno jer radni otpornik VAS-a njie DC vezan, mjerenja su pokazala da kad je vezan na masu pri vecim amplitudama ipak dolazi do odredjenih iskrivljenja koja su nestala njegovim spajanjem na -Vcc. Da li je uzrok mozda bil va nekom skrivenijem manjem defektu samog VAS tranzistora (ili mozda elka u seriji sa otpornikom) nisan dalje istrazival a ni probaval sa drugim tranzistorom i elkom jer je prikazano spajanje otklonilo te nelinearnosti. Ali u svakom slucaju, ilimznovo opazanje i sugestija su bazirani na onome ca bi teoretski bilo ocekivano i nima nikakove zapreke da ako netko bude delal ovi amp isproba obadvi varijante. Ako se pokaze da je uzrok nelinearnosti stvarno bil va tom pojedinacnom tranzistoru ili elku (ca vrlo virovatno i je) koji su koristeni onda nima nikakove zapreke da se spoji kako bi i bilo teoretski logicnije.
OK, u realiziranoj konstrukciji bi nesto degeneracija VAS-a, nesto globalna npv ionako dovele do potiskivanja tih nelinearnosti ali to su nacini koje ja bas i ne volim. Tamo di vec koristim globalnu povratnu vezu, uvik joj nastojin dat cim manje "sporednih poslova". Tako da je spoj ostal kako je nacrtan.
Brujanje nije bilo cujno mada se slazem da pri vecim amplitudama (kad i ripple ispravljaca postaje veci) sigurno dolazi do odredjene modulacije VAS-a. Mada su ovdi bili koristeni veliki elki pa ni ta modulacija nije bila velika. Moze se naravno ovom radnom otporniku VAS-a dodat u seriju celija rasprezanja pa ce i ta nezeljena modulacija bit potpuno potisnuta.
Ali to je i tako stvar do koje dolazi kod doslovno svih protutaktnih pojacala u klasi AB koja nisu opremljena stabiliziranim napajanjem. Neka se niki ne zavarava da ce cak i 100% simetricna shema dovest do skroz potpunog ponistavanja tih efekata. Elementi nikad nisu bas potpuno jednaki u svim parametrima, pogotovo se ne moze govorit o 100% apsolutnoj jednakosti NPN i PNP tranzistora iz komplementarnog para.

To nas pomalo dovodi do toga da je za amp u klasi AB neophodno stavit stabiliirano napajanje ako se oce izvuc apsolutni maksimum koji se moze iz nje dobit i o tome ce u ovoj temi bit jos puno govora. Ali ne bilo kakva alamaterjebat stabilizacija nego takva di ce unutrasnji otpor stabiliztora ostat vrlo nizak do cim visih frekvencija. OK, u praksi malo koji AB amp ima stabilizirano napajanje jer se najcesce na tome stedi a bez stabilizacije su i dimenzije ampa i generirana toplina ipak manji nego sa njom. I mada se uz dovoljno velike ispravljacke elke (naravno zobelirane ili barem bypassirane) dobijaju odlicni rezultati, stabilizacija ipak pruza jos vise u ukupnim rezultatima. Ali cu opet naglasit, ne bilo kakva. I stabilizator je aktivni sklop pa isto ka i amp tako i on moze pokazat tendencije RF samooscilacijama koje se u slucaju da su sporadicne i ovisne o random faktorima dosta tesko detektiraju ali zato imaju itekakav uticaj na zvucne rezultate.
Ki nije siguran da ce moc besprijekorno izvest stabilizator bolje mu je da se drzi samo elka.

A sad cu rec i nec ca je mnogima malo bogohulno (mada za to i nima nekih razloga). Kako su va danasnje vrime SMPS izvori napajanja pali na smisne cijene a nude sve vece snage iz smisnih dimenzija kutijica nima nikakvog razloga da se oni ne koriste za napajanje AB ampa. Svi oni imaju internu stabilizaciju napona tako da su varijacije izmenju nulte potrosnje i pune potrosnje prakticno zanemarive i uglavnom se svode na podosta ispod 100mV. A taj "bauk" kod SMPS napajanja (generirane RF smetnje) vise i ni bauk. Danas je ustvari jako tesko i nac SMPS koji dela na ispod parsto kHz-a a neki su vec preskocili i MHz tako da filtracija tih smetnji nije nikakav problem. Isto ka i dodatna filtracija DC izlaza ako se bas zeli.
SMPS se uglavnom nude sa standardnim izlaznim naponima (12V, 24V, 36V, 48V) a ova dva zadnja (36V i 48V) i jesu manje vise tipicni naponi +/- napajanja AB pojacala od 50W i 100W. Dva takva switchera potpuno rjesavaju pitanje stabiliziranog napajanja ampa a da se pri tome ni dimenzije ampa ni generirana toplina nece nista bitno povecat u odnosu na koristenje klasicnog nestabiliziranog ispravljaca sa elkima.
Razlozi protiv njihove upotribe su se mogli nac prije 20 i vise godina kad su switcheri tipicno delali na svega par desetaka kHz-a (neki i ispod 20kHz-a) ali u danasnje vrime je jako tesko nac razloge koji bi govorili protiv njihove upotribe.

Ca se tice samih izlaznih tranzistora koji su koristeni va ovoj shemi oni su danas stvarno vrlo tesko nabavljivi ali naravno da ima hrpa mogucih zamjena. Interesantno je ipak da se sa ovima (BUW26 / BUW23) pokazalo da ne pitaju nikakve stoper otpornike u bazma. Da li ce danasnje zamjene moc bez tih otpornika bi tribalo provjerit. Virovatno ce isto moc, barem ovi koji imaju visoku ft. A i da se pokaze da im tribaju mali stoperi u bazi, ni nikakva tragedija
Krepat ma ne molat
Avatar
sstrsat
 
Postovi: 1745
Pridružen/a: 04 svi 2011, 18:21
Lokacija: Rijeka

Re: Forumsko pojačalo

PostPostao/la ilimzn » 18 srp 2011, 15:55

fixxxer je napisao/la:
ilimzn je napisao/la:sstrsatova shema...
Crvenu Ivericu 1, neka pojednostavljena inacica bez feedforwarda...
jednu superjednostavnu shemu s MOSFET izlazima u kvazikomplementarnom spoju

Mislim da su ipak ovo stvari koje se cekaju!


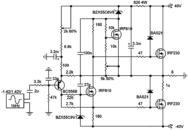
Evo onda da pocnem od kraja :)
forum_minimal_quasi_MOS.gif


OPREZ, ova shema nije isprobana u praksi, traze se dobrovoljci :)
PAr sitnih objasnjenja:
Izlazi su stavljeni IRF230, jednostavno zato jer ih imam neku kolicinu, sasvim ce lijepo raditi poznati IRFP240.
Potenciometar 5k ispod IRF610 u sredini ampa je podesavanje struje mirovanja. IRF=ovi vole povelike struje, 100-150mA, dakle hladila moraju biti adekvatna.
Spomenuti IRF610 mora obavezno biti cim blize izlaznim MOSFET-ima s obzirom da je to bias-servo.
Potenciometar 2k je podesavanje izlaznog offset-a. Nije apsolutno stabilan s temperaturom i napajanjem ali dovoljno da ostane unutr +-50mV kad se podesi u stacionarnom stanju s zagrijanim hladilima.
Drugi IRF610 ima cca 1W disipacije pa je obavezno staviti ga na neko manj ehladilo, ili jos bolje zajedno s izlaznim tranzistorima.
BC556 odabrati s cim vecim pojacanjem...
Kondenzatori 3.3mF su naravno 3300uF, 16V je sasvim dovoljan napon. By7pass folijskim kondom je vrlo pozeljan.
Topologija je takva da inherentno ima i strujni limit, premda to bas nije ocigledno. Napon Vgs izlaznih MOSFET-a je limitiran na cca. 5.6V, sto j eodredjeno zener diodom od 9.1V s G pina lijevog IRF610 na minus napajanja - od napopna zener diode oduzeti cca 3.5V da se dobije limit.
Diode BAS21 (mogu bilo kakve s slicnim karakteristikama, da drze barem 100V i 100mA, brze), forsiraju clipping na cca napon napajanja minus max Vgs. Ovim se gubi na efikasnosti i postoji mogucnost prelaska valovitosti napajanja u iozlaz, no kod ovako jednostavnog pojacala to je najjednostavnije sto s emoze izvesti.
Napajanje neka bude dobro filtrirano, PSRR nije los za ovakav jednostavan sklop ali nije ni kraj svijeta, pogotovo za minus napajanje. Po dva elektrolita za svako napajanje s manjim otporom izmedju (recimo 0.33 ohma 4W) bi bio dobar kompromis.

Odmah da bude jasno, ideja ovog pojacala nisu pangalakticki fenomenalne performanse, vec maksimalna jednostavnost bez da se opkljastre osnove sigurnog rada.
ilimzn
Iron Man
 
Postovi: 979
Pridružen/a: 05 svi 2011, 13:39

Re: Forumsko pojačalo

PostPostao/la ilimzn » 19 srp 2011, 14:20

sstrsat je napisao/la:Tamo di vec koristim globalnu povratnu vezu, uvik joj nastojin dat cim manje "sporednih poslova".


Ovo bi bez problema proglasio prvim zakonom u primjeni NPV, a broj konstrukcija u kojima taj zakon nije postovan je upravo nevjerojatan. Po tom pitanju stvarno ne bi trebalo biti dilema, mogu se samo sloziti.

Brujanje nije bilo cujno mada se slazem da pri vecim amplitudama (kad i ripple ispravljaca postaje veci) sigurno dolazi do odredjene modulacije VAS-a.


Iako je princip isti, da malo pojasnim zasto sam stavio opasku na mjesto spajanja VAS-a - brujanje je ovdje minorni problem i generalno ga razne forme NPV uspjesno otklone, kao i kakvo rasprezanje lokalnog napajanja. Puno veci problem je intermodulacija, ali ne s 100Hz od ispravljanja, vec s visim harmonicima te frekvencije, koji se pojavljuju radi pilastog valnog oblika valovitosti napajanja, koji je jos tome moduliran izlaznom strujom. Iako su te frekvencije znacajno manje zastupljene u valovitosti, problem je sto s povecanjem frekvencije pada raspolozivo pojacanje stupnjeva u pojacalu, i time i sposobnost NPV da korigira njihov uticaj. Kod intermodulacije moguce je da obje intermodulirane frekvencije budu van cujnog podrucja ali je jedan od dva produkta intermodulacije unutar cujnog podrucja, kompletno nevezan harmonicki na bilo koji od osnovnih signala. Ovo je jedna opd vecih zamki postizanja PSRR-a pomocu NPV i ono gore prvo pravilo je tu od presudne vaznosti.

Ali to je i tako stvar do koje dolazi kod doslovno svih protutaktnih pojacala u klasi AB koja nisu opremljena stabiliziranim napajanjem. Neka se niki ne zavarava da ce cak i 100% simetricna shema dovest do skroz potpunog ponistavanja tih efekata. Elementi nikad nisu bas potpuno jednaki u svim parametrima, pogotovo se ne moze govorit o 100% apsolutnoj jednakosti NPN i PNP tranzistora iz komplementarnog para.
To nas pomalo dovodi do toga da je za amp u klasi AB neophodno stavit stabiliirano napajanje ako se oce izvuc apsolutni maksimum koji se moze iz nje dobit i o tome ce u ovoj temi bit jos puno govora.


Ovo bi mogao slobodno biti korolar onom prvom pravilu o NPV gore. Doduse, mislim da nije potrebno kompletno stabilizirati napajanje pojacala, no svakako je pozeljno, a usudio bi se reci i potrebno, barem filtrirati napajanje svih stupnjeva osim izlaznog. Ovo ipak treba uzeti s dozom rezerve jer se tocna preporuka moze dati tek kada se zna topologija cijelog pojacala - u jednoj drugoj temi su spomenuti VFET-i i potreba za stabilizacijom napajanja izlaznog slijedila s njima, primjerice. No, generalno, pojacala koja su koncipirana kao naponsko pojacanje spojeno na slijedilo, trebala bi imati u najmanju ruku filtrirano napajanje stupnjeva naponskog pojacanja. Tu jos treba reci da nekad filtriranje nije ocigledno - npr. kaskoda je jedna forma stabilizacije napajanja za jednostavniji sklop s pojacanjem.
Ovdje se vodimo jednostavnom logikom - lakse je otkloniti smetnje iz napajanja nego projektirati sklop pojacala koji ce biti potpuno otporanna njih. U stvarnosti se naravno radi i jedno i drugo, jer je do neke mjere otpornost na smetnje u napajanje relativno lako postici, a s druge strane nije jednostavno napraviti odlican stabilizator ili filter napajanja.
Stabilizirana napajanja stupnjeva naponskog pojacanja, uz pravilan odabir topologije za te stupnjeve, cesto ima dodatne benificije, npr. kontroliran clipping. U vecini klasicnih jednostavnih konstrukcija, pojacalo se kod clippinga 'zakuca' do blizu jednog od napajanja - ali, kako je to napajanje valovito, tako u tom trenutku na izlazu pojacala dobivamo upravo tu valovitost umjesto izlaznog signala, ili barem odrezanog izlaznog signala - definitivno signal koji nikad tamo nije bio niti ima veze s ulaznim signalom. Pazljivim odabirom iznosa napona napajanja stupnjeva naponskog pojacanja, osigurava se da ti stupnjevi odu u clipping prije nego se dosegne minimum napona napajanja, tj. da se clipping desava malo ispod 'pile' valovitosti. Topologijom stupnjeva se osigurava da je clipping korektan, bez 'lijepljenja' ili inverzije.

OK, u praksi malo koji AB amp ima stabilizirano napajanje jer se najcesce na tome stedi a bez stabilizacije su i dimenzije ampa i generirana toplina ipak manji nego sa njom. I mada se uz dovoljno velike ispravljacke elke (naravno zobelirane ili barem bypassirane) dobijaju odlicni rezultati, stabilizacija ipak pruza jos vise u ukupnim rezultatima. Ali cu opet naglasit, ne bilo kakva. I stabilizator je aktivni sklop pa isto ka i amp tako i on moze pokazat tendencije RF samooscilacijama koje se u slucaju da su sporadicne i ovisne o random faktorima dosta tesko detektiraju ali zato imaju itekakav uticaj na zvucne rezultate.
Ki nije siguran da ce moc besprijekorno izvest stabilizator bolje mu je da se drzi samo elka.


Sve na mjestu osim jednog detalja - zapravo, u velikoj vecini slucajeva (ako se radi o serijskom stabilizatoru), nema nikakvog povecanja disipacije, samo se dijeli na dva aktivna elementa - stabilizator i izlazni tranzistor (koje god da je vrste). U jednoj interpretaciji bi se moglo reci da dolazi do odredjenog gubitka snage, no to se odnosi samo na snagu u pikovima, za kontinuirani izaz nema razlike, s obzirom da treba izbjeci clipping. Onaj dio razlike napona izmedju valovitog napajanja i maksimalne amplitude izlaznog signala prije clippinga u situaciji sa serijskim stabilizatorom, pojede stabilizator, dok bez njega to mora napraviti izlazni tranzistor. Teoretski, sve ostaje ekvivalentno, u praksi ipak postoji manji dodatni gubitak jer elementi nisu savrseni. Jedna zgodna varijanta za ovo izvesti je modificirani mnozac kapaciteta, koji se moze izvesti tako da prati napon na ispravljacu, tako da uvijek osigurava maksimum cistog napona napajanja za izlazne stupnjeve. U tom slucaju nema gubitka snage u peak-u.
S druge strane, serijski stabilizator nije idealan za pogon pojacala, no kod vecine PP pojacala dio njegove uloge ionako preuzimaju sami izlazni tranzistori. Ova diskusija gore se naravno NE odnosi na shunt stabilizatore - iako i tu ima izuzetaka, npr. kod pojacala u klasi A. Ipak, tu vrstu stabilizatora je u konstrukciji u klasi AB ipak pametnije primijeniti samo za stupnjeve s naponskim pojacanjem.
Na kraju treba reci jos i ovo - jednostavnost itekako ima svoje prednosti. Najobicniji RC filter, makar prakticki po definiciji podrazumijeva elektrolitski kondenzator (o cijim se kvalitetama vode beskonacne rasprave) cesto daje najbolje rezultate, i to ne samo s obzirom na ulozen novac. Puno je lakse odabrati dovoljno dobar elektrolit, nego konstruirati dovoljno dobar stabilizator.

A sad cu rec i nec ca je mnogima malo bogohulno (mada za to i nima nekih razloga). Kako su va danasnje vrime SMPS izvori napajanja pali na smisne cijene a nude sve vece snage iz smisnih dimenzija kutijica nima nikakvog razloga da se oni ne koriste za napajanje AB ampa. Svi oni imaju internu stabilizaciju napona tako da su varijacije izmenju nulte potrosnje i pune potrosnje prakticno zanemarive i uglavnom se svode na podosta ispod 100mV. A taj "bauk" kod SMPS napajanja (generirane RF smetnje) vise i ni bauk. Danas je ustvari jako tesko i nac SMPS koji dela na ispod parsto kHz-a a neki su vec preskocili i MHz tako da filtracija tih smetnji nije nikakav problem. Isto ka i dodatna filtracija DC izlaza ako se bas zeli.


SMPS-i s power factor korekcijom ako su kvalitetno izvedeni, mogu biti gotovo idealno napajanje za pojacala, dapace, cak su im kvalitete irazenije kod pojacala u klasi A, upravo radi minimiziranja gubitaka. Uz to su puno humanija sto se tice generiranja smetnji u mrezi. No, treba voditi racuna da nisu svi SMPS-i isti, a sto je u crnoj kutiji je ponekad nemoguce znati (unaprijed, ili cak nikako, ovisno o izvedbi). U svakom slucaju u audio svrhe su prvi put koristeni u drugoj polovici sedamdesetih proslog stoljeca, iz osobnog iskutva mogu reci da to moze itekako dobro raditi. U svakom slucaju, to j ejedno podrucje koje svakako treba istraziti, jedino sto se raspolozive kutijice mijenjaju ko donji vesh, pa je na zalost nezgodno kad pronadjes nesto sto odlicno radi, a onda vise to ne mozes nabaviti jer se vise ne proizvodi...
ilimzn
Iron Man
 
Postovi: 979
Pridružen/a: 05 svi 2011, 13:39

PrethodnaSljedeća

Natrag na Tranzistorska tehnika

Na mreži

Trenutno korisnika/ca: / i 3 gostiju.

cron