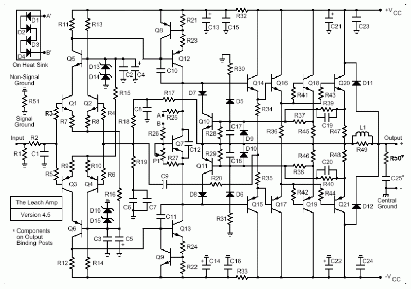
Malo san se igra u simulatoru, ovu h verziju DOGC, koja bi tribala radit na nižin imedancama....
Meni na 4R i većeme opterećenju stalno riže ka na slici, pomaže jedino kad pustin veću struju kroz driver, šta mi nema smisla jel je podešen na 200mA, šta mislin da je sasvin dovoljno za ovaj mosfet, a glavna bi prednost bila ovoe topologije, current dumping, da driverska sekcija bude šta više linearna a most dumper tranzistore drži linearnima....., tj. da opterećenje na debe priuzmu izlazni tranzistori, jel negdi griješin u simulaciji ili je to tako???
