4P1L PSE

4P1L PSE

PostPostao/la MARSAUDIO » 02 lis 2012, 15:03

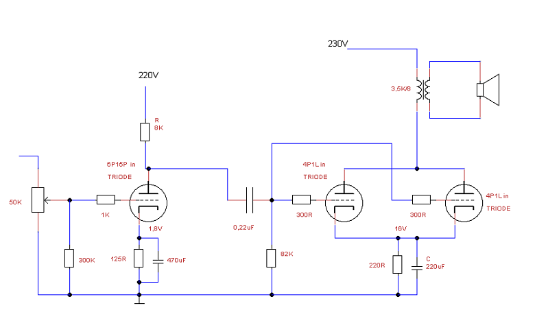
Kroz vikend sam napravio nov prototip sa 4P1L (u triodi) u PSE verziji. Za ulaz sam koristio 6P15P (triodna vezava).

Zvuk odličan, samo ima brum. Grijanje je AC. Danas sam umesto AC grijanja za 4P1L stavio akumulator 18650 od LI-ion - ima oko 3.8V (izvadio iz baterije za neki notebook). Brum je skoro nestao a zvuk je još bolji.

evo šeme:
Privitak/ci
4P1L PSE Shema.png
4P1L PSE Shema.png (36 KiB) Pogledano 3479 put/a.
MARSAUDIO
 
Postovi: 27
Pridružen/a: 22 ožu 2012, 16:06
Lokacija: Slovenija

Re: 4P1L PSE

PostPostao/la LesFaul » 02 lis 2012, 15:45

A kakvo je u usporedbi s GU-50? Jel bolji zvuk?
Hebeš ampa ak' je bez lampa!
Avatar
LesFaul
 
Postovi: 567
Pridružen/a: 06 svi 2011, 09:41
Lokacija: Sydväst

Re: 4P1L PSE

PostPostao/la Klokan » 02 lis 2012, 15:49

Moze koja slika pojacala?
----------------------------------------------------------------------------------------------
Real Radios Glow in the Dark!
Avatar
Klokan
 
Postovi: 574
Pridružen/a: 16 vel 2012, 17:38

Re: 4P1L PSE

PostPostao/la MARSAUDIO » 02 lis 2012, 16:05

LesFaul je napisao/la:A kakvo je u usporedbi s GU-50? Jel bolji zvuk?



bolji, a ima manje snage - oko 4W, slike nema pošto je kutija napravljena brzo iz iverice - to je prototip.
MARSAUDIO
 
Postovi: 27
Pridružen/a: 22 ožu 2012, 16:06
Lokacija: Slovenija


Natrag na Cijevna tehnika

Na mreži

Trenutno korisnika/ca: / i 3 gostiju.

cron