Hibrid, lampe i mosfeti

Re: Hibrid, lampe i mosfeti

PostPostao/la tom_hifi » 03 vel 2013, 17:15

Odlično, samo testiraj, sigurno će i meni trebati tak nešto u budućnosti ... imam i ja u planu DAC s lampom u izlazu, ali o tom potom :)
Avatar
tom_hifi
 
Postovi: 2087
Pridružen/a: 16 kol 2011, 17:33
Lokacija: Oroslavje

Re: Hibrid, lampe i mosfeti

PostPostao/la grunf » 03 vel 2013, 17:46

tom_hifi je napisao/la:Odlično, samo testiraj, sigurno će i meni trebati tak nešto u budućnosti ... imam i ja u planu DAC s lampom u izlazu, ali o tom potom :)


nema se tu šta više testirati,zadnjih misec dana san testira razne tipove napajanja u hibridu, CRCRC ,dva tipa serijskog reg. i na kraju salasov shunt koji je premoćni pobjednik tako da do festivala mora biti i u DAC-u
"Bolje nešto od nečega nego ništa od ničega."
Avatar
grunf
 
Postovi: 844
Pridružen/a: 05 ruj 2011, 23:51
Lokacija: Šibenik

Re: Hibrid, lampe i mosfeti

PostPostao/la grunf » 07 vel 2013, 02:56

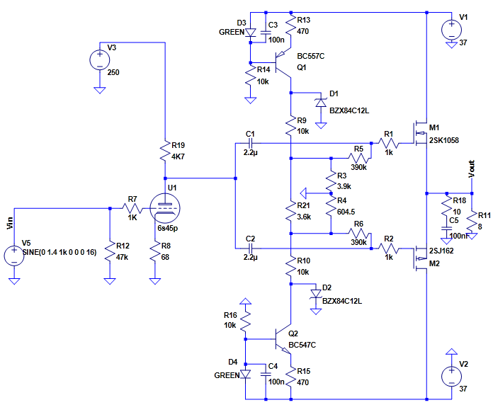
evo još jedan prijedlog,ali s 6S45P

HYBRID 6S45P.png
HYBRID 6S45P.png (36.36 KiB) Pogledano 7570 put/a.
"Bolje nešto od nečega nego ništa od ničega."
Avatar
grunf
 
Postovi: 844
Pridružen/a: 05 ruj 2011, 23:51
Lokacija: Šibenik

Re: Hibrid, lampe i mosfeti

PostPostao/la grunf » 18 ožu 2013, 20:16

nemojte misliti da san ja odusta od hibrida :D
evo zasad update pobude,znači malo je poboljšan CCS, umisto LED kao refernece stavljen je LM329 precizna refernca od 6,9V ,šta smo time dobili? kako otpor CCS-a određuju pojačanja tranzistora i otpor na emiteru BC557C sad imamo puno veći unutrašnji otpor CCS-a, prije je znači bilo 75 * 300 * 50= 1M1 ,a sad 400 * 300 *50 = 6M ,razlika u zvuku se itekako osjeti,u biti ubrzo ćete čuti,sklop može raditi i po starome tako da nije problem da tu bude i LED,također ide i nova pločica za pobudu s ovim CCS-om,jer su MJE350 i BC557 puno jeftiniji i ima ih skoro svugdi za uzeti za razliku od DN2540

slika

slika

slika

slika

pločicu ću još malo izminiti da može primiti trimer za namištanje mirne struje i objaviti kompletnu shemu pobude,elemeti se po potribi mogu montirati s druge strane ako će lampe viriti van kutije, MJE350 se tad vida u gornju ploču ili nekakv drugi hladnjak
Zadnja izmjena: grunf; 19 ožu 2013, 01:28; ukupno mijenjano 1 put/a.
"Bolje nešto od nečega nego ništa od ničega."
Avatar
grunf
 
Postovi: 844
Pridružen/a: 05 ruj 2011, 23:51
Lokacija: Šibenik

Re: Hibrid, lampe i mosfeti

PostPostao/la grunf » 19 ožu 2013, 01:26

večeras san malo ovo gori sluša,mada u fibri pa je djelovalo još malo opijajuće, ocjena 5+, osta san bez teksta :hail: :hail: :hail:
"Bolje nešto od nečega nego ništa od ničega."
Avatar
grunf
 
Postovi: 844
Pridružen/a: 05 ruj 2011, 23:51
Lokacija: Šibenik

Prethodna

Natrag na Cijevna tehnika

Na mreži

Trenutno korisnika/ca: Google [Bot] i 2 gostiju.