6F12P - jedan minijatura koncept

Re: 6F12P - jedan minijatura koncept

PostPostao/la sstrsat » 07 ruj 2011, 15:29

tubeman je napisao/la:Tako je, na žalost.
Makar, nikad ne reci nikad ! ;)
6F12P ima nekoliko puta veće pojačanje, i to joj je glavni adut.


Upravo taj adut i je presudan za cilu ideju koncepta da se sa dvi cijevi izajde od phono izlaza do zvucnika. A bez zrtvi na frekventnoj karakteristiki kako bi se dobilo da se u phono ulazu koristi npr ECC83 koja bi po pojacanju zadovoljila ali bi uglavnom po svemu ostalom razocarala
A i linearnost 6F12P joj se itekako moze ubrojit u adut. Ako je virovat onom grafu za triodni spoj pentode koga se najde na netu, tesko mu je nac prigovora
Krepat ma ne molat
Avatar
sstrsat
 
Postovi: 1745
Pridružen/a: 04 svi 2011, 18:21
Lokacija: Rijeka

Re: 6F12P - jedan minijatura koncept

PostPostao/la harkonen » 07 ruj 2011, 20:22

6F12P je zakon lampa, a glavni joj je adut to što je kod mene ! :-)
I kod Sstrsata skoro. Kome se ne sviđa, ne mora dati 100 Eur-a za komad.....
A ako se ne upotrijebi u ovom konceptu, u principu ih ne prodajem, baš zbog njezinih
nevjerovatnih radnih karakteristika. Nije sve rusko glomazno, a jako.
Spominjali smo je već ovdje, mislim baš u temi o tube preampu...
:ugeek:

p.s.
I da, graf triode i pentode u triodi je dobar.
Nek se žderu ameri!
I'm too old for this s...
Avatar
harkonen
 
Postovi: 2195
Pridružen/a: 04 svi 2011, 14:27
Lokacija: Bjelovar

Re: 6F12P - jedan minijatura koncept

PostPostao/la sstrsat » 07 ruj 2011, 21:01

harkonen je napisao/la:A ako se ne upotrijebi u ovom konceptu, u principu ih ne prodajem, baš zbog njezinih
nevjerovatnih radnih karakteristika.

p.s.
I da, graf triode i pentode u triodi je dobar.
Nek se žderu ameri!


Hvala unaprid za te lipotice

Upravo tako, ne pita ona ni ist ni pit dok stoji doma a primjena ce prije ili kasnije doc.

A bas linearnost tog grafa i vrlo veliki faktori pojacanja (ovdi su za razliku od vecine high-mu cijevi pracenih i vrlo velikim strminama) omogucavaju da se od phono ulaza dojde do standardnih 1Veff sa samo dva stupnja dok za to inace generalno tribaju 3 stupnja. I da stvar bude jos lipsa, postize se sasvim pristojna otpornist na zasicenje ulaza. Mozda se kasnije u ovoj temi osvrnem na principe po kojima se vrsi raspodila pojacanja u stupnjevima phono preampa.

Lampica koja prosto mami da ju se isprova u toj ulogi
Krepat ma ne molat
Avatar
sstrsat
 
Postovi: 1745
Pridružen/a: 04 svi 2011, 18:21
Lokacija: Rijeka

Re: 6F12P - jedan minijatura koncept

PostPostao/la zuzi » 07 ruj 2011, 22:24

Veseli me (i godi mojoj predcedničkoj taštini) ako sam inspirirao nekoga da se lati malih lampi za gradnju pojačala, a još me više veseli da neko ima namjeru napraviti ono što ja već dugo planiram pa nikako. Upravo mali "fono integrirac".
Razlozi su dvojaki.Prvo naravno znatiželja ali važnije jest ono drugo ili ti ga malo pojačalo za slušati ploče u sitne sate bez paljenja velikog "ozbiljnog" sustava.
Taj integrirac bi stao u kutiju mog phono stupnja a da ne govorim o linijskom preampu, izlazu .... jer svaki od njih još može imati i ektstra najanje pa onda nije dovoljna ni trometarna polica.
Što se tiče izlaznih trafoa za ove, kako ih ja od milja zovem pingvine, pokazali su se neki mali trafoi iz radija izvrsnima. Odlični su oni iz cijevnih Portoroža, par iz Braunovog radija a možda najbolji su iz Grundigovih cijevnih magnetofona. Niti jedan od ova tri nije veći od pola kutije šibica ali izvrsno rade. Da li su u igri prave jezgre, tajna znanja velikih firmi ili nešto treće neznam. Kad pogledate Philipsov izlazni trafo za EL84 na pola C jezgre nije vam jasno odakle dolazi takav zvuk. Sa novima motanima po tom konceptu nemam šireg iskustva, za sada mogu reći da Bobekovi na PL84 ampu nisu loši.
Think pozitiv stay negativ
Avatar
zuzi
 
Postovi: 387
Pridružen/a: 04 svi 2011, 10:52

Re: 6F12P - jedan minijatura koncept

PostPostao/la sstrsat » 07 ruj 2011, 22:57

zuzi je napisao/la:Veseli me (i godi mojoj predcedničkoj taštini) ako sam inspirirao nekoga da se lati malih lampi za gradnju pojačala, a još me više veseli da neko ima namjeru napraviti ono što ja već dugo planiram pa nikako. Upravo mali "fono integrirac".


Paa, sama gradnja toga sa moje strane u dogledno vrime je ipak malo upitna zbog kronicnog nedostatka vrimena. Prioritet su mi do TFa doc do odgovora na ona otvorena pitanja u vezi sa uspjehom koncepta linearizacije kapaciteta Vfetova (a to ce trazit podosta razvojnog rada) i konacno kompletiranje curve tracera.
Mada, ako me vrime bas ne zakolje, mozda i slozin tu minijaturicu do TFa. To je koncept koga san jutros malo zvrljal po grafovima i nije da me ne privlaci jer svakako ima potencijala a i tesko je odolit tako simpaticoj minijaturi. E da je vise vrimena....
Krepat ma ne molat
Avatar
sstrsat
 
Postovi: 1745
Pridružen/a: 04 svi 2011, 18:21
Lokacija: Rijeka

Re: 6F12P - jedan minijatura koncept

PostPostao/la sstrsat » 09 ruj 2011, 09:16

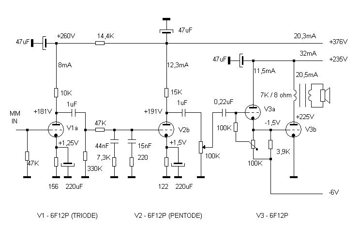
Evo da malo konkretiziram razmisljanja kako bi takav phono "integrirac" mogal izgledat. Prva slika je graf pentode u triodnom spoju koji vec sam po sebi pokazuje itekakav potencijal 6F12P. Crveno je ucrtano radno opterecenje od 13K za drugi RIAA stupanj a plavo za 7K (trafo od Simfinije :lol: ) za izlazni stupanj i lipo se vidi kolika linearnost se postize i da se sa zanemarivim izoblicenjima dobiva preko pol vata izlazne snage a to ce se u stvarnosti protegnut virovatno i na preko 1W jer ce drive sa sljedilom omogucit i ulazak u podrucje struje resetke.

Kome to ni dosta snage neka umisto trafa spoji sa anode 7K otpornik na +375V i pelje signal na kakvu GM70, pobude joj nece falit :lol: :lol:

Vridnosti komponenti na shemi su izvedene iz grafova i iz jednog od brojnih RIAA kalkulatora. Triba ipak rec da se u datasheetu od 6F12P pokazuju odstupanja navedenih parametara i onoga ca se vidi u grafovima (npr specificirani mu za triodu iznosi 100 a po grafu izlazi da je i veci od 120) tako da ce ju tribat malo premjerit.
O samoj shemi se nima ca posebno rec, ogoljena je do maksimuma da bude cim jednostavnija tako da nima ni preklopnika phono / line. Neke nestandardne vridnosti komponenti se mogu zaokruzit na prvu standardnu vridnost i tu nece bit nikakvih problema. Tr i tako san vec navel odstupanja triodnog grafa i specificiranih parametara a triodne sekcije ionako rade na mistima di cak i prilicna odstupanja radne tocke nece puno znacit. Nije nemoguce da se moze pojavit neka manja razlika u pojacanju livog i desnog kanala ali to se lako korigira na anodnom otporniku ulaznog stupnja.
Podesavanje radne tocke izlaznog stupnja se vrsi trimerom u biasu sljedila.

Shema pita 3 napona napajanja ca nije malo ali se to u praksi svodi na samo 2 "anodna" napona. Onaj treci od -6V za negativno napajanje slidila se uzima sa napajanja grijanja, pogodno okrenutog (a bez njega se ionako ne moze i ono ovdi ionako mora bit DC :lol: ). Tih 6V izgleda malo ali s obzirom da slidilo triba dat vrlo mali signal (3Vp-p) onda je ustvari i vise nego dovoljno. A mogu se i grijanja cijevi vezat serijski pa se onda tu ima -12V, uz povecanje onih 820 oma.
Visoki naponi tribaju bit naravno dobro filtrirani, najjeftinije i fizicki najmanje sa kakvim mosfet regulatorima.
Napajanje RIAA stupnja pita 375V ca ni malo ali ako se oce dobit ta linearnost (i ca je jos vaznije, dobra otpornost na zasicenje ulaza) onda nima druge. A elki za 450V ipak nisu neka egzotika

Sama izvedba triba bit u kriz, ulazna cijev (trioda) jednog kanala salje signal pentodi u drugom balonu. Broj cijevi ostaje isti a jako se reduciraju i elegantno izbigavaju potencijalni problemi koji bi mogli nastupit da se ukupno phono pojacanje zatvori u jedan balon

graf
6F12P aplication graph 2.jpg


shema
6F12P - phono.JPG
Krepat ma ne molat
Avatar
sstrsat
 
Postovi: 1745
Pridružen/a: 04 svi 2011, 18:21
Lokacija: Rijeka

Re: 6F12P - jedan minijatura koncept

PostPostao/la harkonen » 09 ruj 2011, 11:38

Dobro, kad si već spomenuo, koristim 6F12p (AF pa na sljedilo u DC vezi) kao driver za GM70.
Probao sam je i kao mu-follower jer napona za napajanje ima koliko hoćeš (oko 700V da bi dobio full swing),
ali klasika AF-CF mi se ipak više sviđa.
Ustvari, ne znam koji je bolji driver za GM - 6j52p sa anodnom prigušnicom
kao teretom ili ovaj spomenuti..... Možda ipak prvi. Drugi? Ipak prvi...
:ugeek:
I'm too old for this s...
Avatar
harkonen
 
Postovi: 2195
Pridružen/a: 04 svi 2011, 14:27
Lokacija: Bjelovar

Re: 6F12P - jedan minijatura koncept

PostPostao/la sstrsat » 09 ruj 2011, 11:50

harkonen je napisao/la:Dobro, kad si već spomenuo, koristim 6F12p (AF pa na sljedilo u DC vezi) kao driver za GM70.
Probao sam je i kao mu-follower jer napona za napajanje ima koliko hoćeš (oko 700V da bi dobio full swing),
ali klasika AF-CF mi se ipak više sviđa.
Ustvari, ne znam koji je bolji driver za GM - 6j52p sa anodnom prigušnicom
kao teretom ili ovaj spomenuti..... Možda ipak prvi. Drugi? Ipak prvi...
:ugeek:


Ima logike, pogotovo ako se malo jace odvrne pot pa potece malo struje resetke GM70

A je li u ulogi drivera za GM100 bolja 6F12P ili D3a (6J52) je pitanje bez cvrstog odgovora i mozda je najispravnije rec da obadvi mogu sa odlicnim rezultatimagonit GM70.
Krepat ma ne molat
Avatar
sstrsat
 
Postovi: 1745
Pridružen/a: 04 svi 2011, 18:21
Lokacija: Rijeka

Re: 6F12P - jedan minijatura koncept

PostPostao/la LesFaul » 09 ruj 2011, 16:46

Mala napomena, Simfonijin trafo ima cca7k u primaru sa spojenim zvucnikom od 4 ohma na sekundaru!
Hebeš ampa ak' je bez lampa!
Avatar
LesFaul
 
Postovi: 567
Pridružen/a: 06 svi 2011, 09:41
Lokacija: Sydväst

Re: 6F12P - jedan minijatura koncept

PostPostao/la sstrsat » 09 ruj 2011, 16:55

LesFaul je napisao/la:Mala napomena, Simfonijin trafo ima cca7k u primaru sa spojenim zvucnikom od 4 ohma na sekundaru!


Ma dobro, "Simfonijin" trafo je ovdi vise figurativno naveden, ka nec ca je lako dostupno i gotovo besplatno. :lol:
Krepat ma ne molat
Avatar
sstrsat
 
Postovi: 1745
Pridružen/a: 04 svi 2011, 18:21
Lokacija: Rijeka

Prethodna

Natrag na Cijevna tehnika

Na mreži

Trenutno korisnika/ca: Google [Bot] i 3 gostiju.