FIXXER 6n6p headphone

Re: FIXXER 6n6p headphone

PostPostao/la fixxxer » 21 vel 2012, 23:12

:lol:

Inace, sva gvozdjurija ce biti oklopljena da ne kazem poklopljena poklopcima, plus zaokreti pod 90* ;)
Avatar
fixxxer
 
Postovi: 254
Pridružen/a: 07 svi 2011, 17:30
Lokacija: Beograd

Re: FIXXER 6n6p headphone

PostPostao/la harkonen » 21 vel 2012, 23:19

Znači, može se naziv teme promijeniti u PANZER 6n6p headphone ?
:ugeek:
I'm too old for this s...
Avatar
harkonen
 
Postovi: 2195
Pridružen/a: 04 svi 2011, 14:27
Lokacija: Bjelovar

Re: FIXXER 6n6p headphone

PostPostao/la fixxxer » 21 vel 2012, 23:42

Saglasan 8-)
Sad kad pogledam i izgledace tako :mrgreen:
Avatar
fixxxer
 
Postovi: 254
Pridružen/a: 07 svi 2011, 17:30
Lokacija: Beograd

Re: FIXXER 6n6p headphone

PostPostao/la fixxxer » 26 vel 2012, 23:08

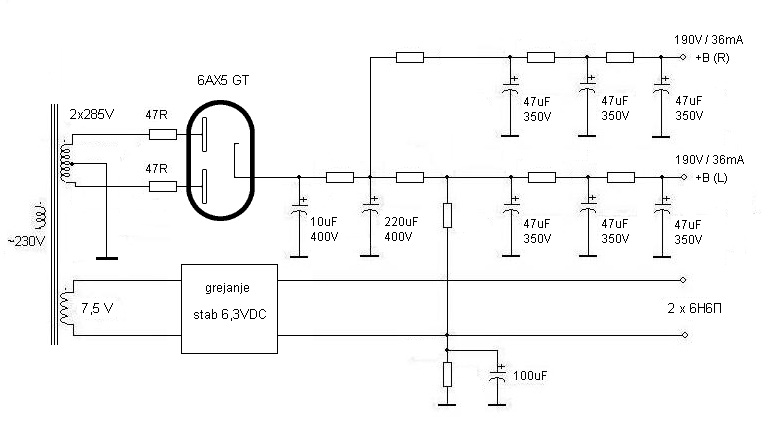
Evo kako sam zamislio napajanje, vrednosti elemenata koje su unete su poznate i koje imam 8-)
Vrednosti otpora u rasprezanju nisam stavio na shemu, do konacnih vrednosti se ionako dodje experimentalnom metodom kad se slozi napajanje...

Nemam u PSUD model za 6AX5 GT ispravljacicu pa sam probao sa 6X5, i ripple je u ovakvoj postavci kao na shemi nekih 700uV, valjda ce biti dobro :)

@ :ugeek: - zbog preglednosti sheme nisu nacrtani podrazumevajuci bypass blokovi elektrolitima :mrgreen:

Predlozi, sugestije?
Privitak/ci
panzer headamp power supply.jpg
panzer headamp power supply.jpg (51.5 KiB) Pogledano 5213 put/a.
Avatar
fixxxer
 
Postovi: 254
Pridružen/a: 07 svi 2011, 17:30
Lokacija: Beograd

Re: FIXXER 6n6p headphone

PostPostao/la Edison » 26 vel 2012, 23:35

Ja bih ovaj sekundar od 7,5V za grijanje digao na 8,5-9V. Sigurnije je ako se koriste obicne diode i obicni regulatori tipa 7806 ili 317.
Čovječe pazi da ne ideš malen ispod zvijezda!
Avatar
Edison
 
Postovi: 1180
Pridružen/a: 04 svi 2011, 21:32
Lokacija: Rijeka

Re: FIXXER 6n6p headphone

PostPostao/la tom_hifi » 26 vel 2012, 23:39

Edison je napisao/la:Ja bih ovaj sekundar od 7,5V za grijanje digao na 8,5-9V. Sigurnije je ako se koriste obicne diode i obicni regulatori tipa 7806 ili 317.


A zašto uopće koristiti regulator? :) Ja sam u bufferu imao sekundar 7V i pod opterećenjem ta je voltaža taman bila 6.3V, bez ikakvog regulatora. Jedino sam odmah nakon graetza stavio 0.22R otpor i 4700uF kapaciteta i to je to. A dok je bio regulator unutra, nikako da mi voltaža bude stabilna te je padala ispod preporučenih vrijednosti.
Avatar
tom_hifi
 
Postovi: 2087
Pridružen/a: 16 kol 2011, 17:33
Lokacija: Oroslavje

Re: FIXXER 6n6p headphone

PostPostao/la fixxxer » 26 vel 2012, 23:40

Kao sto rekoh, upisane vrednosti su ono sto imam, dakle sekundar grejanja bi se u tom slucaju trebao premotavati.
Mislim da ce ovo biti OK, posto ce ici LT1085 stabilizator koji je low dropout (tipicno oko 1-1,5V)...
Avatar
fixxxer
 
Postovi: 254
Pridružen/a: 07 svi 2011, 17:30
Lokacija: Beograd

Re: FIXXER 6n6p headphone

PostPostao/la tom_hifi » 26 vel 2012, 23:41

fixxxer je napisao/la:Kao sto rekoh, upisane vrednosti su ono sto imam, dakle sekundar grejanja bi se u tom slucaju trebao premotavati.
Mislim da ce ovo biti OK, posto ce ici LT1085 stabilizator koji je low dropout (tipicno oko 1-1,5V)...


Aha, to je onda već drugi par čarapa :) Tek sad vidim prvu rečenicu u gornjem postu da su to vrijednosti koje imaš.
Avatar
tom_hifi
 
Postovi: 2087
Pridružen/a: 16 kol 2011, 17:33
Lokacija: Oroslavje

Re: FIXXER 6n6p headphone

PostPostao/la Mate » 27 vel 2012, 16:43

ako ga najprije "gretzira" pa začini sa dovoljno uF, ide napon x1,41 gore pa još pad napona na gretzu -1komanešto, ostat će 9 volta.
Nego jel to sve ima smisla?
Avatar
Mate
 
Postovi: 1138
Pridružen/a: 12 svi 2011, 06:55
Lokacija: Prigradica

Re: FIXXER 6n6p headphone

PostPostao/la fixxxer » 27 vel 2012, 18:27

Upravo je probano stabilisano grejanje i zakljkucak balade je da definitivno otpada.

Pod opterecenjem sekundar padne sa 7,5VAC na 7VAC, nakon gretza ostane oko 6,5VDC a max stabilisani
napon koji se moze izvuci je 5,2VDC... Dakle pohvale za regulator, stvarno je low drop out, ali krivica ipak
ide na dusu sekundaru koji je takav kakav je :mrgreen:

Dakle, sta raditi, grejati sa AC ili DC bez stabilizacije (gretz pa RC clan)?
Avatar
fixxxer
 
Postovi: 254
Pridružen/a: 07 svi 2011, 17:30
Lokacija: Beograd

PrethodnaSljedeća

Natrag na Cijevna tehnika

Na mreži

Trenutno korisnika/ca: Google [Bot] i 3 gostiju.