Pa da znaš da je to sa HV regulatoricom interesantno, baš kako je interesantno da jap bez srama frlji g2 na 1150V,
a G3 na katodi. Što kažem, ako je to istina, onda se radi o istinskom ruskom čudu od lampe....
Lampa je ovdje biasirana na 100mA/1150V zajedno sa g2 strujom što je unutar disipacije, kombinacija automatskog i
fiksnog biasa na -200V ukupno postavlja potreban swing upravo blizu onog što japanac kaže da je postigao u=150x sa 6HV5...
Čuj, svira to, bez daljnjeg, ali ako pričamo o triodnom zvuku, tu je ipak "prava" DHT-jka GM70 koja radi to isto sa dvostruko manjim potrebnim ulaznim swingom, što ipak olakšava posao driverici /drivericama.
A ostaješ li ti na pentodi ili se ipak predomišljaš na triodni mod?

Mislim, spreman mi je pentodni
graf sa radnom linijom.

p.s.
A on pak izgleda ovako, kao ovaj dolje.
Trafo sa razumnih 6K impedancije, napajanje pak takvo da možeš napraviti doubler (za monoblokove) ili dva ispravljača u seriju iz kojih možemo (u oba slučaja) izvući iz sredine i stabilizirati g2, tih 850V nije previše pa niti izolacija neće biti dodatna, a mogu se koristiti 450V elkići. Bias predlažem (polu)automatski na "tvoj" DAH način. Taj japanac sa g2 na 1150 i ono što sam se danas uvjerio i sam na 600V govore da ni sa UL ne bi trebalo biti problema.
Razmišljam da izlazni trafo napraviš sa dodatnim katodnim namotom za povratnu vezu.....plus dodatna povratna preko svega, kako ulazni swing nije pretjeran, također razmišljam o još jednoj ruskinji odnaprijed, 6n2p (nisi je još iskoristio, zar ne?

AF pa DC-om na CF....

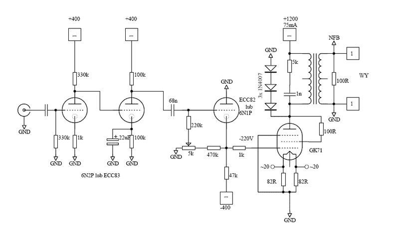
- gk71-pentodno.JPG (152.55 KiB) Pogledano 10001 put/a.
I'm too old for this s...