OTL pojačalo - možda...

Re: OTL pojačalo - možda...

PostPostao/la Edison » 13 svi 2011, 12:11

sstrsat je napisao/la:Mislin da mi mozes slobodno poslat vridnosti komponenti sa te sheme da to malo izanalziram sa aspekta smanjvanja snage na 15-akW i upotribe drugih driverskih cijevi. Virujen da ne triba posebno naglasavat da autor sheme ne triba imat straha da cu mu je ja kopirat :lol:


A znam da neces ni slucajno. Vi konstruktori ste takvi, radite samo po vlastitim shemama... ;)
Poslao sam ti na mail.
Čovječe pazi da ne ideš malen ispod zvijezda!
Avatar
Edison
 
Postovi: 1180
Pridružen/a: 04 svi 2011, 21:32
Lokacija: Rijeka

Re: OTL pojačalo - možda...

PostPostao/la harkonen » 13 svi 2011, 12:19

Kad se već spominje OTL, što bi sa onim 6c19p projektom koji je testiran od beponea i ima dobre mjerne karakteristike, pokazuje u svakom slučaju bez obzira na veći broj manjih lampi i manje zahtjeve prema mehaničkoj konstrukciji (a ti Edisone dokazano znaš bušiti), a lampe su povoljne i izdržljive, ima SE ustroj itd,itd..
Ove 4 kom 6c33 na jednoj šasiji nisu bezazlena priča. 5cm između 6c33 je premalo. Ako uzmemo i otvore za cirkulaciju oko same cijevi (bez njih ništa i to bar fi 8mm) sa bar 10cm razmaka je minimum za dugo i bezbrižno grijanje u dugu zimsku noć, kad bura zavije i obamru galebovi.....
I'm too old for this s...
Avatar
harkonen
 
Postovi: 2195
Pridružen/a: 04 svi 2011, 14:27
Lokacija: Bjelovar

Re: OTL pojačalo - možda...

PostPostao/la Edison » 13 svi 2011, 12:34

harkonen je napisao/la:Ove 4 kom 6c33 na jednoj šasiji nisu bezazlena priča. 5cm između 6c33 je premalo. Ako uzmemo i otvore za cirkulaciju oko same cijevi (bez njih ništa i to bar fi 8mm) sa bar 10cm razmaka je minimum za dugo i bezbrižno grijanje u dugu zimsku noć, kad bura zavije i obamru galebovi.....


Znaci na ovom pojacalu izlazne lampe nisu bas najbolje razmaknute? :lol:

BTW, to je pojacalo iz Rokovog linka s prosle stranice...
Privitak/ci
001.jpg
Čovječe pazi da ne ideš malen ispod zvijezda!
Avatar
Edison
 
Postovi: 1180
Pridružen/a: 04 svi 2011, 21:32
Lokacija: Rijeka

Re: OTL pojačalo - možda...

PostPostao/la harkonen » 13 svi 2011, 12:37

Treba li ovome komentar? Nevjerovatno.
Konstruirano od ruskih trgovaca lampama u svrhu povećanja izvoza ?
I'm too old for this s...
Avatar
harkonen
 
Postovi: 2195
Pridružen/a: 04 svi 2011, 14:27
Lokacija: Bjelovar

Re: OTL pojačalo - možda...

PostPostao/la LesFaul » 13 svi 2011, 12:42

Ma ima nesto s tom cijevi (kao i sa svim drugim cijevima na svoj nacin, naravno) sto covjeka ponekad stvarno "ponese" u razmisljanjima.... Evo jedno od takvih, npr. koliko je 6C33C cijevi potrebno staviti jednu tik do druge da bi se postigla kriticna masa potrebnih da se onoj u sredini uopce nemora spojiti filament vec da sve potrebno grijanje dobije od susjednih cijevi? :lol:
Hebeš ampa ak' je bez lampa!
Avatar
LesFaul
 
Postovi: 567
Pridružen/a: 06 svi 2011, 09:41
Lokacija: Sydväst

Re: OTL pojačalo - možda...

PostPostao/la ilimzn » 14 svi 2011, 03:19

Ako smijem na cas se vratiti na topologiju... Iako se Futterman da izvesti sasvim OK (inace, dobro je pogledati na www.tubecad.com, bilo j enekoliko tema o totem-pole OTL-ima i driverima), nekako mi je za push-pull prirodniji circlotron... tim vise sto se s nesto pametovanja moze izbjeci dodatni trafo za napajanje ulaznog dijela. Stvar se jos moze dodatno pojednostaviti tako da se ulazni stupanj izvede s diferencijalom s pentodama... (Da, znam, opet ja i moje pentode...), a ako se radi o nkoj zgodnj kombinaciji trioda-pentoda, sve skupa stane u dva balona. Mana: DCblokada izlaza se za razliku od futtermana ne moze izvesti serijskim kondenzatorom, zastita od pojave DC napona na izlazu je vise nego pozeljna.
ilimzn
Iron Man
 
Postovi: 979
Pridružen/a: 05 svi 2011, 13:39

Re: OTL pojačalo - možda...

PostPostao/la sstrsat » 14 svi 2011, 09:15

ilimzn je napisao/la:... Iako se Futterman da izvesti sasvim OK (inace, dobro je pogledati na http://www.tubecad.com, bilo j enekoliko tema o totem-pole OTL-ima i driverima), nekako mi je za push-pull prirodniji circlotron...


Sa ovim se mogu potpuno slozit.

A pogotovo ako je Futterman izveden na recimo najelementarniji nacin kako je izveden u linku iz prvog posta. Inherentna asimetricnost Futterman topologije se tu umanjuje takvim vezivanjem driverske cijevi ali to nikad ne rjesava problem u potpunosti. Kako izlazne 6C33 moraju prolazit od blokiranja do isforsiranih struja (sa itekakvim varijacijama gm, mu, Ri), tu je jako tesko govorit o potpunom simetriranju. problem naravno jos pogorsava zvucnik ka frekventno ovisni teret.
Moze se doduse dosta toga ucinit na nacin kako to i je ucinjeno u nekim varijantama Futtermana, tako da dolnja cijev dobije i svoju lokaknu npv (Schade - ono ca ilimzn sa dosta razloga popularizira u zadnje vrime), barem nacelno. U praksi ipak ne gre bas tako jednostavno jer "pojacanje" dolnje cijevi (ustvari slabljenje, bez obzira ca je vezana ka zajednicka katoda) ne ostavlja prostora za direktnu primjenu Schadea. Dalo bi se naravno dodatkom cijevi koja bi ispred te dolnje ostvarila potribno pojacanje omogucit puno efektniju primjenu lokalne npv u tom dilu sklopa ali to onda vise nije ta shema a ni problem asimetricnosti se jos uvik ne rjesava apsolutno do kraja.

I kako je ilimzn primitil, jedina prava prednost Futtermana pred circlotronom je puno veca sigurnost samog zvucnika zbog prisustva veznog kondenzatora.

A na konkretnoj shemi ni ostale stvari nisu bas dogurane do vrha. Izbor ulaznih cijevi je takav kakav je (ECC83 i 12BH7) pa se moze zakljucit da je ECC83 ovdi stavljena da omoguci taman toliku globalnu npv koja ce dozvolit rad sa vecinom visepojasnih kutija. Nazalost, vrlo male strujne mogucnosti ECC83 i sa time u vezi dosta mali open loop propusni opseg znace vec dosta rano pojavu faznih zaokreta koji mogu imat ne bas beznacajnog uticaja na stabilnost ampa. Sekcija 12BH7 koja dolazi iza ulaznog SRPPa dela sa vrlo malom strujom i tu je prilicno nelinearna. Pretpostavljan ipak da je tu autor namjerno isal na neku vrstu "distortion canceling" rezima koji bi, pretpostavljeno, tribal kompenzirat nelinearnosti izlaznog stupnja. Koliko je to ovdi uspjesno (u uvjetima ne potpuno simetricnog izlaznog stupnja) moglo bi se ustanovit detaljnom analizom (skoro tocku po tocku) grafova 12BH7 / 6C33 sa uplotanim radnim opterecenjima ili direktnim mjerenjem ali neko enormno peglanje nelinearnosti se tesko moze postic.
I da napomenem, vridnosti komponenti sa sheme ne koreliraju bas najbolje sa upisanim vridnostima napona na pojedinim tockama. Ca je od toga (mozda slucajnno) krivo napisano dalo bi se provjerit ali takve stvari su meni osobno jako iritirajuce. Ako je netko vec nekome dal shemu za samogradnju onda bi taj tribal itekako obratit paznju da na shemi ne bude takvih stvari koje bodu u oci.

Samo napajanje ovog OTLa je isto elementarno (mizerno) rjeseno pa nije neko cudo da autor koristi razlicite vridnosti blidera za plus i minus granu. Iako se time vrlo virovatno cujni brum (bez signala) moze gotovo potpuno utisat, ripple povelikog iznosa je i dalje prisutan na cijevima i vrsi odredjenu amplitudnu modulaciju. A efekti toga se itekako cuju.

Zdravko, tako otprilike stoje stvari sa ovom shemom. Sad ti procijeni da li oces ili neces ulazit u gradnju po njoj. Osobno, mislin da sa finalnim rezultatima neces bit najzadovoljniji. Sama ric OTL ne garantira da ce amp bit vrhunski a mozda najvaznija stvar za uopce govorit o dobrom OTLu je besprijekorno napajanje (ka uostalom i kod bilo kojeg uredjaja).
Krepat ma ne molat
Avatar
sstrsat
 
Postovi: 1745
Pridružen/a: 04 svi 2011, 18:21
Lokacija: Rijeka

Re: OTL pojačalo - možda...

PostPostao/la Edison » 14 svi 2011, 09:20

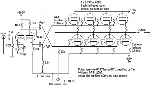
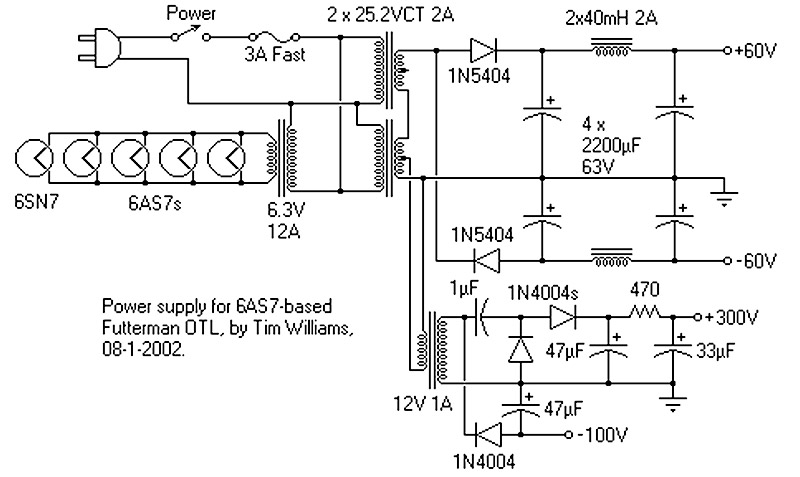
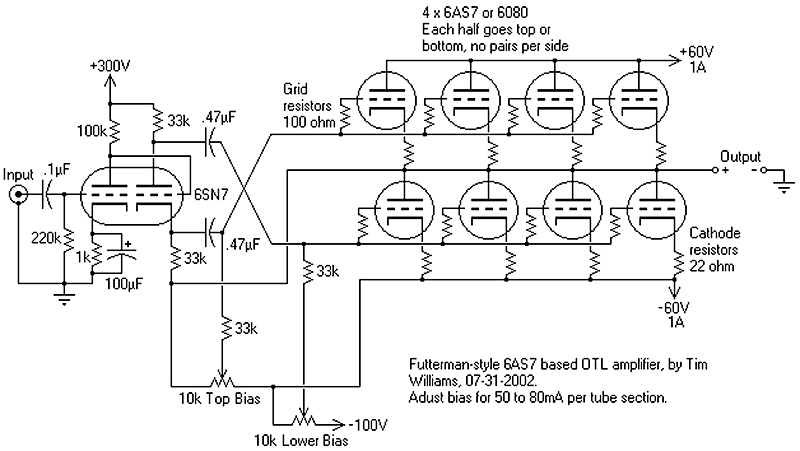
Evo jos jednog OTL pojacala u Futtermanovom spoju.

6AS7_Futterman_OTL.jpg


Futterman_PS.jpg


Ovo je baby OTL pojacalo. Ocito je autor isao na to da cijena izrade ne bude previsoka, narocito u podrucju napajanja. Autor koristi standardne trafoe od 24V i 12V. Nisam siguran koliko ovo snage moze dati, ali ne moze puno jer je anodni napon od 60V dosta nizak, no to je zrtvovano koristenjem standardnih transformatora u napajanju. Mozda bi se dalo stogod vise izvuci dodavanjem i trece 6AS7 po kanalu i povecanjem anodnog napona.

Ovakvo pojacalo bi bilo relativno lako sloziti, i ne bi bilo ni skupo. Nemam 6AS7 cijevi, ali mozda bi se naslo sto kod zuzija ili harkonena, da ne jurcam odmah na e-pay... No cini mi se da to ipak nije ono pravo, ono sto sam u pocetku namjeravao...
Čovječe pazi da ne ideš malen ispod zvijezda!
Avatar
Edison
 
Postovi: 1180
Pridružen/a: 04 svi 2011, 21:32
Lokacija: Rijeka

Re: OTL pojačalo - možda...

PostPostao/la Edison » 14 svi 2011, 09:36

sstrsat je napisao/la: I kako je ilimzn primitil, jedina prava prednost Futtermana pred circlotronom je puno veca sigurnost samog zvucnika zbog prisustva veznog kondenzatora.


Ovo mi je jako bitno jer ne bih volio cesto mijenjati zvucnike... ;)
Ciklotron mi je nesto kompliciraniji za shvatiti, jos ucim pa eto...

sstrsat je napisao/la: I da napomenem, vridnosti komponenti sa sheme ne koreliraju bas najbolje sa upisanim vridnostima napona na pojedinim tockama. Ca je od toga (mozda slucajnno) krivo napisano dalo bi se provjerit ali takve stvari su meni osobno jako iritirajuce. Ako je netko vec nekome dal shemu za samogradnju onda bi taj tribal itekako obratit paznju da na shemi ne bude takvih stvari koje bodu u oci.

Samo napajanje ovog OTLa je isto elementarno (mizerno) rjeseno pa nije neko cudo da autor koristi razlicite vridnosti blidera za plus i minus granu. Iako se time vrlo virovatno cujni brum (bez signala) moze gotovo potpuno utisat, ripple povelikog iznosa je i dalje prisutan na cijevima i vrsi odredjenu amplitudnu modulaciju. A efekti toga se itekako cuju.

Zdravko, tako otprilike stoje stvari sa ovom shemom. Sad ti procijeni da li oces ili neces ulazit u gradnju po njoj. Osobno, mislin da sa finalnim rezultatima neces bit najzadovoljniji. Sama ric OTL ne garantira da ce amp bit vrhunski a mozda najvaznija stvar za uopce govorit o dobrom OTLu je besprijekorno napajanje (ka uostalom i kod bilo kojeg uredjaja).


Primjetio sam i ja da naponi i vrijednosti otpornika na nekim mjestima ne odgovaraju strujama koje teku kroz krug. O napajanju sam vec napisao da je elementarno. Mislio sam napraviti jedan monoblok, probati sve podesiti i onda prouciti. To meni dodje kao simulator... :D Tu bih mogao dosta toga ispitati, mijenjati, vidjeti kako se ponasaju transformatori i treba li koji sto pojacati. Mogao bih na tom mono pojacalu cuti i kvalitet zvuka. Kad provjerim sve struje, sigurno bih isao na kvalitetnije napajanje. Ovo je dosta skup nacin razvoja, ali meni jedino dostupan; napravim, premjerim, izmjenim pa tako nekoliko puta...

Sstrsat, ako mislis da ne bih bio najzadovoljniji zvukom, mozda mi je bolje ne ulaziti u tolike troskove...
Čovječe pazi da ne ideš malen ispod zvijezda!
Avatar
Edison
 
Postovi: 1180
Pridružen/a: 04 svi 2011, 21:32
Lokacija: Rijeka

Re: OTL pojačalo - možda...

PostPostao/la sstrsat » 14 svi 2011, 10:04

Ja naravno ne mogu decidirano tvrdit koliko bis na kraju bil zadovoljan ili nezadovoljan zvukom ali kad se uzme u obzir da imas nemalog slusnog iskustva i da od OTLa siguro ocekujes da bude u najmanju ruku barem malo bolji od onoga ca si vec sklopil (300B itd) onda mi je takav zakljucak nekako logican. Sa topoloske strane tog ampa vidis i sam da puno toga nije najbolje rjeseno (virovatno je osnovni cilj bila jeftinoca konstrukcije) i da ima puno stvari koje mogu i hoce prilicno degradirat finalni rezultat.

Sad, kako imam prilicno jaki utisak da od izrade OTLa neces odustat onda te necu previse ni odgovarat. Samo bi bila steta da potrosis nemalo soldi a da na kraju budes nezadovoljan postignutim. Odluku ces ipak morat sam donit.

Mozda je stvarno najbolje da krenes u takav "simulator" pa da korak po korak steknes neka osobna iskustva oko tih OTL topologija. Ali budi svjestan da iz samo dvi 6C33 po kanalu puno bolje rezultate mozes ocekivat od circlotrona nego od Futtermana. Uvazavajuci naravno neke stvari koje su kod circlotrona itekako bitne (uparene izlazne cijevi, potriba DC zastite...)
Krepat ma ne molat
Avatar
sstrsat
 
Postovi: 1745
Pridružen/a: 04 svi 2011, 18:21
Lokacija: Rijeka

PrethodnaSljedeća

Natrag na Cijevna tehnika

Na mreži

Trenutno korisnika/ca: / i 1 gost.