PP sa GU50 (interstage trafo)

Re: PP sa GU50 (interstage trafo)

PostPostao/la Dean » 26 tra 2012, 22:08

Tazz je napisao/la:6N6P 18€ :shock: :shock: :shock:

APP
Dean
 
Postovi: 1774
Pridružen/a: 05 svi 2011, 17:13

Re: PP sa GU50 (interstage trafo)

PostPostao/la MARSAUDIO » 26 tra 2012, 22:38

Tazz je napisao/la:6N6P 18€ :shock: :shock: :shock:


U stvari košta 8€. Greška u ceniku, dečko koji mi je pravio stranicu se je zakucao. J**i ga, nismo još sredili. Sredičemo kad bude vreme. Previše lampi i premalo vremena.
MARSAUDIO
 
Postovi: 27
Pridružen/a: 22 ožu 2012, 16:06
Lokacija: Slovenija

Re: PP sa GU50 (interstage trafo)

PostPostao/la MARSAUDIO » 26 tra 2012, 22:42

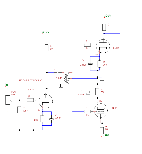
Danas sam na brzo napravio jedan mali prototip. Na drugi nači kao prije. Postigao sam odličan rezultat: 20Hz-30KHz (-1dB) i od 28Hz-25KHz (0dB).

Šema:
Privitak/ci
GU50 PP Interstage Vhod.png
GU50 PP Interstage Vhod.png (42 KiB) Pogledano 10000 put/a.
MARSAUDIO
 
Postovi: 27
Pridružen/a: 22 ožu 2012, 16:06
Lokacija: Slovenija

Re: PP sa GU50 (interstage trafo)

PostPostao/la bepone » 28 tra 2012, 01:37

ca ni to bezobrazluk da se firme reklamiraju na ovom forumu, ??
a jos bolje da se ekipa nasla koja ce ideje poberene na forumima naplacivat "svijetu"
moj predlog je da je kolegu marsaudia bez ikakovog uvida s moje strane u njegove radove i sudjelovanje na forumu trajno izbaci s foruma.
i to bez ikakvog glasanja,.,
nick mu je ime firme a i za potpis mu je firma, reklama. izbac. trajni.
bepone
 
Postovi: 706
Pridružen/a: 06 svi 2011, 08:51

Re: PP sa GU50 (interstage trafo)

PostPostao/la bepone » 28 tra 2012, 01:50

a nije ni prvi ni zadnji koji to radi. ali ne moren se nacudit sta takvi padobranci pokrecu teme sa nekim pitanjima??
ne kuze takvi da to normalnom covjeku ide na jetra?
bepone
 
Postovi: 706
Pridružen/a: 06 svi 2011, 08:51

Re: PP sa GU50 (interstage trafo)

PostPostao/la sstrsat » 28 tra 2012, 07:52

bepone je napisao/la:ca ni to bezobrazluk da se firme reklamiraju na ovom forumu, ??
a jos bolje da se ekipa nasla koja ce ideje poberene na forumima naplacivat "svijetu"
moj predlog je da je kolegu marsaudia bez ikakovog uvida s moje strane u njegove radove i sudjelovanje na forumu trajno izbaci s foruma.
i to bez ikakvog glasanja,.,
nick mu je ime firme a i za potpis mu je firma, reklama. izbac. trajni.



bepone je napisao/la:a nije ni prvi ni zadnji koji to radi. ali ne moren se nacudit sta takvi padobranci pokrecu teme sa nekim pitanjima??
ne kuze takvi da to normalnom covjeku ide na jetra?


Pustili smo ga malo, cisto da vidimo dokle ce ic u smatranju da su ovdi naivci i budale koji ce se potrudit da razviju do kraja nesto ca ce on posli prodavat ka "svoj" kit. Jasno da je pokretanje ove teme sa upitima u njoj tribalo posluzit za razvoj GU50 kita sa interstage trafima tako da marsovac na fami o tim trafima moze nabit vecu cujenu kita. Bezobrazluk sa njegove strane je tu maksimalni ali takve nije lose pustit par dana da se sami razgolite do kraja pa ih tek onda skinut. kad vec misle da su jako pametni i da imaju posla sa naivcima :lol:

A mozda jos veci bezobrazluk je prema eventualnim kupcima. Mozes zamislit koliku bi tehnicku podrsku kupac imal od takvog "autora" kita. Tu bi kupac umisto kita dobil kitu :lol:
Krepat ma ne molat
Avatar
sstrsat
 
Postovi: 1745
Pridružen/a: 04 svi 2011, 18:21
Lokacija: Rijeka

Re: PP sa GU50 (interstage trafo)

PostPostao/la midruzin » 28 tra 2012, 11:58

I ne samo to, prodaje gotove kineske kitove jeftino kupljene preko interneta, skupo kao svoje kitove koji mu koriste za pobudni ili izlazni stupanj u sastavu (nazovi) njegovog kita. Konkretno ja sam kupio isti taj kao njegov kit iz Kine gotovog stereo pretpojačala sa 6n3p za samo 20$. Iz toga vidite koja je njegova zarada i kako radi budale iz ljudi. Danas se ne može više ništa sakriti!
midruzin
 
Postovi: 93
Pridružen/a: 23 srp 2011, 07:04
Lokacija: Krapina

Re: PP sa GU50 (interstage trafo)

PostPostao/la harkonen » 28 tra 2012, 12:13

Da, nemam ni ja ništa protiv toga da neko, pa makar imao i audio firmu, svejedno je što - ali da bar pita,
savjetuje, često dijeli znanje i ideje besplatno pa da se tako učestvuje u radu foruma ili na bilo koji drugi
način bude dio forumske riznice. Ako pak to imalo vuče na zaradu bez javne objave da je to intencija,
tada to bude pak i nepravedno prema svima drugima.
Podvučemo li neku crtu ispod svega, mi ne bismo vjerovatno rekli niti riječ da je ubava sonda rekao da želi
objaviti neki projekt sa puno harmonika i vjerujem da bismo tražili samo da napiše diyaudio.com.hr u tekstu
kao izvor informacije. Ne bismo niti magis audio spomenuli da su dečki otvorili temu i rekli - gledajte, napravili
smo to i to, tako i tako, a mjerenja pokazuju to i to, mislimo da.... ili što mislite vi o tome....
Niko to još za sada nije napravio. A mogao je.
Uvijek postoji način da se (ako se ne želi otkriti baš sve) neki dio informacije ne otkrije, ali da ipak ljudi
budu zainteresirani i da im uređaj proradi kako treba i da na kraju budu zadovoljni, a ako može i prezadovoljni.
Primjer Pass-a. Niko se ne osjeća prevaren. Ni samograditelj, ni kupac orginala.Bar koliko znam, ali dobar je primjer.

No, tada tu nema lake i brze zarade, kao što nema zarade na našem malom tržištu uopće, pa čemu onda pokušavati iskamčiti i to malo, pa se još više kompromitirati. Ono što je za forum - za forum je, ono što je za tržište - za tržište.
Moguće je napraviti kompromis jednog i drugog, ali ne na uštrb niti jednog. U našem slučaju, bar foruma.
I ako na kraju, ne možeš doći na TF uzdignute glave i družiti se zayebantski sa ljudima, onda članstvo u
ovakvom forumu nema smisla....... eto, tako ja to vidim.
:ugeek:
I'm too old for this s...
Avatar
harkonen
 
Postovi: 2195
Pridružen/a: 04 svi 2011, 14:27
Lokacija: Bjelovar

Re: PP sa GU50 (interstage trafo)

PostPostao/la sstrsat » 28 tra 2012, 13:05

harkonen je napisao/la:No, tada tu nema lake i brze zarade, kao što nema zarade na našem malom tržištu uopće, pa čemu onda pokušavati iskamčiti i to malo, pa se još više kompromitirati. Ono što je za forum - za forum je, ono što je za tržište - za tržište.
Moguće je napraviti kompromis jednog i drugog, ali ne na uštrb niti jednog. U našem slučaju, bar foruma.
I ako na kraju, ne možeš doći na TF uzdignute glave i družiti se zayebantski sa ljudima, onda članstvo u
ovakvom forumu nema smisla....... eto, tako ja to vidim.
:ugeek:


Manje vise, stvari tako nekako i stoje. Nazalost ce uvik bit takvih "genijalaca" koji smatraju da na forumima imaju posla sa stadom ovaca koje ce za njih razvit neke uredjaje a oni ce posli na tome zaradjivat. Kad se netko tako postavi, ja to dozivljavam ka osobnu uvridu a virujen da ogromna vecina clanstva gleda manje vise isto na to.
OK, marsovac je odigral svoje karte (igral je na krivu) i ispusil
Krepat ma ne molat
Avatar
sstrsat
 
Postovi: 1745
Pridružen/a: 04 svi 2011, 18:21
Lokacija: Rijeka

Re: PP sa GU50 (interstage trafo)

PostPostao/la MARSAUDIO » 28 tra 2012, 19:02

Pozdrav,

moj cilj nije bio, da mi vi napravite neki kit. Nije bio ni reklamisanje moje male audio firme.
U prvom postu sam pitao, da li postoji neki jeftini trafo i pitao sam da li je ko od vas sposuban, da mi uradi
trafo koji mi triba. Za ovu surandju sam naravno bio spreman platiti. Kad pišem poste, čuvam da si ne pravim reklamu.
Vaš forum dozvoljava bilo koje korističko ime i bilo koji podpis! Nigde nisam napisao ovo se može kupiti kod mene, ili
da su Jantzen Audio kodenzatori najbolji na svijetu i slično...
Na internetu svatko može pronaći sve što triba za neki kit. Ima šema (dobrih i loših) na miljune.
U planu sam imao, da ovaj projekt napravim drugačije nego druge projekte, da se nešto naučim. Prototip za KIT sa PP GU50
(klasika) imam več urađen pola godine.
Zbog malog tržišta (SLO i Hrvatska i Srbija) i recesije neznam, da li budem ikada tržio ove kitove.

Da ne budete imali problema sa mnom, pozivam moderatora foruma (admina), da crta sve moje postove i teme koje sam počeo.

I u buduče budem čitao vaš forum, ali neču više otvarati novih tema ili pisati poste.

Matej Sirk
MARSAUDIO
 
Postovi: 27
Pridružen/a: 22 ožu 2012, 16:06
Lokacija: Slovenija

PrethodnaSljedeća

Natrag na Cijevna tehnika

Na mreži

Trenutno korisnika/ca: Google [Bot] i 3 gostiju.