SE GU50 amp

Re: SE GU50 amp

PostPostao/la Dean » 22 svi 2011, 22:43

E, sad znam što ču napraviti sa GU50.. :D
Khadgar, još nisi nacrtao??
Dean
 
Postovi: 1774
Pridružen/a: 05 svi 2011, 17:13

Re: SE GU50 amp

PostPostao/la Khadgar2007 » 22 svi 2011, 22:47

e sada bi ti nešto rekao ali moram ostati u dobrim odnosima s tobom. ;)
"Nakon prve čaše vidite stvari onakvim, kakve bi vi htjeli da budu. Nakon druge vidite ih onakvim, kakve nisu. Na kraju ih vidite onakvim, kakve zaista jesu, što je najgora stvar na svijetu."
Avatar
Khadgar2007
 
Postovi: 2488
Pridružen/a: 05 svi 2011, 16:44
Lokacija: Sisak

Re: SE GU50 amp

PostPostao/la Dean » 22 svi 2011, 23:32

Khadgar2007 je napisao/la:e sada bi ti nešto rekao ali moram ostati u dobrim odnosima s tobom. ;)

Ma zašto? Pošalji me u Pm, pa se nakon par godina pomirimo.. :lol: :lol: :lol:
Dean
 
Postovi: 1774
Pridružen/a: 05 svi 2011, 17:13

Re: SE GU50 amp

PostPostao/la harkonen » 31 svi 2011, 19:40

Onda, Khadgar?
Napreduje?
Mislim, ne bi te ja požurivao, ali Dean svako malo pita za tu shemu.
I napiši mu da su lijevi i desni kanal isti, da ne crtaš dvaput.....
Spominjao je i neke španjolske krastavce, ne znam čemu ?
I'm too old for this s...
Avatar
harkonen
 
Postovi: 2195
Pridružen/a: 04 svi 2011, 14:27
Lokacija: Bjelovar

Re: SE GU50 amp

PostPostao/la Dean » 31 svi 2011, 19:55

harkonen je napisao/la:Onda, Khadgar?
Napreduje?
Mislim, ne bi te ja požurivao, ali Dean svako malo pita za tu shemu.
I napiši mu da su lijevi i desni kanal isti, da ne crtaš dvaput.....
Spominjao je i neke španjolske krastavce, ne znam čemu ?

To ču mu ponudit u petak ako zakasni :lol:
Dean
 
Postovi: 1774
Pridružen/a: 05 svi 2011, 17:13

Re: SE GU50 amp

PostPostao/la zendral » 01 lip 2011, 10:38

Pozdrav svima,
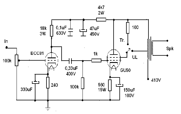
Pošto me zanima takvo pojačalo ( GU50 su mi takoreći pri ruci ), pokušao sam nacrtati shemu. :?:

GU50-SE.png
zendral
 
Postovi: 71
Pridružen/a: 07 svi 2011, 23:47

Re: SE GU50 amp

PostPostao/la LesFaul » 01 lip 2011, 11:19

Mislim da ce prva zamjerka biti zasto bas ECC81 kao drajverica, zasto nisi 6N1P ili 6J52P npr.... :mrgreen:
Hebeš ampa ak' je bez lampa!
Avatar
LesFaul
 
Postovi: 567
Pridružen/a: 06 svi 2011, 09:41
Lokacija: Sydväst

Re: SE GU50 amp

PostPostao/la zendral » 01 lip 2011, 11:35

Ja sam pokušao nacrtati shemu prema prijedlogu Harkonena iz prvog posta ove teme, a on je
predložio ECC81.
Zadnja izmjena: zendral; 01 lip 2011, 12:14; ukupno mijenjano 1 put/a.
zendral
 
Postovi: 71
Pridružen/a: 07 svi 2011, 23:47

Re: SE GU50 amp

PostPostao/la LesFaul » 01 lip 2011, 11:59

Ma samo provociram. :mrgreen:
Hebeš ampa ak' je bez lampa!
Avatar
LesFaul
 
Postovi: 567
Pridružen/a: 06 svi 2011, 09:41
Lokacija: Sydväst

Re: SE GU50 amp

PostPostao/la zendral » 01 lip 2011, 12:16

Ma nemaš frke, ja o ovome samo želim nešto naučiti, a ovakve teme su ko rođene za to.
zendral
 
Postovi: 71
Pridružen/a: 07 svi 2011, 23:47

PrethodnaSljedeća

Natrag na Cijevna tehnika

Na mreži

Trenutno korisnika/ca: Google [Bot] i 3 gostiju.