SE - SIPP amp

Re: SE - SIPP amp

PostPostao/la harkonen » 04 sij 2012, 23:13

Ok, moram reći - pametne odluke.
Nevezano za to, ja ću ipak provjeriti karakteristike spomenutog spajanja g2 na anodu u seriji sa zenericom ili regulatorom, za budućnost, ili za neke druge projekte, testiranja u svijetu su pokazala da je mali, dakle naglasak na -mali- dobitak je moguć, no u to se ipak čovjek mora uvjeriti. Problem je pad napona ispod praga regulatora, a time i prekida struje kroz
g2, što nam uopće ne treba u životu. Moja je pretpostavka da je maksimalni dobitak na tome jednak povećanju napona
napajanja u triodnom modu za veličinu U-min na radnoj liniji. Pojasnit' ću poslije testiranja, možda i ovaj vikend.

Da se vratim na ovaj amp - lako dobavljive driverice su većinom sve spomenute u dosadašnjim opservacijama,
kako se radi o izboru manje snage tako u obzir dolaze od Ecc81 (moj favorit čisto zbog nostalgije i da se konačno i ona
izvadi iz kutija i prosvira, a praktično ima i 12,6 grijanje), 6s4p koju smo zadnju spominjali, te sva parada driverica deklariranih pojačanja 50-60x, što će u realnom spoju sa anodnim otporom kao teretom dati potreban drajv za izlaz.

No, pitanje driverice je lako promjenjivo i u hodu.
Evo zadatak za forumaše da pripomognu: nacrtati u PSUD ispravljač koji će dati 410V/160mA+10ma po kanalu, ispravljač ima CLC pa RC prema svakom kanalu. L ima 1H sa oko 30 ohm otpora (ona je za nazivnu struju 400mA, a to je još podnošljiva EI kvrga). Ulazni kond ne bi trebao prelaziti 450v (njega preporučujem ipak 500V), dakle na raspolaganju imamo oko 40V pada napona u ispravljaču. Moguće. Ne zaboravimo i poništavanje bruma u izlaznom trafou....
Uz taj namot na trafou imamo još potrebu za 2x 12,6V za grijanje izlaza (svaki kanal posebno) , te jedan regulirani 6 ili 12V/2A kojim ćemo DC grijati drivericu , a istovremeno iskoristiti napon za bazu CCS-a da ne "skidamo" taj napon sa 400V.

Nik, odnosno pitanje korištenja onog 8K PP trafoa za EL84, uz provjeru karakteristika, trebalo bi provjeriti za koju su struju u primaru proračunati. Naime, EL84 je dvostruko manje struje od nama potrebne po svakoj grani tako da vjerujem nema dostatnu potrebnu struju....ništa, trafoi se u tom slučaju namotaju, a odmah se može napraviti i dodatni izvod na sekundaru kako bi se prebacilo i različito opterećenje trafoa za SE i PP mod. Neće značajno (ili ništa) povećati ukupnu cijenu, bar kod Kolareka. A i dalje ostajemo pri navedenim ukupnim troškovima...

Ovo će na TF-u biti zanimljivo poslušati.
:ugeek:
I'm too old for this s...
Avatar
harkonen
 
Postovi: 2195
Pridružen/a: 04 svi 2011, 14:27
Lokacija: Bjelovar

Re: SE - SIPP amp

PostPostao/la Khadgar2007 » 04 sij 2012, 23:20

koji bi bio otpor namota trafoa sa kojih bi se dobilo tih 410v ili da se bubne nešto odokativno ali opet ne znam bubnuti niti odokativno kada nemam ništa približne veličine kod kuće.
"Nakon prve čaše vidite stvari onakvim, kakve bi vi htjeli da budu. Nakon druge vidite ih onakvim, kakve nisu. Na kraju ih vidite onakvim, kakve zaista jesu, što je najgora stvar na svijetu."
Avatar
Khadgar2007
 
Postovi: 2488
Pridružen/a: 05 svi 2011, 16:44
Lokacija: Sisak

Re: SE - SIPP amp

PostPostao/la Khadgar2007 » 04 sij 2012, 23:49

Nove slike Posebno napajanje za elkove od 450V i 500V, Ripple je za 450V verziju 1mV,a za 500V 4mV

PSU Harkonen 500V.JPG
PSU Harkonen 500V.JPG (101.72 KiB) Pogledano 3557 put/a.


PSU Harkonen 450V.JPG
PSU Harkonen 450V.JPG (99.19 KiB) Pogledano 3557 put/a.
Zadnja izmjena: Khadgar2007; 05 sij 2012, 00:30; ukupno mijenjano 1 put/a.
"Nakon prve čaše vidite stvari onakvim, kakve bi vi htjeli da budu. Nakon druge vidite ih onakvim, kakve nisu. Na kraju ih vidite onakvim, kakve zaista jesu, što je najgora stvar na svijetu."
Avatar
Khadgar2007
 
Postovi: 2488
Pridružen/a: 05 svi 2011, 16:44
Lokacija: Sisak

Re: SE - SIPP amp

PostPostao/la Kaligula » 05 sij 2012, 00:14

Triba opteretiti sa 340mA, napon sekundara digniti na 365Vrms, a onda ode napon na prvom kondu i do 470V.
Ništa ne radi šta ne znaš kako radi!
Avatar
Kaligula
 
Postovi: 568
Pridružen/a: 04 stu 2011, 04:11
Lokacija: Šibenik

Re: SE - SIPP amp

PostPostao/la Khadgar2007 » 05 sij 2012, 00:19

ups, da. malo sam se prešao... Ali i to je recimo u granicama normale ako se ide na 500V elko ili ako se ide na 450V onda jedino smanjiti otpornike u rasprezanju.

edit: stavio sam nove slike u prijašnji post
"Nakon prve čaše vidite stvari onakvim, kakve bi vi htjeli da budu. Nakon druge vidite ih onakvim, kakve nisu. Na kraju ih vidite onakvim, kakve zaista jesu, što je najgora stvar na svijetu."
Avatar
Khadgar2007
 
Postovi: 2488
Pridružen/a: 05 svi 2011, 16:44
Lokacija: Sisak

Re: SE - SIPP amp

PostPostao/la Kaligula » 05 sij 2012, 00:49

Šta je u principu skuplje: jedan elektrolit od 500V ili dva od 350V istog kapaciteta.
Ova druga varijanta, ako i je skuplja, sigurno je bolje rješenje za tako visoki napon.
Ništa ne radi šta ne znaš kako radi!
Avatar
Kaligula
 
Postovi: 568
Pridružen/a: 04 stu 2011, 04:11
Lokacija: Šibenik

Re: SE - SIPP amp

PostPostao/la harkonen » 05 sij 2012, 08:42

Ripple od 0,05% je praktično nečujan u SE, a kamoli kod PP ustroja, pa vi vidite koliko je to.
Elkići u seriju jesu sigurniji naponski (obavezno otpornici u paralelu da atenuiraju potencijal i odmah imaju i još jednu funkciju?) ,
no uz dvostruko manji kapacitet imaju i dvostruko veći ESR, ubacite to u PSUD pa promotrite što se dešava,
koliko Vas misli raditi ovaj amp - toliko ću ja 500V elkića podijeliti. Da, podijeliti.
I još jedna stvar, na ispravljaču se iza prigušnice dijeli prema svakom kanalu (poput ispravljača kod Kaligulinog DAH-a),
po jedan RC koji je dakle dvostruko manje struje (dvostruko veći otpornik) i obavezno na prvom elku paralela blok.....
:ugeek:
I'm too old for this s...
Avatar
harkonen
 
Postovi: 2195
Pridružen/a: 04 svi 2011, 14:27
Lokacija: Bjelovar

Re: SE - SIPP amp

PostPostao/la Kaligula » 05 sij 2012, 09:11

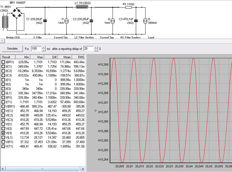
Evo, ja bi ovako složija stabilizaciju:
Trafo, sekundar 365Vrms 29ohm-a, to je oko 600mA.
CRC sa 2×470uF/300V u seriju, bajpasirano polipropilenima 100nF/630V i atenuatorima da kroz njih teće oko 1mA. ESR sam udupla.
Nakon tog CRC-a ogranci za svaki kanal po RC, R=220ohm C=2×470uF/300V u seriji, bajpasirano polipropilenima 100nF/630V i atenuatorima.
Izlazni napon pri opterećenju 340mA 410,27V sa ripplom 5,5mV.

grunf.JPG
grunf.JPG (91.56 KiB) Pogledano 3531 put/a.

Ja sam nabaca elektrolita 470uF i blokova 100nF jer ih imam dosta. Ali nije sporno odraditi stabilizaciju i s drugim kondićima.
Ništa ne radi šta ne znaš kako radi!
Avatar
Kaligula
 
Postovi: 568
Pridružen/a: 04 stu 2011, 04:11
Lokacija: Šibenik

Re: SE - SIPP amp

PostPostao/la grunf » 05 sij 2012, 11:22

neću dugo jer sam na poslu

ovo mi se čini dobra odluka za drivericu

6S4P ili 6S3P ,baš sam jučer naišao na diyaudio.com neke slovence koji su eksperemntrirali s GU50 s raznim kombinacijma driverica i ove su naveli kao nejbolje uz d3a,nažalost nisu radili s ecc81 šta eto daje malo poticaja :ugeek: da idemo s njom
"Bolje nešto od nečega nego ništa od ničega."
Avatar
grunf
 
Postovi: 844
Pridružen/a: 05 ruj 2011, 23:51
Lokacija: Šibenik

Re: SE - SIPP amp

PostPostao/la harkonen » 05 sij 2012, 12:15

Kaligula je napisao/la:....
Ja sam nabaca elektrolita 470uF i blokova 100nF jer ih imam dosta....

Ako ih imaš ti, znači da li to ih ima i Grunf? ;) Samo dajte, šteta ne iskoristiti ako su već tu....

Inače, da odmah budemo na čistac, struja se može povećati i recimo na oko 100mA po lampi, bias bude oko -50V na 350V, no to traži odmah
i korekciju struja u ispravljaču, primara izlaznog trafoa i podiže gu50 na 88% max, što je naravno i dalje prihvatljivo.
Sa ovih 80mA (tu je i g2 struja koju ne spominjem ali se računa u ukupnu disipaciju cijevi) izlaz je na 70% disipacije, dakle trajnost - pun radni vijek,
a zbog CCS-a i duže od toga. :P
Razlika u snazi između te dvije radne linije (točke) ovako u triodi za GU50 bude 4,5W naspram 4W konzervativno.
A razlika u utrošku više od 35W (oba kanala), uglavnom topline, dakle ja ne bi išao više od navedene radne točke za GU......

I da, Grunf, koje su prije par stranica (strana 9 i 10) teme driverice spomenute, kad je bilo riječi o malim internim kapacitivnostima?
:lol:

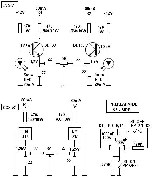
Evo primjer CCS-ova - nisam napustio ni ideju sa LM317, pogotovo što će ovdje zbog serijskog otpora njegov pad impedancije
iznad 10kHz biti ublažen.A i dodavanje u seriju 10mH/100mA zavojnice će to dodatno poravnati, mada ja tu ne bi dodavao induktivnost.
Tko želi može probati jedan ili drugi... Aktivni elementi na male hladnjake (disipiraju oko 1,2W).

Tu je i sklop sa Ilimznove ideje o preklapanju modova koji se spaja na katode 1 i 2 (K1 i K2).
CCS se napaja sa 12V koje smo dobili ispravljanjem i regulatorom (podignuti 7812 pa RC) sa napona grijača. A driverice usput grijati
tim naponom.
Izbor tranzistora za CCS (ovdje BD skupine -10 sa pojačanjem oko 150x), izbor LED-a, slobodno izmjeniti unutar parametara napona,disipacije,
pojačanja.....
:ugeek:

ccs-bd.JPG
ccs-bd.JPG (41.3 KiB) Pogledano 3509 put/a.
I'm too old for this s...
Avatar
harkonen
 
Postovi: 2195
Pridružen/a: 04 svi 2011, 14:27
Lokacija: Bjelovar

PrethodnaSljedeća

Natrag na Cijevna tehnika

Na mreži

Trenutno korisnika/ca: / i 3 gostiju.

cron