GU50 amp - Potrebna pomoc

Re: GU50 amp - Potrebna pomoc

PostPostao/la sstrsat » 01 lip 2012, 19:21

Klokan je napisao/la:Hvala obojici na dobrim postovima i objasnjenjima, morati cu jednom u miru sjest i procitati napisano da to ljepo usvojim, zapamtim i naucim.


Ne tako, od samog citanja i truda da zapamtis neces imat previse.
Nego lipo kad uzmes citat neke od tih tekstova koje si dobil uzmi i neki od grafova iz datasheeta pa dok citas ucrtavaj ono ca triba po tim grafovima. Tako ces najbrze naucit a i ca je jos vaznije, nauceno ces zapamtit. Sa takvim nacinom ucenja ce ti se neke stvari koje ti sad virovatno izgledaju komplicirane i zamrsene pocet otvarat same od sebe
Krepat ma ne molat
Avatar
sstrsat
 
Postovi: 1745
Pridružen/a: 04 svi 2011, 18:21
Lokacija: Rijeka

Re: GU50 amp - Potrebna pomoc

PostPostao/la harkonen » 01 lip 2012, 19:37

Kako mi se u zadnje vrijeme nešto "zatvorila" inspiracija po pitanju pisanja po forumu, samo da kažem dve-tri:
- Sstrsat i Ilimzn su opisali baš što treba u ovom slučaju i tu se nema što posebno dodati.
- Tubemanu je (kao i meni) također dosta da se hrpa znanja "gubi" samo tako po forumu i onda repetira stoput jer se
uvijek želi pomoći svakom tko pita, ali ima to svojih granica.
- Klokan treba poslušati zadnji savjet i krenuti u bitku naoružan strpljenjem, ravnalom i digitronom, ne odmah
lemilicom, u suprotnom riskira da dosegne granicu iz prošle rečenice.
:ugeek:
I'm too old for this s...
Avatar
harkonen
 
Postovi: 2195
Pridružen/a: 04 svi 2011, 14:27
Lokacija: Bjelovar

Re: GU50 amp - Potrebna pomoc

PostPostao/la grunf » 01 lip 2012, 20:10

harkonen je napisao/la:Kako mi se u zadnje vrijeme nešto "zatvorila" inspiracija po pitanju pisanja po forumu, samo da kažem dve-tri:
- Sstrsat i Ilimzn su opisali baš što treba u ovom slučaju i tu se nema što posebno dodati.
- Tubemanu je (kao i meni) također dosta da se hrpa znanja "gubi" samo tako po forumu i onda repetira stoput jer se
uvijek želi pomoći svakom tko pita, ali ima to svojih granica.
- Klokan treba poslušati zadnji savjet i krenuti u bitku naoružan strpljenjem, ravnalom i digitronom, ne odmah
lemilicom, u suprotnom riskira da dosegne granicu iz prošle rečenice.
:ugeek:


a ja san se već pripa za našeg idejnog vođu :D

i slažen se s :ugeek: po pitanju druge i treće točke ,za prvu nisam kompententan

ja sam nekad davno kad sam bio u Klokanovim godinama ,a i prije više ljubio lemilicu nego knjigu i sad imam rupe tamo di ne triba zato i ne mogu biti kompententan po prvoj točki,Klokane pamet u glavu i knjiga i proračun na prvom mjestu pa onda lemilica,meni je to tek nedavno došlo u glavu :lol:
"Bolje nešto od nečega nego ništa od ničega."
Avatar
grunf
 
Postovi: 844
Pridružen/a: 05 ruj 2011, 23:51
Lokacija: Šibenik

Re: GU50 amp - Potrebna pomoc

PostPostao/la pamook » 01 lip 2012, 22:19

:ilmzn: jedno veliko HVALA za onaj sukus pocetnog razmatranja i racunanja :hail:

izvrsna ideja da se postavi sticky sa tim uputama jer kopanje po forumu sve manje izgleda kao opcija za ovako nesto... ja sam samo mail adresu gdje treba poslat slike sa TF-a trazio sat vremena, jer znam da sam negdje procitao ali gdje, eeeeeee :lol:

svaka cast.... vec neko vrijeme mi je bila ideja staviti temu tu na forum kao zamolbu da netko od znalaca jednostavno napise KAKO ide u stvarnosti konstrukcija jednog pojacala za nas neznalice, jer jednostavno nemas pojma odakle uopce krenuti...

respect noch einmal :hail:
....nemoj Sirogojno, ja ću....
Avatar
pamook
 
Postovi: 1007
Pridružen/a: 19 kol 2011, 20:39
Lokacija: Vinkovci, predgrađe periferije, Utopija

Re: GU50 amp - Potrebna pomoc

PostPostao/la MARSAUDIO » 01 lip 2012, 22:51

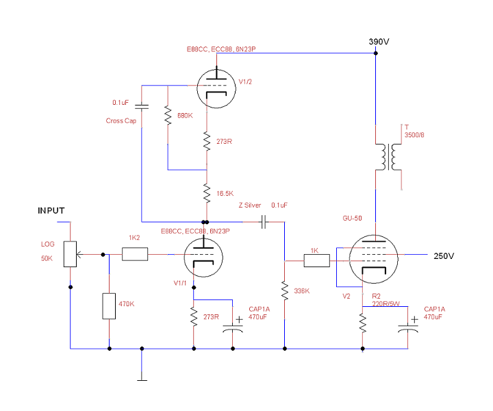
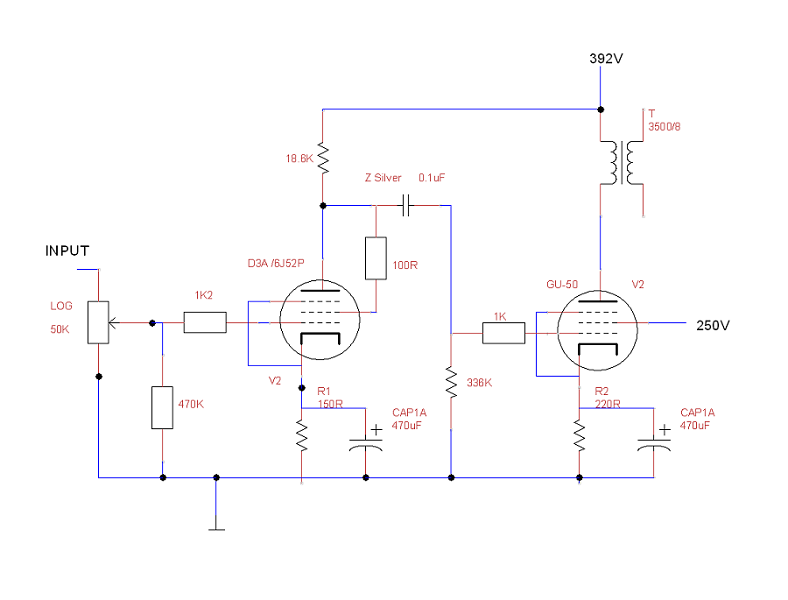
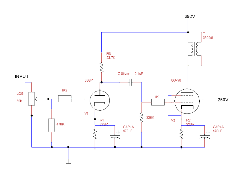
moje tri variante (probane):

GU50 6C3P.png
GU50 6C3P.png (49.43 KiB) Pogledano 6685 put/a.


GU50 D3A.png
GU50 D3A.png (50.11 KiB) Pogledano 6685 put/a.


GU50 E88CC MU FOLLOWER.png
GU50 E88CC MU FOLLOWER.png (51.93 KiB) Pogledano 6685 put/a.


Najviše se mi sviđa varianta sa D3A/6J52P, pošto ne zvuči kao lampa ni kao tranzistor. Bolja mi je 6J52P, ali su jako mikrofonične. 4 komada od 10.

Varianta sa E88CC igra meko, meko, meko (super za JAZZ)...

Snaga - oko 13W u pentodi.
MARSAUDIO
 
Postovi: 27
Pridružen/a: 22 ožu 2012, 16:06
Lokacija: Slovenija

Re: GU50 amp - Potrebna pomoc

PostPostao/la Klokan » 02 lip 2012, 00:39

harkonen je napisao/la:Kako mi se u zadnje vrijeme nešto "zatvorila" inspiracija po pitanju pisanja po forumu, samo da kažem dve-tri:
- Sstrsat i Ilimzn su opisali baš što treba u ovom slučaju i tu se nema što posebno dodati.
- Tubemanu je (kao i meni) također dosta da se hrpa znanja "gubi" samo tako po forumu i onda repetira stoput jer se
uvijek želi pomoći svakom tko pita, ali ima to svojih granica.
- Klokan treba poslušati zadnji savjet i krenuti u bitku naoružan strpljenjem, ravnalom i digitronom, ne odmah
lemilicom, u suprotnom riskira da dosegne granicu iz prošle rečenice.
:ugeek:


Sto se tice lemilice i ovog projekta ne mogu niti ne zelim to dvoje spojiti iz 2 razloga a to su 1. ne zelim vise raditi ono sto ne kuzim kako radi, bar donekle, a drugi je natavno to sto moam prvo popraviti laptop pa tek onda realizirati projekt. Dok ne dodjem sam do sheme za koju ce mestri foruma reci da valja niti ne zelim razmisljati o lemilici, bar sto se tice ovog projekta.

@sstrsat tocno to sto ste rekli sam ja i mislio reci ali sam na krivi nacin rekao. Kad sam rekao i usvojiti ( bar mislim da sam to rekao) mislio sam na to da se uhvatim ravnala. Bez brige ovaj put se ne ponasam kao struja pa da idem linijom manjeg otpora.

Ispted mene je sad 2 tjedna koja bih tebao i hocu usmjeiti na skolu ali mislim da cu naci vremena i za ovo sto smatram "drugom skolom" - ovaj forum
----------------------------------------------------------------------------------------------
Real Radios Glow in the Dark!
Avatar
Klokan
 
Postovi: 574
Pridružen/a: 16 vel 2012, 17:38

Re: GU50 amp - Potrebna pomoc

PostPostao/la sstrsat » 02 lip 2012, 08:13

Klokan je napisao/la:Sto se tice lemilice i ovog projekta ne mogu niti ne zelim to dvoje spojiti iz 2 razloga a to su 1. ne zelim vise raditi ono sto ne kuzim kako radi, bar donekle, a drugi je natavno to sto moam prvo popraviti laptop pa tek onda realizirati projekt. Dok ne dodjem sam do sheme za koju ce mestri foruma reci da valja niti ne zelim razmisljati o lemilici, bar sto se tice ovog projekta.

@sstrsat tocno to sto ste rekli sam ja i mislio reci ali sam na krivi nacin rekao. Kad sam rekao i usvojiti ( bar mislim da sam to rekao) mislio sam na to da se uhvatim ravnala. Bez brige ovaj put se ne ponasam kao struja pa da idem linijom manjeg otpora.

Ispted mene je sad 2 tjedna koja bih tebao i hocu usmjeiti na skolu ali mislim da cu naci vremena i za ovo sto smatram "drugom skolom" - ovaj forum


Ovo poboldano ca si napisal mi se jako svidja. Cilj diy-a i triba bit da se osim izrade uredjaja razumi i kako on radi.
A skola je naravno najvaznija i drago mi je da tako razmisljas. Ova druga skola (forumska) je otvorena i liti :lol: pa u njoj neces poropustit nista

Kako se ova tema ne odnosi samo na GU50 nego je njezino teziste zapravo na odredjivanju radnih tocki, onda da prilozim i link na jednu moju staru temu ("Radna tocka triode - neki putokazi") koju san prije par godina otviril na audiofil.net http://www.audiofil.net/forum/forum_pos ... 284#218284
Ako jednom ovdi sistematiziramo sve ca smo o tome i prije i sada pisali, neke stvari iz nje cemo lako upastat
Krepat ma ne molat
Avatar
sstrsat
 
Postovi: 1745
Pridružen/a: 04 svi 2011, 18:21
Lokacija: Rijeka

Re: GU50 amp - Potrebna pomoc

PostPostao/la tom_hifi » 02 lip 2012, 10:24

Odlična tema i odlično ovo napreduje. Svakako će i meni trebati te smjernice. :)
Avatar
tom_hifi
 
Postovi: 2087
Pridružen/a: 16 kol 2011, 17:33
Lokacija: Oroslavje

Re: GU50 amp - Potrebna pomoc

PostPostao/la Master of Disaster » 02 lip 2012, 10:35

Da, odlična tema, zajedno sa ovom:
viewtopic.php?f=11&t=129
Naprosto je šteta ne probat nešto sam napraviti.
Gdje ima dima, nema zvuka.
Avatar
Master of Disaster
 
Postovi: 259
Pridružen/a: 24 pro 2011, 00:41

Re: GU50 amp - Potrebna pomoc

PostPostao/la Klokan » 04 lip 2012, 21:24

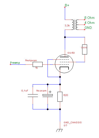
Evo, pokusao sam nacrtati izlazni dio pojacala uz 2 problema. Ne znam koju bih vrijednost dao za otpor izmedju g2 i anode, obicno ide neki malecki ali koji? Grid stopper sam uzeo 1k jer se obicno uzima 1k ili nesta okolo.

Veci problem mi je bio katodni kondenzator. Citao sam da mu je uloga odabiranje doljnje granicne frekventne vrijednosti pa me to odmah asociralo na operacijska pojacala sto mi je trenutno gradivo iz elektricnih sklopova pa sam pokusao primjeniti formulu f= 1 / (2piRC) Gdje sam za R uzeo 620 ohma koji mu je paralelno spojen a za frekvenciju 40Hz ali dobivam nerealne vrijednosti. Kako doci do njegove vrijednosti?
Privitak/ci
GU-50 izlazni dio.png
GU-50 izlazni dio
GU-50 izlazni dio.png (10.05 KiB) Pogledano 6588 put/a.
----------------------------------------------------------------------------------------------
Real Radios Glow in the Dark!
Avatar
Klokan
 
Postovi: 574
Pridružen/a: 16 vel 2012, 17:38

PrethodnaSljedeća

Natrag na Cijevna tehnika

Na mreži

Trenutno korisnika/ca: Google [Bot] i 2 gostiju.