PSE+SE=BiAmp

Re: PP+SE=BiAmp

PostPostao/la zmajz » 11 sij 2012, 17:19

Čista pornografija!
zmajz
 
Postovi: 531
Pridružen/a: 05 svi 2011, 16:52
Lokacija: zagreb

Re: PP+SE=BiAmp

PostPostao/la harkonen » 11 sij 2012, 19:25

Tom_hifi, nemoj vjerovati da je 6c33 ovako "velika".
Ona je ustvari, ovako "mala"!

tesko-oruzje.JPG
tesko-oruzje.JPG (75.4 KiB) Pogledano 3805 put/a.


A ako je ono prije pornografija, što je onda ovo?
Maximum perversion?
Mislim, kad se već šamaramo :lol:
:ugeek:
I'm too old for this s...
Avatar
harkonen
 
Postovi: 2195
Pridružen/a: 04 svi 2011, 14:27
Lokacija: Bjelovar

Re: PP+SE=BiAmp

PostPostao/la Khadgar2007 » 11 sij 2012, 19:29

sodomija...
"Nakon prve čaše vidite stvari onakvim, kakve bi vi htjeli da budu. Nakon druge vidite ih onakvim, kakve nisu. Na kraju ih vidite onakvim, kakve zaista jesu, što je najgora stvar na svijetu."
Avatar
Khadgar2007
 
Postovi: 2488
Pridružen/a: 05 svi 2011, 16:44
Lokacija: Sisak

Re: PP+SE=BiAmp

PostPostao/la Kaligula » 11 sij 2012, 19:34

Ona harkonenova pari damižana! :lol: :lol: :lol:
Ništa ne radi šta ne znaš kako radi!
Avatar
Kaligula
 
Postovi: 568
Pridružen/a: 04 stu 2011, 04:11
Lokacija: Šibenik

Re: PP+SE=BiAmp

PostPostao/la tom_hifi » 11 sij 2012, 22:26

Božeeeeeeeeee, dosta, ne mogu više :)))))
Avatar
tom_hifi
 
Postovi: 2087
Pridružen/a: 16 kol 2011, 17:33
Lokacija: Oroslavje

Re: PP+SE=BiAmp

PostPostao/la Kaligula » 12 sij 2012, 09:53

harkonen je napisao/la:Dakle, Kaliguli jedan mali poticaj za nastavak bi-amp priče što je razvija sa Sstrsatom.....

Onu skretnicu koju spominjah neki dan u "što se radi" temi, završih, premjerih, zasvirah.
I, hmm, hmmm, hmmmmm...... da.
Šteta što imam fullrangere u dnevnom boravku, odmah bi napravio jednu i
sebi i upogonio to.
Neke druge skretnice koje sam slušao nisu mi toliko "sjele" (možda zbog kave sa likerom?),
a možda je i caka u onom zašto imam "previše" lampi u ovoj skretnici, ha? :lol:
Zanimljivo je koliko je svako područje (HF -LF) za sebe zvučno detaljnije i dinamičnije, što je doduše i
očekivano, ali ipak, ugodno sam iznenađen.
Kada čovjek pogleda kako izgleda npr.pravi kut u blizini područja reza, rekao bi - daleko je to od "referentnog" ;) ,
ali kada se posluša regularan glazbeni materijal, onda stvar zaista dobiva na smislu..

Dakle, dečki, samo naprijed. Treba to izgurati do kraja....

HPIM2616.JPG
HPIM2616.JPG (70.69 KiB) Pogledano 3756 put/a.

A kako bi mogli vidit' schematic? ;)
I mogli bi osmisliti pream sa activ crossover-om koji može malo klizati oko 3200Hz! :D
Ništa ne radi šta ne znaš kako radi!
Avatar
Kaligula
 
Postovi: 568
Pridružen/a: 04 stu 2011, 04:11
Lokacija: Šibenik

Re: PP+SE=BiAmp

PostPostao/la harkonen » 12 sij 2012, 20:14

Kad ga precrtam sa papira..... :lol: ali znaš i ti to već i sam, siguran sam.
Recimo, za primjer, uzmi 6n23p (ili 6n1p), napravi po svakom kanalu 2 Srpp-a za LF i HF (samo ti njih stavi dva, treba ti i
pojačanje i nisku impedanciju i odvajanje), potom iza njih filtere kao na slici.
Iza filtera po jedna sekcija triode kao katodno sljedilo.
Kondenzatori su fiksne vrijednosti, otpor promjenjive. Imaš kod Nik-a 10K četverostruke linearne
potenciometre pa ih spoji serijski/paralelno sa odgovarajućim fiksnim otpornicima da dobiješ navedene vrijednosti.
I šibaj. 12db/oktavi uz zadržavanje dinamike.

kaligula1.JPG
kaligula1.JPG (16.13 KiB) Pogledano 3736 put/a.


Ispred R1 staviš vezni 1uF/250V i 220K prema masi. Eto, probaj....pa ćemo dalje....
:ugeek:
I'm too old for this s...
Avatar
harkonen
 
Postovi: 2195
Pridružen/a: 04 svi 2011, 14:27
Lokacija: Bjelovar

Re: PP+SE=BiAmp

PostPostao/la Kaligula » 13 sij 2012, 02:10

Evo, odigrana jedna partija šaha! :D
Jeli OK?

Crossover.JPG
Crossover.JPG (48.38 KiB) Pogledano 3701 put/a.

Ispred ovog stupnja još će doći Input source, Volume, Balance i Tone controll.
Ništa ne radi šta ne znaš kako radi!
Avatar
Kaligula
 
Postovi: 568
Pridružen/a: 04 stu 2011, 04:11
Lokacija: Šibenik

Re: PP+SE=BiAmp

PostPostao/la harkonen » 13 sij 2012, 07:52

Načelno da, 6n8s-a dakle imaš na lageru dosta? :-)
Izlaz je katodno sljedilo, a ne AF sa pojačanjem, dakle trebat će ti vezni prije zadnje cijevi,
tako da ipak na low sekciji možeš premjestiti onaj vezni 0,47uF na mrežicu sljedila,
ne zaboravi grid stoppere......
A ni ti ne možeš spavati?
:ugeek:
I'm too old for this s...
Avatar
harkonen
 
Postovi: 2195
Pridružen/a: 04 svi 2011, 14:27
Lokacija: Bjelovar

Re: PP+SE=BiAmp

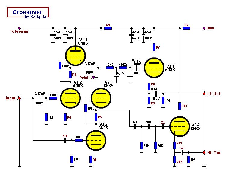
PostPostao/la Kaligula » 13 sij 2012, 12:25

Evo sam napravija korekcije i ubacija neke od vrijednosti komponenata:
Crossover.JPG
Crossover.JPG (56.39 KiB) Pogledano 3676 put/a.

Naznačija sam napajanje od 300V jer imam jedan trafo koji bi moga poslužiti.
Anodni sekundar je 290V - 270V - 250V - COM - 250V - 270V - 290V 70mA.

Point 1. je jedna točka o kojoj bi tija komentar kad složim shemu ton kontrola.

Vezni kondovi C1, C2, C3 nemaju vrijednost jer pretpostavljam da ne trebaju biti veliki
kao u LF sekciji. Oni trebaju propustiti iznad 3kHz.
Ne znam treba li vezni kond na izlazu iz SRPP-a HF-a.topere sam stavija 100ohma

Grid stopere sam stavija 100ohma, pa ako triba minjati reci.

I, sad, ostali su odrediti vrijednost otpornika R1 - R12, a tu ja zapinjem.
A volija bi ovo sam odraditi, pa bar daj neke natuknice. Vjerojatno treba odrediti pojačanja
svake sekcije, radnu točku, a s tim i vrijednosti otpora.
Samo da napomenem da će ispred Crossovera biti još jedan SRPP a iza njega ton kontrole.
Ispred svega Volume i balans

One potenciometre neću nabavljati, jer nema razloga to stalno vrteljati, nego ću slušno
naći najidealnije vrijednosti otpora (crossover) i onda te zalemiti.
Možda bi bilo pametno ubaciti trimere ispred Catode Followera da se izbalansira BiAmp.
Zadnja izmjena: Kaligula; 13 sij 2012, 14:53; ukupno mijenjano 1 put/a.
Ništa ne radi šta ne znaš kako radi!
Avatar
Kaligula
 
Postovi: 568
Pridružen/a: 04 stu 2011, 04:11
Lokacija: Šibenik

PrethodnaSljedeća

Natrag na Cijevna tehnika

Na mreži

Trenutno korisnika/ca: / i 12 gostiju.