6S19P headamp

Re: 6S19P headamp

PostPostao/la fixxxer » 18 lip 2011, 21:56

Sa kolikom bi se minamlnom povrsinom jezgra proslo za ovu primenu, tj koji lim?

btw, citao sam post i onda tamo i sad ovde :mrgreen:
Avatar
fixxxer
 
Postovi: 254
Pridružen/a: 07 svi 2011, 17:30
Lokacija: Beograd

Re: 6S19P headamp

PostPostao/la harkonen » 18 lip 2011, 22:11

EI60, standardni paket 6cm2, raspor 0,25mm.
Primar 378 namotaja žice 0,3mm, sekundar 108 namotaja
što deblje žice, ali ipak takve da stane u dva sendviča,
motati 1/4 P - S -1/2 P - S - 1/4 P .
Ovaj spoj se može izvesti i sa DC vezom ako dodamo jedno "negativno" napajanje , tako da je anoda Ecc88,
odnosno mrežica 6S19p na negativnom potencijalu koji iznosi potrebni bias minus ukupan DC pad napona
na autotrafou.
To bi bilo jedno prilično zanimljivo i neuobičajeno rješenje...
Privitak/ci
headamp-had.JPG
headamp-had.JPG (13.08 KiB) Pogledano 5815 put/a.
Zadnja izmjena: harkonen; 18 lip 2011, 22:37; ukupno mijenjano 2 put/a.
I'm too old for this s...
Avatar
harkonen
 
Postovi: 2195
Pridružen/a: 04 svi 2011, 14:27
Lokacija: Bjelovar

Re: 6S19P headamp

PostPostao/la fixxxer » 18 lip 2011, 22:18

cudno ce da te gledaju na granici sa tolikim gvozdjem ;) :lol:
Avatar
fixxxer
 
Postovi: 254
Pridružen/a: 07 svi 2011, 17:30
Lokacija: Beograd

Re: 6S19P headamp

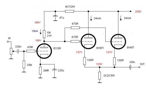
PostPostao/la joe dalton » 18 lip 2011, 23:21

Da se malo vratimo na temu...

harkonen je napisao/la:Gridstoper stavi za početak 100ohm.
Od anode Ecc88 prema katodi 6S19p stavi u seriju 2-3K i 1n4007 da ti prilikom zagrijavanja lampi sve dok
katoda druge ne postane pozitivnija od anode prve napravi zaobilazni put i tako spriječi prelazne pojave.


Mislio si ovako nekako?
6S19P_headamp_DC_coupl.JPG
6S19P_headamp_DC_coupl.JPG (15.95 KiB) Pogledano 5807 put/a.
Avatar
joe dalton
 
Postovi: 770
Pridružen/a: 06 svi 2011, 10:14
Lokacija: Zagreb

Re: 6S19P headamp

PostPostao/la harkonen » 18 lip 2011, 23:31

Aha. Kad se ide u realizaciju?
I'm too old for this s...
Avatar
harkonen
 
Postovi: 2195
Pridružen/a: 04 svi 2011, 14:27
Lokacija: Bjelovar

Re: 6S19P headamp

PostPostao/la joe dalton » 18 lip 2011, 23:47

harkonen je napisao/la:Aha. Kad se ide u realizaciju?


Još moram prikupit ostatak materijala.
Da nemaš slučajno viška koji otpornik 1k5, 20W? :mrgreen:
A i prigušnica za napajanje 200mA, par H, bi mi dobro došla.
Avatar
joe dalton
 
Postovi: 770
Pridružen/a: 06 svi 2011, 10:14
Lokacija: Zagreb

Re: 6S19P headamp

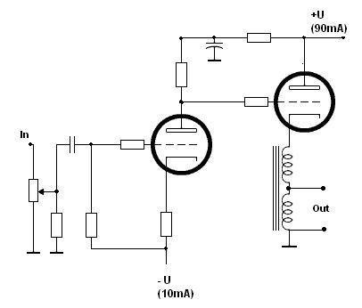
PostPostao/la joe dalton » 18 lip 2011, 23:57

Evo i napajanje.
Shema je iz psud2.
napajanje.JPG
napajanje.JPG (16.47 KiB) Pogledano 5800 put/a.

Napajanje je za prototip s materijalom koji imam na lageru.
Umjesto ovog R2 bi super sjela prigušnica od recimo 5H. Bitno smanjuje valovitost napona.
Zadnji kond 80u je motorski polipropilen.
Sada je na R4 trošilu prema simulaciji oko 216 V. Valovitost napona 55 mV.
Nije na shemi, ali od tuda se još grana za svaki kanal ulazne ECC88 po otpornik 1k5 i kond 10uF.
Zadnja izmjena: joe dalton; 19 lip 2011, 00:04; ukupno mijenjano 1 put/a.
Avatar
joe dalton
 
Postovi: 770
Pridružen/a: 06 svi 2011, 10:14
Lokacija: Zagreb

Re: 6S19P headamp

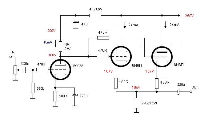
PostPostao/la fixxxer » 18 lip 2011, 23:58

A ovako nesto, prema onom hintu, za 32R sluske?

btw, joe ti reci ako je ovo spamovanje teme...
Privitak/ci
32 ohm.JPG
Zadnja izmjena: fixxxer; 19 lip 2011, 00:23; ukupno mijenjano 1 put/a.
Avatar
fixxxer
 
Postovi: 254
Pridružen/a: 07 svi 2011, 17:30
Lokacija: Beograd

Re: 6S19P headamp

PostPostao/la joe dalton » 19 lip 2011, 00:08

fixxxer je napisao/la:A ovako nesto, prema onom hintu, za 32R sluske?

btw, joe ti reci ako je ovo spamovanje teme...


Nema problema, meni ne smeta.
Ako se izrodi u nešto konkretno možda bi bilo dobtro da dobije zasebnu temu zbog preglednosti.
A 2 kom. 6S19 u paralelu umjesto 6N6?
Avatar
joe dalton
 
Postovi: 770
Pridružen/a: 06 svi 2011, 10:14
Lokacija: Zagreb

Re: 6S19P headamp

PostPostao/la fixxxer » 19 lip 2011, 00:12

ma moze i tako, nego 6N6 imam na lageru :D
Avatar
fixxxer
 
Postovi: 254
Pridružen/a: 07 svi 2011, 17:30
Lokacija: Beograd

PrethodnaSljedeća

Natrag na Cijevna tehnika

Na mreži

Trenutno korisnika/ca: / i 1 gost.

cron