FIXXER 6n6p headphone

Re: FIXXER 6n6p headphone

PostPostao/la fixxxer » 14 ožu 2012, 22:26

Svira, svira i to kako! 8-)
Slozeno na stolu, kupus od zica cisto da se proba topologija :lol:
Bruma nema, suma nema koliko god se trudio da ga cujem cak ni na potu do daske ;)
Cudno, s obzirom da je cevno ispravljanje :lol:
Nisam cak stigao da bypassujem nijedan elko u napajanju blokom...

Grejanje je na kraju AC, a iz uvoda se vidi da nema negaivnog efekta.

Sto se tice paljenja/gasenja ampa, ispostavilo se da nema potrebe nizakakvim odlozenim paljenjem ili gasenjem, jer
nema nikakvog udara u slusalicama prilikom istih. Po paljenju, nakon par sekundi krece zvuk kroz ''fade in'' a isto tako se
i gasi - ''fade out-om'' od nekih 15ak sekundi.

Jedino jos nisam stigao da probam amp na zvucnicima ali bice i to.

Hteo bih jos jednom da zahvalim harkonenu na podrsci prilikom projekta kao i na celoj ideji, shemi i naravno
trafoima koje mi je poslao ;) :hail:
Hvala i ostalima na savetima!

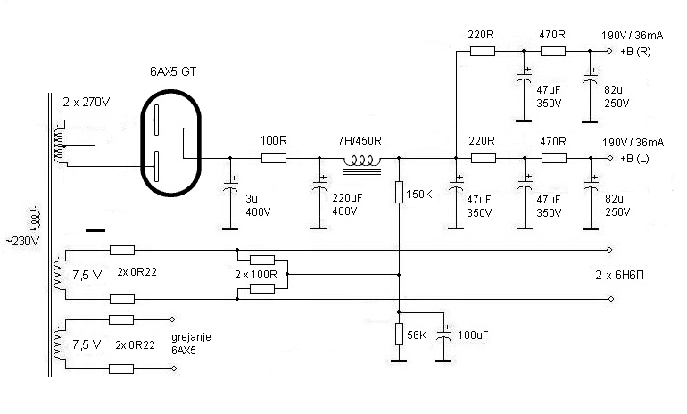
Shema ampa je ona sa prve strane a napajanje je finalno ispalo kao na sledecoj shemi:
Privitak/ci
panzer headamp power supply v3.jpg
panzer headamp power supply v3.jpg (59.08 KiB) Pogledano 5296 put/a.
1.jpg
1.jpg (112.95 KiB) Pogledano 5296 put/a.
2.jpg
2.jpg (209.62 KiB) Pogledano 5296 put/a.
3.jpg
3.jpg (204.66 KiB) Pogledano 5296 put/a.
4.jpg
4.jpg (206.97 KiB) Pogledano 5296 put/a.
5.jpg
5.jpg (179.44 KiB) Pogledano 5296 put/a.
6.jpg
6.jpg (131.89 KiB) Pogledano 5296 put/a.
Avatar
fixxxer
 
Postovi: 254
Pridružen/a: 07 svi 2011, 17:30
Lokacija: Beograd

Re: FIXXER 6n6p headphone

PostPostao/la harkonen » 15 ožu 2012, 09:07

Čestitke, nema ljepše stvari nego kad se vidi materijalizacija neke ideje, a ako je uspješna,
utoliko bolje.
Ono malo -tup- bi se čuo samo kada bi ugradio delay za uključivanje anodnog napona, ali u ovoj primjeni
sa relativno niskim naponom i pri niskim strujama, on zaista nije potreban. K tome, brzina zagrijavanja svih
upotrebljenih lampi je približno ista.
Uradak koji će dodatno osnažiti sekciju headampova na TF-u.
:ugeek:
I'm too old for this s...
Avatar
harkonen
 
Postovi: 2195
Pridružen/a: 04 svi 2011, 14:27
Lokacija: Bjelovar

Re: FIXXER 6n6p headphone

PostPostao/la tom_hifi » 15 ožu 2012, 09:09

Budu uopće 3 dana dovoljna na TFu da se svemu pridoda nešto pažnje? :) Zaista ima vrhunskih uradaka i najava za TF i to ti trebalo biti odlično!

Dovrši to fixxer, pa da vidimo kak to bude izgledalo u kučištu i sve na mjestu ;)
Avatar
tom_hifi
 
Postovi: 2087
Pridružen/a: 16 kol 2011, 17:33
Lokacija: Oroslavje

Re: FIXXER 6n6p headphone

PostPostao/la fixxxer » 15 ožu 2012, 15:49

Hvala, hvala, bice i skutijano za koji dan posto su kutije gotove ;)

Bice panzer 8-)
Avatar
fixxxer
 
Postovi: 254
Pridružen/a: 07 svi 2011, 17:30
Lokacija: Beograd

Re: FIXXER 6n6p headphone

PostPostao/la fixxxer » 26 tra 2012, 16:52

Kutijanje i oklapanje ovog malise upravo pocinje, treba stici uz sve ostalo do TF-a... ;)

Mozda probam i LED-ove u katodi prvog stepena :lol:
Avatar
fixxxer
 
Postovi: 254
Pridružen/a: 07 svi 2011, 17:30
Lokacija: Beograd

Re: FIXXER 6n6p headphone

PostPostao/la fixxxer » 29 svi 2012, 20:05

Evo i par fotki kako je to na kraju ispalo, za one koji nisu bili na TF ;)

Što se slušnih utisaka tiče, možda bi mogao i neko od forumaša koji su ga
poslušali u Bjelovaru da napiše koju. Istina, kasno sam došao na TF i pojačalo se
moglo čuti samo u nedelju do podne kada je ekipa već počela da pakuje svoje uredjaje.
Ali Edison i ja smo časno branili bastion headamp ćočka koji je odoleo pritisku i ostao priključen
na mrežu skoro do zadnjih minuta festa :lol: :lol:

Ono što ja mogu da kažem je da amp trenutno svira za nijansu bolje što i ne čudi
s obzirom da je na TF donet bukvalno ispod čekića sa 0 sati rada...
Privitak/ci
1.jpg
1.jpg (143.53 KiB) Pogledano 5093 put/a.
2.jpg
2.jpg (166.83 KiB) Pogledano 5093 put/a.
3.jpg
3.jpg (156.55 KiB) Pogledano 5093 put/a.
4.jpg
4.jpg (163.57 KiB) Pogledano 5093 put/a.
Avatar
fixxxer
 
Postovi: 254
Pridružen/a: 07 svi 2011, 17:30
Lokacija: Beograd

Re: FIXXER 6n6p headphone

PostPostao/la fixxxer » 29 svi 2012, 20:07

nastavak...
Privitak/ci
5.jpg
5.jpg (160.92 KiB) Pogledano 5091 put/a.
6.jpg
6.jpg (181.48 KiB) Pogledano 5091 put/a.
7.jpg
7.jpg (202.71 KiB) Pogledano 5091 put/a.
8.jpg
8.jpg (156.75 KiB) Pogledano 5091 put/a.
9.jpg
9.jpg (170.9 KiB) Pogledano 5091 put/a.
Avatar
fixxxer
 
Postovi: 254
Pridružen/a: 07 svi 2011, 17:30
Lokacija: Beograd

Re: FIXXER 6n6p headphone

PostPostao/la Edison » 29 svi 2012, 20:19

fixxxer je napisao/la:Što se slušnih utisaka tiče, možda bi mogao i neko od forumaša koji su ga
poslušali u Bjelovaru da napiše koju. Istina, kasno sam došao na TF i pojačalo se
moglo čuti samo u nedelju do podne kada je ekipa već počela da pakuje svoje uredjaje.
Ali Edison i ja smo časno branili bastion headamp ćočka koji je odoleo pritisku i ostao priključen
na mrežu skoro do zadnjih minuta festa :lol: :lol:


Istina. Svako toliko samo fixxxer i ja za "headamp okruglim stolom" ostajali bez struje kako se tko pakovao i odnosio svoj produzni kabel... :x

No, ipak samo uspjeli cuti pojacalo i nekoliko puta zamijeniti slusalice. Fixxxerovo pojacalo svira jako dobro. Nisam nasao neku znacajnu razliku izmedju njegovog i mog cijevnog OTL pojacala za slusalice. Medjutim, moje slusalice su nesto bolje i morali smo ih nekoliko puta prestekavati izmedju pojacala da probamo uociti razlike. Nakratko je i ilimzn poslusao oba pojacala i komentiro da su jedne slusalice bolje. U svakom slucaju, ovo fixxerovo pojacalo za slusalice je jako dobro. Konstrukcija s autotransformatorom je zanimljiva, a fixxer ga je jako dobro odradio... Puno truda, ali je i zavrsni izgled odgovarajuci... Pohvale! :clap:
Čovječe pazi da ne ideš malen ispod zvijezda!
Avatar
Edison
 
Postovi: 1180
Pridružen/a: 04 svi 2011, 21:32
Lokacija: Rijeka

Re: FIXXER 6n6p headphone

PostPostao/la joe dalton » 29 svi 2012, 21:00

Eto sad mi je još više žao da sam morao gibat rano ujutro u nedjelju pa nisam stigao osluhnuti fixxerov headamp. Bez obzira što po meni neko kritičnije slušanje u uvjetima festa baš i nema puno smisla. Zanimljiva koncepcija i dobra izvedba. :hail: Ne sumnjam da i svira dobro.
Avatar
joe dalton
 
Postovi: 770
Pridružen/a: 06 svi 2011, 10:14
Lokacija: Zagreb

Re: FIXXER 6n6p headphone

PostPostao/la bepone » 02 lip 2012, 11:41

odlicno to izgleda, uredno i minijaturno !
bepone
 
Postovi: 706
Pridružen/a: 06 svi 2011, 08:51

PrethodnaSljedeća

Natrag na Cijevna tehnika

Na mreži

Trenutno korisnika/ca: Google [Bot] i 3 gostiju.