GU50 amp - Potrebna pomoc

Re: GU50 amp - Potrebna pomoc

PostPostao/la ilimzn » 04 lip 2012, 23:32

Ovako:
Prvo, postoji ocigledna greska. Koji je potencijal G1? Kod tebe je tu misteriozno spojen na 'preamp' i nicime nije na G1 dovedenneki 'default' napon. Dakle, fali ti onaj otpor G1 prema (obicno) masi (grid leak resistor), i nekakav vezni konenzator.
Drugo, formula koju si upotrebio za katodni kondenzator je korektna, bazira se na frekvenciji za koju je Xc(=1/(2*pi*f*C)))=R, na toj je frekvenciji pad karakteristike 3dB. Ono sto nisi dobro odabrao je donja granicna frekvencija. Katodni kondenzator bi teoretski trebao biti 'beskonacan' jer je njegova uloga da zapravo na katodnom otporniku odrzava konstantan pad napona, a taj naponje ujedno i prednapon za cijev. Naime, pad napona na katodnom otporu podize potencijal katode u plus, ako G1 ostaje vezana na masu, tada je napon G1 u odnosu na katodu negativan. Buduci da naravno nemamo beskonacnih kondenzatora, moramo se zadovoljiti 'nekom suvislom vrijednoscu'. Glavni 'krivac' za donju granicnu frekvenciju kod ovakvog pojacala je izlazni transformator - on po definiciji ne moze transformirati DC, dakle, postoji neka frekvencija ispod koje prenos energije postaje sve losiji. Ona je direktno vezana za velicinu trafoa. U pravilu ne zelimo da ostale komponente jos pogorsavaju stvari, pa se zato vremenske konstante (onaj RC u formuli) odabiru tako da donje granicne frekvencije sklopova budu puno nize od one za koju je konstruiran trafo, i to tipicno barem za jednu dekadu, dakle za 10x manju donju granicnu frekvenciju. Osim katodnog kondenzatora u izlaznom stupnju bit ce tu i vezni konenzator kao i katodni kondenzator u driveru, i svi oni pomalo uticu na ukupnu Fdonju, sto znaci da se obicno svi ti kondenzatori biraju za jos nize donje granicne frekvencije. Ovo je teorija, no u poraksi ima par bitnih razlika, koje su vezane a trenutke kad pojacalo ne radi u normalnom rezimu, kao sto je npr. clipping, no za prvu ruku proracun ide kako sam opisao, a onda se dalje optimizira.
Trece, u temi je spomenuta opcija da se G3 spoji na anodu a ne na katodu. GU50 je jedna od rijedjih cijevi kod kojih je G3 izvucen na izvod a ne interno spojen na katodu, sto je nacin spajanja svojstven pentodnom radu. Kad se prikazuju sheme s pentodama spojenim u triodu, jako cesto se G3 pokazuje spojen na katodu, no to je uglavnom zato jer je taj spoj vec napravljen u cijevi i ne moze se drugacije. Postoje slucajevi kad tako mora biti radi mogucnosti proboja u podnozju, i naravno slucajevi kada je moguce spajati G3 i na anodu i na katodu ali su date krivulje za samo jedan od ta dva rezima, pa kad projektiramo pojacalo, zelimo li se sluziti krivuljama u literaturi, onda moramo spojiti onako kako je bilo kad su radjene krivulje. No, to ne znaci da G3 MORA moti spojena na katodu, dapace, u vecini slucajeva spajanjem na anodu se dobije bolja (strmija) trioda, s manjim unutrasnjim otporom koja radi toga daje i nesto malo vecu snagu za iste radne uvjete. GU 50 spada u takve, i to nije zgorega iskoristiti.
Cetvrto, vrijednost grid stopera iako nije pretjerano kriticna, ipak ovisi o cijevi ali i o driveru i zeljenom ponasanju prilikom clippinga, no o tome kad se malo iskristalizira ostatak sheme, za sada ostavi nekakav upitnik. Sto se tice otpora za G2, i on ovisi o konkretnoj cijevi, i za GU50 cak moze biti i nula, no pozeljno je ipak staviti neku malu vrijednost reda 100 ohma, i isto takav staviti i za G3 ako se spaja na anodu. Konkretno, taj otpornik osim sto sprijecava oscilacije kod cijevi s vrlo osjetljivom G2 (naime, pentode imaju karakteristiku pojacanja i kad im se signal dovodi na G2, ako je ono veliko, moguce su oscilacije isto kao bez grid stoppera na G1), ali isto tako i ogranicava struju kroz G2, jer kod nekih cijevi ona moze unatoc spoju na anodu postati prevelik dio ukupne struje pa dodje do prepoterecenja i pregrijavanja G2. No, GU50 je specificna i vrlo zahvalna po tom pitanju jer se radi o cijevi kod koje je geometrija G1, G2 i G3 takva da je odnos struje anode i struje G2 neuobicajeno velik za pentodu - sto ce reci, struja G2 je mala u odnosu na anodnu, i funkcija limitiranja nije potrebna.
ilimzn
Iron Man
 
Postovi: 979
Pridružen/a: 05 svi 2011, 13:39

Re: GU50 amp - Potrebna pomoc

PostPostao/la Klokan » 05 lip 2012, 11:17

Mislio sam da taj blok sa anode driverice i otpor poslje njega na zemlju ovisi o samoj driverici. Kako doci do njihovih vrijednosti? Ili se koriste neki standardni?

Kada sam napisao post onda sam pokusavao rjesiti problem kondenzuatora pa sam izracunao F za moj EL84 amp i dobio 7-8 Hz. To mi nije bilo jasno jer mi se cinilo premlo ali sada je jasnije. Onda mislim da bi dobro rjesenje bilo uzeti 47uF cime dobivam Fdoljna 5.46 Hz.

Dakle tvrdite da dobivam bolje rezultate ako g3 stavim na anodu kada vec imam mogucnost preko nekog otpora 100R isto kao i g2.


Predlazete li jos nesto ili idemo na drivericu odnosno izbor iste?
----------------------------------------------------------------------------------------------
Real Radios Glow in the Dark!
Avatar
Klokan
 
Postovi: 574
Pridružen/a: 16 vel 2012, 17:38

Re: GU50 amp - Potrebna pomoc

PostPostao/la Khadgar2007 » 05 lip 2012, 11:37

Proračun veznog konda i otpornika poslije njega imaš ovdje. To je drugi post na stranici od Harkonena viewtopic.php?f=11&t=129&start=50
"Nakon prve čaše vidite stvari onakvim, kakve bi vi htjeli da budu. Nakon druge vidite ih onakvim, kakve nisu. Na kraju ih vidite onakvim, kakve zaista jesu, što je najgora stvar na svijetu."
Avatar
Khadgar2007
 
Postovi: 2488
Pridružen/a: 05 svi 2011, 16:44
Lokacija: Sisak

Re: GU50 amp - Potrebna pomoc

PostPostao/la Klokan » 05 lip 2012, 12:45

Ako sam dobro shvatio vezni otpor i grid leak ne ovise o vrsti preampa odnosno ampa vec o famoznoj donjoj frekvenciji i brzini praznjenja konda?
----------------------------------------------------------------------------------------------
Real Radios Glow in the Dark!
Avatar
Klokan
 
Postovi: 574
Pridružen/a: 16 vel 2012, 17:38

Re: GU50 amp - Potrebna pomoc

PostPostao/la sstrsat » 05 lip 2012, 13:08

Klokan je napisao/la:Ako sam dobro shvatio vezni otpor i grid leak ne ovise o vrsti preampa odnosno ampa vec o famoznoj donjoj frekvenciji i brzini praznjenja konda?


Otprilike tako. Mada si ovdi napravil "lapsus lingua" i napisal "vezni otpor" jasno je na ca si zapravo mislil.

Resetkin odvodni otpornik ima u principu vridnost vecu od 100K a vrlo cesto i nekoliko puta vise tako da je obicno barem za red velicine veci od radnog otpora driverice (pa ukupni izlazni otpor drivera moze bit samo manji od toga) tako da se za proracun potribnog veznog konda prema odabranoj najnizoj frekvenciji moze bez veceg pogorsanja tocnosti zanemarit sve sa strane drivera i koristit vridnost samo tog odvodnog otpornika.
Ali sa dolnjom frekvencijom ne triba ic bas skroz prenisko. Ako se pojavi koji tranzijent vece amplitude (ca se u stvarnosti zna i dosta cesto desit, zavisno od glazbe ili smetnji) koji ce dovest do protoka struje resetke izlazne cijevi, doc ce i do nabijanja veznog konda pa samim time i do promine radne tocke izlazne cijevi. To je cujno i pozeljno je da takva pojava ako vec do nje dojde traje cim krace. Ako se gre na prenisku dolnju granicnu frekvenciju onda ve vezni kondenzator bit velil i u takvom slucaju ce se duze praznit preko velikog odvodnog otpora resetke. Zato se u praksi, zavisno od ukupnog broja stupnjeva ne gre na ispod nekoliko Hz-a sa proracunom dolnje granicne frekvencije.
U ekstemnim slucajevima (vrlo jaki tranzijent i vrlo veliki vezni kond) moze doc i do blokiranja izlazne cijevi odnosno njezinog tjeranja u klasu C. A iz te klase C ce se ona u tom slucaju sporo vracat i cilo to vrime povratka ce izoblicenja bit nesnosna
Krepat ma ne molat
Avatar
sstrsat
 
Postovi: 1745
Pridružen/a: 04 svi 2011, 18:21
Lokacija: Rijeka

Re: GU50 amp - Potrebna pomoc

PostPostao/la Klokan » 05 lip 2012, 15:56

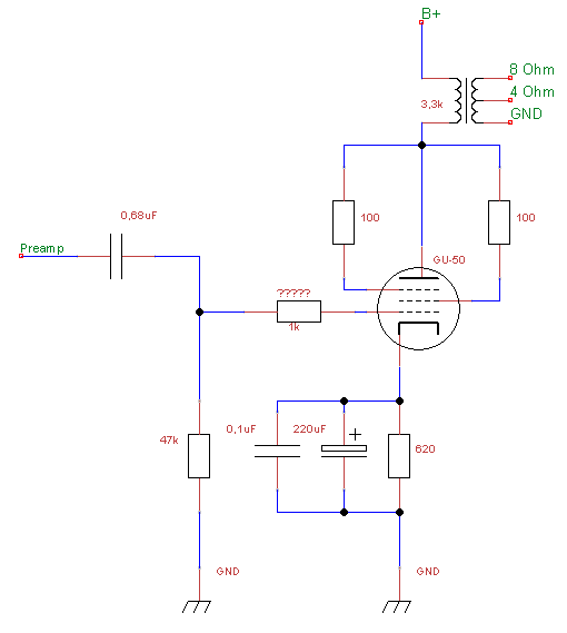
Da, da...Htio sam napisati Vezni kondenzator i grid leak. Svakome se moze desiti. Evo sad nabacim update sheme.
----------------------------------------------------------------------------------------------
Real Radios Glow in the Dark!
Avatar
Klokan
 
Postovi: 574
Pridružen/a: 16 vel 2012, 17:38

Re: GU50 amp - Potrebna pomoc

PostPostao/la Klokan » 05 lip 2012, 16:35

Evo sheme

EDIT: Sad kako idem svakim korakom vidim kako bi probao doraditi svoj SE EL84... Pogotovo taj dio sa veznim kondom i grid leakom. Kako je harkonen rekao praznjenje veznog konda preko grid leaka nebi trebalo biti vece od 0,03s a u tom ampu je 0,22s :evil: ali o tome cu drugoj temi i kada napravim neki zvucnik na kojemu cu moci cuti razliku :)
Privitak/ci
GU-50 izlazni dio.png
GU-50 izlazni dio.png (11.8 KiB) Pogledano 6677 put/a.
----------------------------------------------------------------------------------------------
Real Radios Glow in the Dark!
Avatar
Klokan
 
Postovi: 574
Pridružen/a: 16 vel 2012, 17:38

Re: GU50 amp - Potrebna pomoc

PostPostao/la ilimzn » 05 lip 2012, 22:07

Klokan je napisao/la:Ako sam dobro shvatio vezni otpor i grid leak ne ovise o vrsti preampa odnosno ampa vec o famoznoj donjoj frekvenciji i brzini praznjenja konda?


Ajmo ovo malo podrobnije objasniti.
Grid leak, dakle otpor izmedju G1 i (najcesce) mase je zapravo dio izlaznog stupnja. On sluzi da bi dao neki definirani napon za G1 izlaznog stupnja, kao sto kaze onaj 'grid' u 'grid leak'. Kod automatskog (katodnog) prednapona (biasa), njegov se jedan kraj spaja na G1, a drugi n amasu. Zasto? Zato jer katodnim otporom postizemo da je katoda u odnosu na masu pozitivna, a da bi na G1 bio napon negativan u odnosu na katodu, onda G1 treba spojiti na masu.
Ovdje cu dodati princip rada katodnog biasa, i istovremeno objasnjenje zasto se on naziva 'automatskim' - jednostavno, povecanje struje kroz katodu, stvara veci pad napona na katodnom otporu, odnosno u odnosu na katodu G1 postaje negativnija, so ima tendenciju smanjenja katodne struje. Drugim rijecima, to je forma negativne povratne veze, s kojom se cijev uvijek nadje u tocki ravnoteze, gdje je katodna struja bas ona koju uz dati napon anoda-katoda, odredjuje prednapon jednak padu napona na katodnom otporu. Pridjev 'automatski' dolazi od toga da se unatoc razlikama u cijevima radi tog nacina djelovanja cijev sama stabilizira na poprilicno slicnim strujama i naponima. Buduci da ovo djelovanje zelimo samo za staticke (tj. DC, istosmjerne) napone i struje, a ne za korisni signal, paralelno katodnom otporu spajamo katodni kondenzator, koji sprecava promjenu napona na katodnom otporu za frekventni opseg kojeg zelimo pojacavati. Ako to ne bi bio slucaj, povratna bi veza djelovala i za korisni signal, i tako smanjivala pojacanje, povecavala efektivni unutrasnji otpor cijevi, itd - sto u pojacalu snage uglavnom ne zelimo, s obzirom da pokusavamo ipak dobiti neki maksimum iz izlazne cijevi.
Naravno, katodni bias nije jedini nacin da se taj problem rijesi. Na G1 je preko grid leak-a moguce dovesti neki drugi napon, a ako je katoda vezana na masu, tada taj napon treba biti upravo negativan prednapon za zeljenu radnu tocku. No, u tom slucaju otpada katodni otpor i kondenzator, a s njime i 'automatsko' djelovanje NPV u svrhu stabilizacije radne tocke unatoc tolerancijama, a cesto i promjenama parametara cijevi s uvjetima rada (npr zagrijavanjem). Naravno, postoje i mjesovite verzije, gdje se jedan dio prednapona dovodi na G1 preko grid leak-a, drugi se razvija na katodnom otporu, kao i mnoge druge podvarijante.

Odabir vrijednosti grid leak-a je tematika koja se tice onog 'leak' u 'grid leak', leak = curenje. Kod cijevi tipicno imamo negativni prednapon na G1 s obzirom da su cijevi takav element kojem struja tece 'po defaultu' a kontrolnom elektrodom je treba smanjivati. Kako je G1 negativnija od katode, pretpostavljamo da u G1 nece teci nikakva struja jer G1 s katodom formira diodu, koja je reverzno polarizirana (bilo koji element u cijevi pozitivniji od katode na odredjen nacin predstavlja nekakvu anodu, a struja koja tece radi toga ovisi o povrsini i udaljenosti tih elemenata od katode, kao i naponima izmedju katode i tih elemenata). No, u praksi nije tako. Iz raznih razloga, koji imaju veze s kontaktnim potencijalima materijala katode i G1 (u uvjetima emisije katode ponasaju se kao baterija!), s nesavrsenim vakumom u cijevi, zagrijavanjem njenih elemenata ukljucivo G1, te elektronima koji unatoc negativnom prednaponu mogu u jednom m malom postotku udariti u G1, postoji tzv. 'struja curenja' G1, i od tuda taj pojam 'leak'. U teoriji je ta struja negativna, tj. tece u G1 i stvara na grid leak-u negativan prednapon, sto se moze cak iskoristiti, tako da se stavi jako veliki grid leak (u megaohmima) za stvaranje potrebnog prednapona. No, u praksi, kod izlaznih cijevi, kao i kod nekih manjih cijevi koje npr imaju malen razmak katoda-G1, ta struja lako moze postati pozitivna, i tada tece iz G1, i na grid leak-u stvara POZITIVNI napon. Ta se struja povecava s padom kvalitete vakuma, povecanom temperaturom i strujom kroz cijev i smanjenjem prednapona - i tu se stvori jedna ozbiljna zamka. Buduci da je pad napona na grid leak-u u ovim uvjetima takav da G1 postaje pozitivnija, iznos prednapona izmedju katode i G1 se smanjuje, pa struja kroz cijev raste. S porastom struje raste temperatura, a kao sto je vec receno prednapon pada - sto povecava tu nezeljenu struju curenja. Rezultat je daljnji rast napona na G1, od cega ponovno jos veca struja, vise topline, manji prednapon, i tako u zacaranom krugu, koji se prekine kad nesto krepa - katodni otpor, cijev, neki osigurac i sl. Ovo se zove toplinski bijeg cijevi, i vrlo se rijetko pojavljuje kod malih cijevi, dok je kod vecih, pogotovo pentoda i pogotovo u slucaju fiksnog (dakle ne automatskog ili poluautomatskog) biasa, problem koji se nikako ne smije zanemariti.
E sad, buduci da se struja curenja G1 ponasa kako se ponasa, pod pretpostavkom da je cijev unutar tvornickih pspecifikacija, proizvodjac aje maksimalnu vrijednost grid leak otpora za datu cijev, i to najcesce posebno za automatski i za fiksni bias. Kako to? Jednostavno - koliko se promijeni prednaponne ovisi samo o struji curenja G1, vec i o otporu na kojem ta struja stvara pad napona koji nam se protivi zeljenom prednaponu - a to je upravo grid leak. Ako je taj otpor dovoljno malen, promejna prednapona nece biti dovoljna da se uspostavi 'zacarani krug' vec ce se struja kroz cijev nesto povecati, ali ce tendencija s daljnjim povecanjem biti sve manje a ne sve vece povecanje - i tu ce se naci nova stabilna tocka na malo vecoj struji kroz cijev. Iznad neke vrijednosti otpora efekt pojacava samog sebe i cijev odlazi u termicki bijeg. Proizvodjaci obicno propisuju vriednost s velikim stupnjem sigurnosti, uzevsi u obzir najgori slucaj tolerancija parametara cijevi. Isto tako, u pravilu je dozvoljena vrijednost grid leak otpora veca za automatski bias - zato jer je taj nacin dobivanja prednapona forma negativne povratne veze, pa se suprotstavlja termickom bijegu koji je forma pozitivne povratne veze. Tipicni iznosi grid leak otpora za vece izlazne cijevi koristene u audio tehnici (dakle s maksimalnom disipacijom reda do 40-60W) su 100-200k ohma za automatski, i 30-100k ohma za fiksni bias i mogu jako ovisiti o tipu cijevi, te u nekim slucajevima o anodnom naponu ili kod pentoda o naponu na G2. Preporucene vrijednosti grid leak-a je najpametnije postovati bez izuzetaka (iako oni postoje). Ako iznos nije dat, radije koristiti manji otpor unutar gore navedenih granica.

Sto se tice drivera, grid leak je, uz kapacitet cijevi, opterecenje za driver, i u slucaju cijevi s relativno malim iznosima (par desetaka k) itekako diktira projektiranje drivera. U praksi se driver gotovo uvijek projektira tako da je grid leak barem 10x vece vrijednosti nego sto je izlazni otpor drivera.

Druga bitna stvar u vezi grid leak-a je sto izmedju drivera i G1 postoji vezni kondenzator, pa izlazni otpor drivera, grid leak, i kondenzator predstavljaju visokopropusni filter, s nekom donjom granicnom frekvencijom. Buduci da driver projektiramo tako da mu je izlazni otpor zanemariv u odnosu na grid leak, a grid leak je propisan izlaznom cijevi, jedini element koji mozemo birati u sirokim granicama je zapravo vezni kondenzator. Njega ponovno biramo po kriteriju zeljene donje granicne frekvencije, najcesce tako da je donja granicna frekvencija kombinacije veznog konda i grid leak-a (kao sto sam rekao, izlazni otpor drivera bi se trebao moci zanemariti) puno niza od najdonje frekvencije koju zelimo pojacavati. Ovdje jos samo mala fusnota da je ovaj vezni kondenzator cesto i jedini vezni kondenzator u pojacalu, pa se njime moze i manipulirati donjom granicnom frekvencijom pojacala, da bi se primjerice optimizirao rad u sprezi s poznatim zvucnikom, ili jos cesce, da bi se optimiziralo ponasanje kod clippinga. No, u nastavku cu se samo osvrnuti na ovo zadnje.

Negdje jos prema pocetku je receno da u principu koristimo samo negativne napone na G1, pri cemu je maksimum napona na G1 0V u odnosu na katodu, tj. tocno jednak naponu na katodi, u odnosu na masu. Naime, kad napon predje 0V na G1, G1 se u odnosu na katodu pretvara u diodu, i pocinje teci struja u G1 prema katodi. Kada se to dogodi, nastaje efekt poznat pod imenom 'bloking' i jedna posebno ruzna forma clippinga kojeg nazivamo blocking izoblicenjem.
Naime, rekli smo da je izlazni otpor drivera puno manji od grid leak-a a potonji je u biti (do visokih frekvencija) opterecenje koje vidi driver, jer 'struja ne ide u G1', vec samo kroz vezni kond prema masi kroz grid leak. Naravno, signal koji dolazi na to mjesto je izmjenicni pa mu je srednja vrijednost nula, sto ce reci da se vezni kond uvijek malo ispracni kad signal ide u jednom, a onda isto toliko napuni kad signal ide u drugom smjeru. Srednja vrijednost napona na veznom kondu ostaje dakle konstantna, a vrijednost veznog konda je odabrana tako da se napon na njemu prakticki ne mijenja ni na najnizoj frekvenciji koju zelimo pojacati.
Sto se dogodi kada izlani napon iz drivera poraste u nekom trenu toliko da G1 treba postati pozitivna? Pocne teci struja u G1 prema katodi, jer G1 najednom postane malen otpor prema katodi, a tamo je veliki katodni kondenzator cija je cijela svrha da napon katode drzi konstantnim. G1, ciji se napon do tada mogao slobodno mijenjati, pri cemu je driver jedino trebao savladati opterecenje grid leak-a, najednom vise ne zeli ici u pozitivnije napone, i kraj veznog konda spojen na G1 drzi na gotovo konstantnom naponu, dok drugi kraj driver pokusava podici prema visem naponu. Radi toga se vezni koncenzator dodatno napuni te napon na njemu naraste u odnosu na onaj gotovo konstantni, u normalnom rezimu. Kada signala koji tjera pojacalo u clipping nestane, tj. izlaz drivera se vrati u normalu, dodatni napon na veznom kondenzatoru drzi onaj kraj spojen na G1 na negativnijem naponu nego prije, sto ce reci da se taj dodatni napon zbraja na iznos prednapona, cime prednapon postaje negativniji a struja kroz cijev se smanjuje u odnosu na zeljenu radnu tocku. Problem je u tome, sto se vezni kondenzator s vremenom vrati na ispravan napon, ali je to vrijeme diktirano velikom vrijednoscu grid leak-a, dok je vrijeme dodatnog punjenja kod pokusaja tjeranja G1 u pozitivu, diktirano ekvivalentnim otporom diode nastale izmedju G1 i K, koji je bez problema i stotinu puta manji. Drugim rijecima, kratki tranzijent u kojem pojacalo ode u clipping, moze kompletno izbaciti pojacalo iz ispravne radne tocke u stotinu puta duljem trajanju od samog tranzijenta. Ako je tranzijent vrlo velik i dosta dugotraja, pomak iz ispravne radne tocke moze biti toliko velik i dugotrajan da cijev ode u capiranje pri cemu vise uoopce ne pojacava ulazni signal, tj. cijev se 'blokira' od kuda i naziv ove pojave.

Ocigledno, s obzirom da je grid leak propisan, izlazni otpor drivera zanemariv u odnosu na njega, i samo mozemo birati vezni kondenzator, moglo bi se (uglavnom ispravno) zakljuciti da je zapravo odabir veznog kondenzatora kompromis izmedju donje granicne frekvencije i otpornosti na pojavu blockinga, ili bolje receno koliko jak efekt blockinga mozemo tolerirati. No, to ipak nije sve - kada se pojavi blocking, grid leak zapravo posve ispada iz igre, jer je 'otpor' diode G1-K u paralelu s njim, a toliko je manji od grid leak-a da je opterecenje koje vidi driver, zapravo prakticki jednako 'otporu' diode G1-K. Radi toga sad nastupaju sasvim drugi uvjeti, jer izlazni otpor drivera moze biti prilicno veci od 'otpora' G1-K, i samim time limitirati nezeljeno 'dopunjavanje' veznog konda. A ako malo bolje pogledamo, tu je i grid stopper na G1 - koji je takodjer u seriju s 'otporom' G1-K, pa se i on moze odabrati tako da limitira nezeljeno dopunjavanje veznog kondenzatora, i dapace, to se redovito radi. No, taj otpor, kao i izlazni otpor drivera (oni su zapravo spojeni serijski), uz parazitni kapacitet cijevi (Cg1-k + Cg1a uvecan za miller efekt) cine pak niskopropusni filter, i kao takvi limitiraju gornju granicnu frekvenciju pojacala. Radi toga zapravo i vezni kond, i izlazni otpor drivera i grid stopper na G1 izlazne cijevi cine kompromis izmedju blockinga i gornje granicne frekvencije pojacala. Driver se najcesce tako projektira da je po mogucnosti njegov uticaj u tome najmanji, jer se time zeljeni kompromis moze eksperimentalno odrediti jednostavnim izmjenom dvije pasivne komponente, svakako jednostavnije za izvesti od promjene cijelog drivera. Opet, treba napomenuti da je presudni element koji odredjuje gornju granicnu frekvenciju ipak izlazni transformator, barem za vecinu klasicnih izlaznih cijevi i ukoliko nismo posve fulali s driverom. To znacajno olaksava spomenuti kompromis. No, kao i uvijek postoji izuzetak - ako postoji neka forma NPV s izlaznog stupnja, pogotovo s sekundara trafoa, tada taj kompromis utice i na stabilnost pojacala i nije uopce trivijalan, no s obzirom da pokusavamo napraviti nesto jednostavno a dobro, NPV u tom obliku necemo rabiti.

U vezi gornjeg, treba dodati jos jednu 'zvjezdicu' - a to je tzv. miller efekt. Radi se o efektivnom povecanju iznosa kapaciteta G1-A za iznos pojacanja cijevi, i ta je pojava definirana za TRIODE, izmedju ostalog zato jer je na njima najizrazenija. U pojacalu s izlaznom triodom, ili tetrodom/pentodom u triodnom spoju, ulazni je kapacitet gledano u G1, najveci moguci za tu cijev. U pentodnom spoju je najmanji s obzirom da je funkcija G2 kod pentode (i srodne joj beam-tetrode) upravo sprecavanje miller efekta, time sto G2 glumi 'nepomicnu' anodu, takvu na kojoj je napon konstantan. U UL spoju napon na G2 nije konstantan, vec varira u nekom postotku (odredjenom izlaznim trafoom) onog na anodi, pa time postoji i miller efekt, ali je manji od triodnog, jer kod triode G2 varira jednako kao anoda, s obzirom da su G2 i anoda spojene skupa. GU 50 je specificna po mogucnosti spajanja i G3 na anodu, no njen uticaj je minimalan i moze se za ova razmatranja zanemariti - ta je elektroda prilicno dalje od G2 koja je odmah do G1, a i vrlo je 'rijetka' pa predstavlja manje od 10% ukupnog efekta triodne 'anode' koja nastaje spajanjem G2, G3 i A zajedno.
Miller efekt je moguce procijeniti iz radnog pravca koji smo odredili za pojacalo - promjena anodnog napona za Ug1=0 i Ug1=2*bias se podijeli s 2*bias, doda se 1. Taj broj predstavlja fakto s kojim treba mnoziti Cg1a za GU 50 u triodnom spoju, radi miller efekta. Rezultat mnozenja se zbroji s Cg1k, i dobije se po prilici ukupni kapacitet gledano u G1. To je u grubo kapacitet koji driver vidi kao opterecenje, s time da je u stvarnosti on veci radi parazitnih kapaciteta elemenata oko G1 izlazne cijevi, kao i onih koje cine dijelove drivera, te spojnih vodova i zica, no uz malo truda taj dio nece doprinjeti vise od nekih 10% na onaj gore izracunati kapacitet.

Kako to da miller efekt povecava efektivni kapacitet? Zamislite da je kapacitet opruga, primjerice vezana za zid. Opruga se opire rastezanju jednako kao sto se kapacitet opire promjeni napona. Ako zamislimo da rastezemo jedan kraj opruge, i time glumimo signal doveden na G2, ako je drugi kraj fiksan, kao sto bi bila anoda ciji se napon ne mijenja u odnosu na G1, a izmedju njih je spomenuti kapacitet, ako povucemo oprugu da se produzi 1cm, to je to - opruga se produzi 1cm i za to je potrebna sila koja produzuje oprugu 1cm. No kod pojacala kojem je izlaz na anodi, napon na anodi se mijenja u suprotnom smjeru u odnosu na onog na G1, i to jos s nekim faktorom pojacanja. Neka to za primjer bude 10. Tada analogija s oprugom izgleda ovako: sa svaki centimetar koji zelimo povuci oprugu s jednog kraja, kao rezultat pojacanja zid se skupa s njenim drugim krajem pomakne u suprotnom smjeru za 10cm. Dakle, ako mi povucemo jedan kraj opruge za 1cm prema nama, njen drugi kraj se povuce 10cm od nas, i opruga se ukupno produzi za 11cm! Sada je najednom za povuci oprugu 1cm prema nama potrebna sila kao da smo povukli orpugu 11cm, dakle opruga se cini 11 puta krucom, 1+pojacanje puta. Upravo ovaj efekt se dogadja kada driver treba promijeniti napon na G1 za neki iznos, pri tome driver treba zapravo promijeniti napon na kapacitetima izmedju G1 i K, te G1 i A. Kako je K fiksna na nekom naponu, imamo slucaj opruge s jednim fiksnim krajem, pa driver vidi Cg1k kao takav, bez izmjena. No, primjena napona na G1 ima svojstvo pojacanja, proporcionalnom promjenom napona na anodi, i sto se tice Cg1a, imamo slucaj 'ja vucem za jedan s jedne a netko mi kontrira za 10 s druge strane' pa Cg1a sto se drivera tice, izgleda (1+pojacanje) povecan. Izlazne cijevi generalno imaju relativno mali stupanj pojacanja pa bi covjek pomislio da miller efekt nije dramatican, i s tim bi uglavnom bio u pravu. No, izlazne cijevi su fizicki velike, i imaju elektrode velikih povrsina, sto cini kapacitete velikima, tako da nije bas tesko s time otici u vrijednosti koje su jednako podnosljive svakom driveru.
ilimzn
Iron Man
 
Postovi: 979
Pridružen/a: 05 svi 2011, 13:39

Re: GU50 amp - Potrebna pomoc

PostPostao/la Klokan » 06 lip 2012, 16:12

Procitah ovo stivo par puta i mogu reci i da sam ponesto pokopcao :) Ali ono sto sigurno nisam je dali sam ja na kraju odabrao dobar grid leak i vezni kond?

S obzirom na ono sto ste rekli da je vrijednost grid leaka definirana od strane proizvodjaca (u sto se ja nisam uvjerio, bar ne sa GU50) i nalazi se u granicama od 100-200k za vece cijevi sa dispacijom 40-60W sto je slucaj kod GU50 odlucio sam izracunati vrijednosti za vezni kond uz grid leak od 100k i dobio vrijednost od 0.1uF za 5Hz kao doljnju frekvenciju i 0.28uF za frekvenciju od 20Hz (harkonen je spominjao tu frekvenciju u onoj temi sto je khadgar predlozio). Obe vrijednosti su unutar tolerancija koje je harkonen postavio za praznjenje kondenzatora.

Koju vrijednost predlazete i zasto?
----------------------------------------------------------------------------------------------
Real Radios Glow in the Dark!
Avatar
Klokan
 
Postovi: 574
Pridružen/a: 16 vel 2012, 17:38

Re: GU50 amp - Potrebna pomoc

PostPostao/la ilimzn » 06 lip 2012, 19:10

Mislim da je za tvoj slucaj grid leak od 100k neka suvisla gornja granica, ako se sjecas na triodi smo izmedju ostaloga mjerili i GU 50 upravo u triodnom spoju s G2 + G3 spojeno na anodu. U jednom trenu se u spoju nasao i potenciometar od 100k, koji je spojen izmedju signala za G1 i G1 na cijevi. Taj potenciometar okretanjem pokazuje direktno na krivuljama kolika je struja curenja cijevi, i to tako da se vidi pomak krivulja kao da se mijenja prednapon G1. U stvari upravo to se i dogadja, jer struja curenja na potenciometru, koji je 'zlucajno' imao bas vrijednost 100k, uzrokuje pad napona koji je u seriju zimedju napona koji tracer generira za pogon G1, i stvarne G1 na cijevi. Okretanjem potenciometra se sve krivulje malo pomicu prema krivulji a 0V, i na temelju tog pomaka se moze zakljuciti sto ce se dogoditi. Buduci da smo na traceru tjerali GU50 daleko izvan dugorocno dozvoljenih granica, pomak koji se pokazao u krivuljama je bio jedva primjetan sto pokazuje da 100k grid leak nece bitno uticati ne efektivni prednapon. Dakle, tu vrijednost mozes ostaviti kao takvu.

Ja bi osobno uzeo vezni kondenzator za donju granicnu frekvenciju daleko ispod 20Hz, recimo 2-3Hz. Naime, sasvim je moguce konstruirati kvalitetan izlazni trafo za GU50 koji moze dati punu snagu raspolozivu iz cijevi i na 20 Hz, premda ce biti poprilicno velik. Recimo da za pocetak racunamo s najboljim komponentama, a onda idemo na kompromise,kao sto smo za pocetak racunali s najvecom snagom. Izlazni trafo je izmedju ostalog i forma visokopropusnog filtera, tako da drugi visokopropusni fulter u sustavu, a to je vezni kond i grid leak, da ne bi uticao, treba biti podesen na puno manju frekvenciju, pa idemo po onom pravilu jedne dekade, i uzmemo oko 2Hz. U takvim uvjetima ce ponasanje u basu, pa i najdubljem, biti odredjeno gotovo iskljucivo transformatorom. Inace proizvodjaci vrlo cesto maskiraju manjkavosti trafoa tako da namjerno na njega ni ne pustaju frekvencije kod kojih njegovo ponasanje postaje problematicno, sto u vecini slucajeva prodje nezamijeceno, s obzirom da pojacalo ipak radi na nekakvim zvucnicima u nekakvoj sobi, nase su prosjecne sobe takve da ispod 40-ak Hz pocinje uzdizanje basa (efekt koji se zove 'room gain') koji kompenzira pad amplitude radi zvucnika i pojacala. No, kao sto sam rekao, to ostavimo za kasnije.

Da bi se umanji problem blockinga, uz ovako velik kond, tj. nisku donju granicnu frekvenciju, treba povecati grid stopper, kako bi se sprijecilo bitno 'dopunjavanje' konda u slucaju clippinga koji tjera G1 u pozitivne napone u odnosu na katodu. Ovdje se za neku suvislu vrijenost moze uzeti ona za koju je RC konstanta dobivena iz tog otpora i veznog konda upravo onih Harkonenovih 30-50ms. To ce obicno ispasti prilicno velika vrijednost, reda 10k. Ovo moze postati problem radi smanjivanja gornje granicne frekvencije pojacala, pod uticajem tog otpora i kapaciteta cijevi (sto sam gore opisao), a ako se to dogodi, rijesenje je, paradoksalno, jos vise povecati vezni kond. Time se donja granicna frekvencija a konto grid leak jos smanjuje sto nam ne smeta, a grid stopper se moze smanjiti da bi se opet dobilo onih 30-50ms, a sacuvala gornja granicna frekvencija pojacala.

Iako to na prvi pogled izgleda cudno, da ne kazem totalno kontra nekim 'guru-dogmama' koje pricaju o nekim brzinama kondenzatora i sl, princip je zapravo sasvim jasan - kao i s katodnim kondenzatorom, i vezni kondenzator bi teoretski trebao biti 'beskonacan' - oba zapravo glume naponske izvore, na kojima zelimo konstantan napon i unutrasnji otpor jdnak nuli. U tom slucaju se kod clippinga vezni kond ne bio ni punio ni praznio i sve bi se 'odmah' smirilo nakon pretanka clippinga, tj. uopce ne bi moglo doci do blockinga. Problem je naravno u tome sto napon na kondenzatorima odredjuje sam sklop sa svim svojim tolerancijama, i sto je jos bitnije, on se i mijenja u radu (zagrijavanjem, starenjem cijevi, itd), tako da nije unaprijed odrediv osim u grubo. Zato koristimo kondenzatore, jer s okoljnjim otporima stvaraju vremenske konstante koje mozemo predvidjeti i sloziti ih tako da ne uticu na korisni signal, a opet dajemo mogucnost samom sklopu da se prilagodjava vlastitim tolerancijama.

E sad, kako nista nikad nije ili crno ili bijelo, ima nesto i u pricama o 'brzini' kondenzatora. Zapravo, ne radi se o brzini, vec o nekim parazitnim svojstvima dielektrika u njima, koji najcesce dodju do izrazaja u ovakvim projektima zato jer se odredjene vrste dielektrika vise (pa cak i gotovo uvijek) koriste za odredjene vrijednosti kapaciteta kondenzatora, cisto radi toga da se dobiju prakticne dimenzije i cijena. Razni dielektrici itekako imaju razlicita svojstva, a bome i razlicit zvuk. Jedna od karakteristika koja je poprilicno podudarna s kvalitetom dielektrika kad se tice smanjenja ili nepostojanja nekih parazitnih pojava, je dielektricka konstanta. U pravilu, cim je ona manja, tj. bliza 1, dielektrik je ne samo po tome slicniji 'idealnom dielektriku', vakumu, vec i po parazitnim pojavama. No, manji epsilon daje za datu velicinu kondenzatore manjeg kapaciteta, pa zato nije cudo da laici to cesto interpretiraju kao manji kapacitet = bolji kondenzator, i cesto se upravo daju preporuke tog tipa. Naravno, ako imamo slobodu odabira otpora u sklopu bez nekih negativnih efekata na rad sklopa, a u nasem slucaju bi taj otpor bio grid leak i grid stopper, mozemo do neke mjere 'nategnuti' te vrijednosti tako da nam izracunati kapacitet dodje taman za neki kondenzator s boljim dielektrikom, a da nije od legure skupiuma i nenabavljuma, pa da bi ga platio moras dud vragu prodati. Zato sam u tekstu o optimizaciji osnovnog sklopa i spominjao da cesto o tome odlucuje sto imamo na lageru, tj. po ladicama. Ako je nekom nekad zapeo za ruku neki teflon koji se cuva za neki dobar projekt, a bas ispada da malo drugacijim otporima mozemo taman njega staviti, zasto ne. Netko drugi, tko bi ga trebao kupiti, sasvim lako moze zakljuciti da je bolje otpore ostaviti kako jesu pa kupiti jeftiniji kond u svrhu da se uopce moze zavrsiti projekt.
ilimzn
Iron Man
 
Postovi: 979
Pridružen/a: 05 svi 2011, 13:39

PrethodnaSljedeća

Natrag na Cijevna tehnika

Na mreži

Trenutno korisnika/ca: Google [Bot] i 3 gostiju.