PSE+SE=BiAmp

Re: PP+SE=BiAmp

PostPostao/la sstrsat » 11 lip 2012, 10:48

Ma zna san ja da ti je prihvatljivo :lol:

E pa ajmo onda na shemu SE verzije

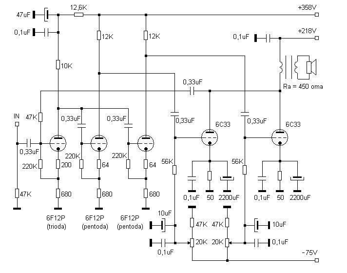
Biamp LF SE.JPG
Biamp LF SE.JPG (49.62 KiB) Pogledano 4569 put/a.


Tu se nima ca specijalno rec. Dvi babuske su za signal paralelno vezane ali za DC imaju svaka svoje nezavisno biasiranje (kombinacija fiksnog i automatskog biasa). Njih pogone dvi polovice pentodnih sekcija 6F12P u triodnom spoju. Odma triba rec da bi i samo jedna sekcija bila dovoljna za osnovnu namjenu ampa (niske frekvencije) ali kako se ispostavilo da ce bez nekih vecih akrobacija u motanju trafo izac debelo iznad cilog audio opsega onda mi je bilo zal ne stavit posebnu drivericu za svaku babusku (zbog njezinog velikog ulaznog kapaciteta). Istina, ima svaka driverica svoju degeneraciju pa to ne bi bilo tako tragicno ali ja volin propusni opseg izdefinirat pri maksimalnom nivou i bez npv. OK, ovdi ipak nisan ganjal neke MHZ kriterije :lol:
Tako ce amp i dalje imat izuzetno rastegnut bottom end, na vecim snagama ce -3dB pad bit negdi na 10 Hz a na manjim snagama na nekih 2Hz, a uz to ce prenosit i cili audio opseg (i debelo izvan njega). Bilo bi steta ne iskoristit te mogucnosti koje je jezgra pruzila na pijatu. Triba rec da ce trafo imat nec malo vise od 20% gubitaka i da je do njih dovelo bas to ca se islo da trafo bude sirokopojasni ali i da se islo ogranicit ga na samo bottom end opet bi se gubici kretali izmedju 12 i 15% (tesko da i postoji ikoji izlazni trafo koji ima manje od 10% gubitaka). Ali ti gubici u praksi ne znace zapravo nista, pad snage do koga oni dovode tesko da iki moze zamitit. Razlika je zapravo vise psiholoska pa je tako prakticno 99,9% shema specificiano za snagu koje cijevi mogu dat a gubici u trafu se obicno kriju ka zmija noge :lol:

Ispred driverica se koristi samo jos jedna triodna sekcija jedne 6F12P koja isto radi ka najnormalniji stupanj pojacanja sa katodnom degeneracijom.
Ampu je dodana i slaba povratna veza od nekih 6dB mada zapravo za njom virovatno nece ni bit neke potribe. Ali neka je, ovako slaba povratna veza ima svoje koristi. Ona je izvedena preko cilog ampa i jedino trafo nije njome obuhvacen. Iako ce netko mozda rec da mu se npv preko cilog ampa ne svidja, ovdi je taj nacin bil jedini. Schade npv sa babuske na anodu driverice nije mogla poc jer bi onda driverica morala davat puno veci signal ca bi ju tiralo u nelinearnosti. Isto tako, npv sa anode babuske na katode driverica ne bi bila bas najsretnija opcija jer bi u tom slucaju npv otpornik moral bit male vridnosti pa bi se dio izlazne snage trosil na njemu.
I tako je ostala jedina mogucnost da se npv povuce sa anoda babuski na sam ulaz. Njezino funkcioniranje ovdi zapravo omogucuje cinjenica da ce se amp pogonit iz niskoomskog (Ro = cca 200 oma) izlaza crossovera ali to su ionako normalni radni uviti. Kad je ulaz ampa nespojen, npv je zapravo vrlo jaka pa ce tako sama po sebi posluzit ka odlican test stabilnosti pojacala :lol: :lol:

Naravno, da li ce ta npv uopce tribat ostat pokazat ce slusne probe. A ako zvucnici budu trazili da bude i jos malo jaca od tih 6dB, rezerve u pojacanju ima.

Slidi trafo u iducim postovima....
Krepat ma ne molat
Avatar
sstrsat
 
Postovi: 1745
Pridružen/a: 04 svi 2011, 18:21
Lokacija: Rijeka

Re: PP+SE=BiAmp

PostPostao/la Kaligula » 11 lip 2012, 12:39

E, još da znam vrijednosti anodnih struja u shemi LF-a, moga bi se igrati sa proračunom ispravljača! :D
Ništa ne radi šta ne znaš kako radi!
Avatar
Kaligula
 
Postovi: 568
Pridružen/a: 04 stu 2011, 04:11
Lokacija: Šibenik

Re: PP+SE=BiAmp

PostPostao/la sstrsat » 11 lip 2012, 13:16

Kaligula je napisao/la:E, još da znam vrijednosti anodnih struja u shemi LF-a, moga bi se igrati sa proračunom ispravljača! :D


Ni problem, evo ih:
-struja svake babuske 200mA, znaci ukupno 400mA
-struja pentodnih sekcija 6F12P je po 15,5mA a struja one jedne triodne sekcije je 7mA tako da ulaz / driver ukupno pita 38mA

Potribni naponi su oznaceni na shemi a onaj od 218V za babuske je izracunat uzimanjem u obzir izracunatog pada napona na primaru trafa (18V). Filtracija mora bit dobra tako da bi ispravljaci svakako tribali imat manje od 5mV ripplea a pozeljno je da on bude i nizi (negdi oko 1mV je optimalna vridnost jer se pri njoj kod ovakvih SE pojacala sa izlaznim trafom tesko moze cut brum cak i na najositljivijem zvucniku i moze ju se dostic bez nekog znacajnog povecavanja troskova a ispod nje nije potribno ic)
Krepat ma ne molat
Avatar
sstrsat
 
Postovi: 1745
Pridružen/a: 04 svi 2011, 18:21
Lokacija: Rijeka

Re: PP+SE=BiAmp

PostPostao/la Kaligula » 11 lip 2012, 13:40

Pošto će biti monoblokovi, i ako idem na zajednički mrežni trafo za anodne napone HF-a i LF-a,
Onda bi iz stabilizacije +218V triba izvući +170V za babušku HF-a. To bi pri 200mA 10-ak Wata disipacije na otporu.
Nije li to puno za strpati u kučište?
Druga je varijanta skuplja. Poseban sekundarni namotaj sa svojom stabilizacijom.
Što se tiće sekundara za anodne napone driverica nije problem.
Sekundar za bijaciranje također može biti zajednički cca 10-ak mA?
Ništa ne radi šta ne znaš kako radi!
Avatar
Kaligula
 
Postovi: 568
Pridružen/a: 04 stu 2011, 04:11
Lokacija: Šibenik

Re: PP+SE=BiAmp

PostPostao/la davorin » 11 lip 2012, 13:59

Ne bi li vrijednost veznog kondenzatora između anode-pentode 6F12P i rešetke 6S33S, koji je 0,33uF, trebala biti veća?
Kondenzator od 0,33uF ima Rc~24kOhma (kod 20Hz), što sa odvodnim otpornikom rešetke od 56kOhma, čini pristojan djelitelj?
Vrijednosti od 0,68uF ili 1uF bi smanjile prigušenje na najnižim frekvencijama (2x ili 3x), a uz malu vrijednost odvodnog otpornika (56kOhma) izlazne elektronke i mali unutrašnji otpor ispravljača za negativni prednapon (eventualno smanjiti vrijednost trimera sa 20kOhma na 10kOhma i vrijednost otpornika od 47kOhma prema masi na 22kOhma i povećati vrijednost kondenzatora od 10uF na 22uF) i dalje imati malu vjerojatnost blokinga kod vrlo jakih signala.
davorin
 
Postovi: 1011
Pridružen/a: 14 stu 2011, 16:48
Lokacija: Zadar

Re: PP+SE=BiAmp

PostPostao/la harkonen » 11 lip 2012, 14:06

Onda bolje drugi HF amp malo "korigujte" da trošite viši napon na izlaznoj cijevi.
Ja bi ovdje zbog LF namjene možda samo ove blok kondove na babuškama digao za bar jednu vrijednost, na 0,47-1uF.
Baš me zanima kako će gdja Kaligula izaći na kraj sa 6 komada babuški ljeti kad se gdinu Kaliguli prohtje slušati biampialno?
Inače, što ne bi probali sa polovicama babuške? Ili kombinacija? Ljetno-zimski mod. Samo malo dići izlaznu impedanciju (ali zbog npv-a
čak i ne) i eto.
:ugeek:


p.s.
Edit - evo i davorin pominje sporni blok...
I'm too old for this s...
Avatar
harkonen
 
Postovi: 2195
Pridružen/a: 04 svi 2011, 14:27
Lokacija: Bjelovar

Re: PP+SE=BiAmp

PostPostao/la davorin » 11 lip 2012, 14:10

harkonen je napisao/la:...Baš me zanima kako će gdja Kaligula izaći na kraj sa 6 komada babuški ljeti kad se gdinu Kaliguli prohtje slušati biampialno?
Inače, što ne bi probali sa polovicama babuške? Ili kombinacija? Ljetno-zimski mod. Samo malo dići izlaznu impedanciju (ali zbog npv-a
čak i ne) i eto.
:ugeek:



Da, kao alternativu će imati mono blokove sa GK71 koji se puno, puno manje griju! (možda 1-2% ? ili možda ne?) :lol:
davorin
 
Postovi: 1011
Pridružen/a: 14 stu 2011, 16:48
Lokacija: Zadar

Re: PP+SE=BiAmp

PostPostao/la harkonen » 11 lip 2012, 14:17

Ups, stvarno. Kaligula, jel ti isto imaš audiofilsku pojatu od vatrostalnih materijala u kojoj ćeš ljeti uživati slušajući
muziku u kupaćim? :-)
No, neće, ništa nije ravno 6 komada babuški pod punim gasom. GK je kao bebina bočica naspram ovoga......
:ugeek:
I'm too old for this s...
Avatar
harkonen
 
Postovi: 2195
Pridružen/a: 04 svi 2011, 14:27
Lokacija: Bjelovar

Re: PP+SE=BiAmp

PostPostao/la sstrsat » 11 lip 2012, 14:21

Pa je, 10-ak vatani bas malo za strpat u kuciste. Pogotovo ca ce se jos nesto disipacije nabrat u filtraciji.

Najbolje bi naravno bilo da su posebni isparavljaci za LF i HF kanal (ako se ikako mogu strpat u neku zacrtanu financijsku konstrukciju) mada se bez nekog prevelikog povecanja disipacije moze izac i sa jednim i pol :lol: To "jedan i pol" bi znacilo da se u seriju vezu 2 ispravljaca, jedan za veci napon (toliki koliki triba za HF amp ali da moze davat struju koja je potribna i HF i LF ampu i drugi za manji napon koji bi dal razliku izmedju potribnih napona za HF i LF amp. Ova varijanta bi bila sa nesto manje grijanja nego da se visak napona izmedju LH i HF ampa obara otpornikom. Naravno, zajednicki ispravljac znaci i potribu za vise promisljanja oko petlji mase.
Stabilizacija nije potribna, dovoljna je dobra filtracija da ripple ostane u navedenim granicama.

Najjednostavnije i najjeftinije je svakako da se gre na varijantu sa obaranjem napona na otporniku tako da se uzme visokovatni otpornik (recimo takav vec upakiran u hladnjak) koji bi stajal izvan kucista. Je da bi u tom slucaju tribalo malo mozgat kako nu izolirat dovodne zice

Ako oces, mogu razmotrit i tu varijantu sa "jedan i pol" da vidimo kako bi to ispalo
Krepat ma ne molat
Avatar
sstrsat
 
Postovi: 1745
Pridružen/a: 04 svi 2011, 18:21
Lokacija: Rijeka

Re: PP+SE=BiAmp

PostPostao/la sstrsat » 11 lip 2012, 14:29

davorin je napisao/la:Ne bi li vrijednost veznog kondenzatora između anode-pentode 6F12P i rešetke 6S33S, koji je 0,33uF, trebala biti veća?
Kondenzator od 0,33uF ima Rc~24kOhma (kod 20Hz), što sa odvodnim otpornikom rešetke od 56kOhma, čini pristojan djelitelj?
Vrijednosti od 0,68uF ili 1uF bi smanjile prigušenje na najnižim frekvencijama (2x ili 3x), a uz malu vrijednost odvodnog otpornika (56kOhma) izlazne elektronke i mali unutrašnji otpor ispravljača za negativni prednapon (eventualno smanjiti vrijednost trimera sa 20kOhma na 10kOhma i vrijednost otpornika od 47kOhma prema masi na 22kOhma i povećati vrijednost kondenzatora od 10uF na 22uF) i dalje imati malu vjerojatnost blokinga kod vrlo jakih signala.



U pravu si Davorine. Vridnost tog veznog konda koju san oznacil na shemi san rutinski po c/p sistemu upisal bez da san zapravo razmisljal kolika bi tribala bit. Naravno da je npr 1uF tu puno pogodnije.

Ca se tice onih vridnosti odvodnog otpornika babuske i pota + otpornika u sklopu biasa, to su manje vise iste vridnosti koje koristin u svom OTL-u i koje su se pokazale sasvim pogodne za babusku tako da nisan imal potribe ic na neke druge vridnosti. Ako su tamo polozile probu vrimena...
Krepat ma ne molat
Avatar
sstrsat
 
Postovi: 1745
Pridružen/a: 04 svi 2011, 18:21
Lokacija: Rijeka

PrethodnaSljedeća

Natrag na Cijevna tehnika

Na mreži

Trenutno korisnika/ca: / i 3 gostiju.