PSE+SE=BiAmp

Re: PSE+SE=BiAmp

PostPostao/la grunf » 12 lip 2012, 20:59

možda će netko od forumaša imati recikliranih od 47 i 100mH iz starih kazetofona
"Bolje nešto od nečega nego ništa od ničega."
Avatar
grunf
 
Postovi: 844
Pridružen/a: 05 ruj 2011, 23:51
Lokacija: Šibenik

Re: PSE+SE=BiAmp

PostPostao/la sstrsat » 12 lip 2012, 21:11

grunf je napisao/la:
Kaligula je napisao/la:@grunfe,
nije uH nego mH.


OK,onda mH :lol: ,malo san se zania


Pa nisi puno, samo 1000 puta :lol: :lol:

Ma ima tih zavojnica u Farnellu na lopate. A kako svako toliko netko pravi narudzbu kod njih, lako ce se i tih par zavojnica ubacit u to
Krepat ma ne molat
Avatar
sstrsat
 
Postovi: 1745
Pridružen/a: 04 svi 2011, 18:21
Lokacija: Rijeka

Re: PSE+SE=BiAmp

PostPostao/la Dean » 12 lip 2012, 23:34

grunf je napisao/la:možda će netko od forumaša imati recikliranih od 47 i 100mH iz starih kazetofona

Žao mi je ; nemam reciklirane...

...imam nove ! ;) , 100mH , Izgledaju kao mali toroidići... Koliko trebaš?
Dean
 
Postovi: 1774
Pridružen/a: 05 svi 2011, 17:13

Re: PSE+SE=BiAmp

PostPostao/la sstrsat » 13 lip 2012, 07:59

Dean je napisao/la:
grunf je napisao/la:možda će netko od forumaša imati recikliranih od 47 i 100mH iz starih kazetofona

Žao mi je ; nemam reciklirane...

...imam nove ! ;) , 100mH , Izgledaju kao mali toroidići... Koliko trebaš?


Pitanje je da li se toroidna izvedba moze upotribit, kroz 100mH zavojnicu u LP filteru ce tec i DC struja. Doduse, svega 5,5mA ali i to je lako moguce previse za toroid. Ali zato mogu ic po dvi paralelne za dobit 50mH za HP filter di nima DC struje. U tom slucaju bi ih islo ukupno 4 za obadva kanala.

Deane, koliki je omski otpor tih zavojnica? A bilo bi jako dobro da im ako mozes tocno izmiris induktivitet tako da se HP filter moze cim optimalnije dimenzionirat prema njima
Krepat ma ne molat
Avatar
sstrsat
 
Postovi: 1745
Pridružen/a: 04 svi 2011, 18:21
Lokacija: Rijeka

Re: PSE+SE=BiAmp

PostPostao/la grunf » 13 lip 2012, 11:21

Dean je napisao/la:
grunf je napisao/la:možda će netko od forumaša imati recikliranih od 47 i 100mH iz starih kazetofona

Žao mi je ; nemam reciklirane...

...imam nove ! ;) , 100mH , Izgledaju kao mali toroidići... Koliko trebaš?


trebaju Kaliguli, ne meni
"Bolje nešto od nečega nego ništa od ničega."
Avatar
grunf
 
Postovi: 844
Pridružen/a: 05 ruj 2011, 23:51
Lokacija: Šibenik

Re: PSE+SE=BiAmp

PostPostao/la Dean » 13 lip 2012, 20:43

Imam ih nekih 15-tak komada. Omski ih mogu izmjeriti. Koristim ih u napajanju za IN13. Induktivitet nemrem izmjeriti, jer sam stajališta da je bolje neimati metar, nego kao neki kojima pokazuje krivo(khm, khm)
Dean
 
Postovi: 1774
Pridružen/a: 05 svi 2011, 17:13

Re: PSE+SE=BiAmp

PostPostao/la sstrsat » 14 lip 2012, 11:35

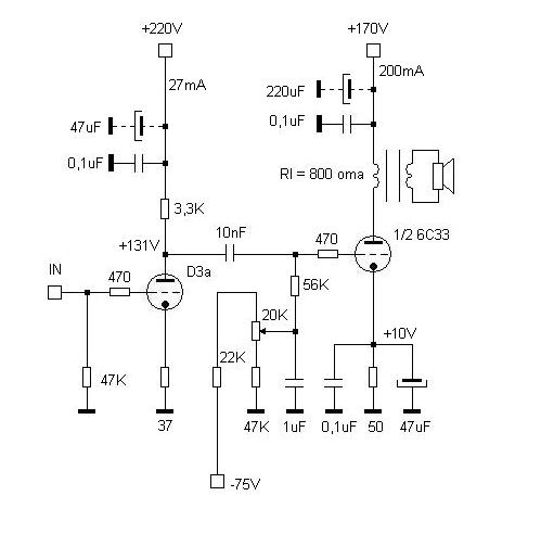
Da se ipak sa nabave pojedinih komponenti vratimo na ono ca je jos ostalo. Iako je shema HF ampa vec prikazana na 18-oj stranici evo je ponovo ovdi sa nekim malim prominama. Nista znacajno, vridnosti nekih komponenti su malo prominjene da bi i ovaj amp delal sa istim biasom ka i LF SE amp, anodni otpornik driverice je mrvicu smanjen i slicni minorni detalji.
Na shemi su docrtana i dva elka sa isprekidanim vodovima a oce li se oni stavljat zavisi od nacina dobivanja napajanja. Ako budu posebni ispravljaci onda oni nisu potribni a ako se napon bude dobival obaranjem otpornicima iz napona koje koristi LF SE amp onda ih triba stavit.
Kako je vec i prije receno sve o toj shemi onda se vise nima ca za dodat, i driverica i radni uviti i otpor opterecenja (800 oma) ostaju isti ka i na prvoj shemi

Biamp HF SE.JPG
Biamp HF SE.JPG (24.3 KiB) Pogledano 4985 put/a.


OK, ajmo na transformator. Kako ovi amp nece pric ni blizu najnizim oktavama audio podrucja onda je trafo mogal bit mali i sa malo zavoja. Ovdi se nisan zamaral ispitivanjem jezgre, potribni primarni induktivitet (100 do 200mH - nije ni kriticno ni vazno) ce se lako eksperimentalno podesit izborom debljine zracnog raspora. Jezgra je EI84 sa kvadratnim paketom (28 x 28mm) a limovi tribaju naravno bit cim tanji tako da sami po sebi omoguce izlazak na cim vise frekvencije. Analiza parazitnih parametara trafa pokazuje da bi se sa njima samima ostvaril propusni opseg koji je daleko visi od mogucnosti jezgre tako da ce sama jezgra diktirat do koje ce frekvencije trafo doc. Mislin da je sa kvalitetnim limovima sasvim realno ocekivat da ce to bit znatno preko 100kHz-a moguce i vise.

Biamp HF trafo.JPG
Biamp HF trafo.JPG (38.19 KiB) Pogledano 4985 put/a.


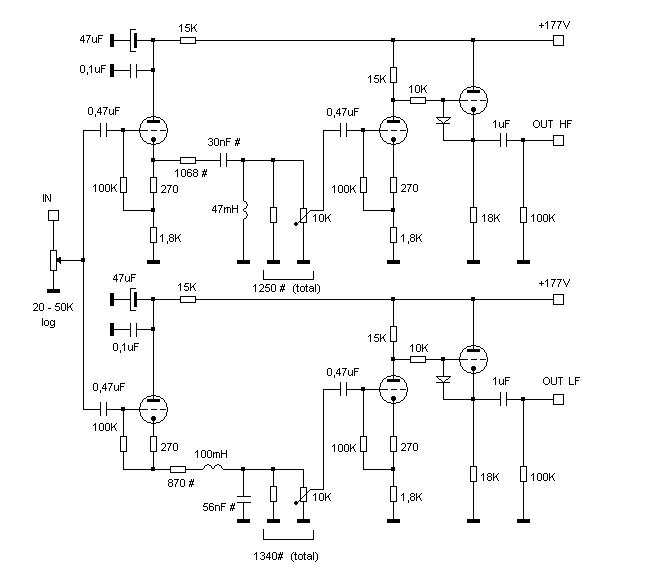
I ono bez cega Biamp koncept ne bi ni postojal, a to je skretnica. Ona naravno moze bit izvedena na bezbroj nacina a ovdi je prikazana jedna sa LC filterima. Oni su izabrani zbog vece strmine nego jednostruki RC filteri a ovdi je jako vazno spricit da ista od nizih frekvencija dospije u HF amp jer bi to izazivalo zasicenja u jezgri njegovog trafa i prakticno mu onemogucilo postizanje trazenih rezultata. Zato triba strmo rezat nezeljene signale. Ali naravno, pri tome se ne smi zaboravit na fazne odnose i triba nastojat da fazni okreti budu cim manji. Iako ce i visestruki RC filter postic strminu ka i LC filter, takav RC filter ce unit vise faznih pomaka od pravilno proracunatog jednostrukog LC filtera. Ovdi je odabran filter Butterworth tipa jer iako bi filter Chebishev tipa postigal jos vecu strminu, fazni pomaci kod njega bi bili veci.
Maksimalno pojacanje koje ova skretnica ostvaruje i na LF i na HF strani je nec manje od 3 puta (podesivo sa trimerima za LF / HF balansiranje) tako da je ona ujedno i preamp.
Dobro, da sad ne pisen previse, na shemi je sve prikazano a na eventualne upite o detaljima cu odgovorit

Kaligula crossover 2.JPG
Kaligula crossover 2.JPG (39.46 KiB) Pogledano 4985 put/a.


Kaligula, tu su sad manje vise kompletirane sve sheme za Biamp a ako triba, mozemo prodiskutirat bilo koji od detalja
Krepat ma ne molat
Avatar
sstrsat
 
Postovi: 1745
Pridružen/a: 04 svi 2011, 18:21
Lokacija: Rijeka

Re: PSE+SE=BiAmp

PostPostao/la Kaligula » 14 lip 2012, 14:48

SSTRSAT je napisao/la:Kaligula, tu su sad manje vise kompletirane sve sheme za Biamp a ako triba, mozemo prodiskutirat bilo koji od detalja

Vidim da ću imati sitnih pitanja, ali mi je jedna druga stvar na umu:
Gotovi su proračuni za izlazne transformatore BiAmpa i GK-71.
Ja sam opet ovaj tjedan na Braču, a slijedeći bi završija izračune mrežnih transformatora i prigušnica.
A onda bi volija da se nađemo kod G. Branka u Odeonu u Rijeci radi njegovih možebitnih nedoumica. A to ovisi i o tvom slobodnom vremenu i dobroj volji.
Također bi tija izaći u susret i @edisonu i dogovoriti "čoporativni" posjet jednom mom poslovnom saradniku u njegovoj slušaoni jer ima dobru opremu. Pa možda spojimo ugodno sa korisnim. :lol:
Ništa ne radi šta ne znaš kako radi!
Avatar
Kaligula
 
Postovi: 568
Pridružen/a: 04 stu 2011, 04:11
Lokacija: Šibenik

Re: PSE+SE=BiAmp

PostPostao/la sstrsat » 14 lip 2012, 15:12

Kaligula je napisao/la:A onda bi volija da se nađemo kod G. Branka u Odeonu u Rijeci radi njegovih možebitnih nedoumica. A to ovisi i o tvom slobodnom vremenu i dobroj volji.


Moze, nima problema. Jedino cemo morat dogovorit termine. Ja se vracan doma 26 / 06 a pocetkom sedmog miseca (negdi oko 4 ili 5 / 07) moran skocit na 2 dana u Milano. Osim toga cemo moja bolja polovica i ja skocit na par dana u Zadar ali jos ne znan kojeg datuma. kako vidis, nije mi raspored bas strasno pretrpan pa ce bit dosta prilike da to dogovorimo
Krepat ma ne molat
Avatar
sstrsat
 
Postovi: 1745
Pridružen/a: 04 svi 2011, 18:21
Lokacija: Rijeka

Re: PSE+SE=BiAmp

PostPostao/la Kaligula » 14 lip 2012, 15:18

sstrsat je napisao/la:
Kaligula je napisao/la:A onda bi volija da se nađemo kod G. Branka u Odeonu u Rijeci radi njegovih možebitnih nedoumica. A to ovisi i o tvom slobodnom vremenu i dobroj volji.


Moze, nima problema. Jedino cemo morat dogovorit termine. Ja se vracan doma 26 / 06 a pocetkom sedmog miseca (negdi oko 4 ili 5 / 07) moran skocit na 2 dana u Milano. Osim toga cemo moja bolja polovica i ja skocit na par dana u Zadar ali jos ne znan kojeg datuma. kako vidis, nije mi raspored bas strasno pretrpan pa ce bit dosta prilike da to dogovorimo

Ja sam 28.06. na Braću, a od 03.-08.07. u Rimu. Znaći može između 29.06. Petak do 02.07. Ponedjeljak?
Ništa ne radi šta ne znaš kako radi!
Avatar
Kaligula
 
Postovi: 568
Pridružen/a: 04 stu 2011, 04:11
Lokacija: Šibenik

PrethodnaSljedeća

Natrag na Cijevna tehnika

Na mreži

Trenutno korisnika/ca: / i 3 gostiju.

cron