Tube Line stage

Re: Tube Line stage

PostPostao/la harkonen » 27 lip 2011, 20:10

Idealna za ganjati Krellocida.No i dosta para.
Ne previše za lampu tih karakteristika,ali nakupi se.
Ako je nađem po dobroj cijeni ide unutra.

Baš sam gledao datasheet, za line stage mi je malčice preslaba.
Ali za izlaz iz MM bude taman. :-)
I'm too old for this s...
Avatar
harkonen
 
Postovi: 2195
Pridružen/a: 04 svi 2011, 14:27
Lokacija: Bjelovar

Re: Tube Line stage

PostPostao/la sstrsat » 27 lip 2011, 20:49

zmajz je napisao/la:Hoću, upravo smo razgovarali i trebaju mu dva polipropilena od 4 uF, pa ću ga ucijenit, tek toliko da se malo iznervira. Nemam planove sa 13E1, ali to ne znači da njega ne smijem nervirati.


Ma samo ga iznerviraj neka pati. Duzan mi je vec cilu bacvu one rakije iz specijalne produkcije :lol:
Krepat ma ne molat
Avatar
sstrsat
 
Postovi: 1745
Pridružen/a: 04 svi 2011, 18:21
Lokacija: Rijeka

Re: Tube Line stage

PostPostao/la sstrsat » 27 lip 2011, 20:51

harkonen je napisao/la:Baš sam gledao datasheet, za line stage mi je malčice preslaba.


Sitnica, rutinski problem. 5 ili 6 u paralelu i to je to :lol:
Krepat ma ne molat
Avatar
sstrsat
 
Postovi: 1745
Pridružen/a: 04 svi 2011, 18:21
Lokacija: Rijeka

Re: Tube Line stage

PostPostao/la bepone » 27 lip 2011, 21:46

zmajz je napisao/la:ma, kad si ju spomenuo, meni je negdje u glavi zazvonolo da sam vidio negdje nešto s njom. Nit ju imam, niti znam gdje bih ju nabavio, a i tako sad nisam u mogućnosti...
Pa sam samo naveo link gdje sam ju vidio. To je valjda jedino mjesto gdje sam vidio primjenu te lampe.
Možda se netko zainteresira...

13E1! jaje, koja vrhunsko izgledajuca (pomalo i nelinearna) RF lampadina, kad cemo je upogonit :P
bepone
 
Postovi: 706
Pridružen/a: 06 svi 2011, 08:51

Re: Tube Line stage

PostPostao/la bepone » 27 lip 2011, 21:47

sstrsat je napisao/la:
zmajz je napisao/la:Hoću, upravo smo razgovarali i trebaju mu dva polipropilena od 4 uF, pa ću ga ucijenit, tek toliko da se malo iznervira. Nemam planove sa 13E1, ali to ne znači da njega ne smijem nervirati.


Ma samo ga iznerviraj neka pati. Duzan mi je vec cilu bacvu one rakije iz specijalne produkcije :lol:

storie se samo 3l na leto, a ti si dobi litru, to ti je 33% godisne produkcije, a one 2/3 je netragom nestalo hi hi :lol:
bepone
 
Postovi: 706
Pridružen/a: 06 svi 2011, 08:51

Re: Tube Line stage

PostPostao/la sstrsat » 27 lip 2011, 21:52

bepone je napisao/la:storie se samo 3l na leto, a ti si dobi litru, to ti je 33% godisne produkcije, a one 2/3 je netragom nestalo hi hi :lol:


A di je mojih 33% od ovogodisnje prodkcije? :lol: :lol: Ocemo se bavit forenzikom? :lol:
Krepat ma ne molat
Avatar
sstrsat
 
Postovi: 1745
Pridružen/a: 04 svi 2011, 18:21
Lokacija: Rijeka

Re: Tube Line stage

PostPostao/la Khadgar2007 » 27 lip 2011, 21:53

Jeste, mnogo lijepa lampa, a cijene su još i lijepše. :lol:
"Nakon prve čaše vidite stvari onakvim, kakve bi vi htjeli da budu. Nakon druge vidite ih onakvim, kakve nisu. Na kraju ih vidite onakvim, kakve zaista jesu, što je najgora stvar na svijetu."
Avatar
Khadgar2007
 
Postovi: 2488
Pridružen/a: 05 svi 2011, 16:44
Lokacija: Sisak

Re: Tube Line stage

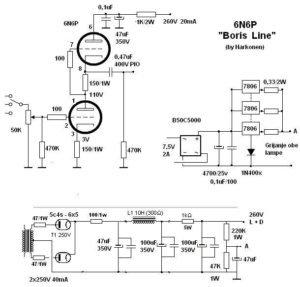
PostPostao/la harkonen » 06 srp 2011, 21:16

Ima neko neki mali ljetni cijevni line projetić? Ili se kisele krastavci?
Jedan me gdin zapitao neki dan da li bi on (koji je napravio već nekoliko manjih lampaških projekata)
mogao napraviti neki dobar cijevni line onako iz inata nekom skeptičnom frendu, ja više vjerujem nekom zavidnom frendu.
Predložio sam mu ovo za prihvatljivo male pare uz dobre sonične rezultate, po njemu se zove Boris Line, a kako su lampe
ruske, Boris mu kao ime i odgovara. Dobra frekventna, taman pojačanje i nizak izlazni se podrazumjevaju. Tko želi,
neka preračuna, upute u ovoj temi ima...

DC regulacija grijanja je sa paralelnim jeftinim 7806 regulatorima (oko dvije-tri kune ako se ne varam), struja je grijanja 1,5A za obje lampe, za dva regulatora je na granici disipacije, za tri na malom hladilu taman.
Ispravljanje klasika sa ispravljačicom, jednostavno prilagoditi bilo kojoj ispravljačici koja dade 50mA i koju si možete nabaviti, tko želi može ubaciti neki regulator, cjevni ili mosfet recimo, ali preporučam ovu verziju za "život" u zvuku.
Ovaj će mrežni trafo biti :
2 x 250V - 50mA , 7,5V - 3A , te grijač ispravljačice (5V, 6,3V ili neki drugi) - sve stane na 100VA jezgru
Prigušnica na jezgri EI60 x 20 za 75mA 10H air-gap 0,25mm
Sve su vrijednosti sa dosta rezerve da sve radi hladno i stabilno....

Izlazni kond povećati do 1uF ako se očekuje ulaz ampa od 10K npr, a sve iznad toga je ovaj na shemi. Slobodan izbor
vrste za vaš sopstveni zvuk. Paziti na radne napone elektrolita i snage otpora. I nema da omane.
Tko se odluči i treba što od lampi neka javi na pm.

Inače, ovakvi su projektići korisni kao DIY uvod u nešto kompleksnije, a vrlo su korisni i uporabljivi, čovjek se izbori sa
naponima i masama, dakle nije nešto gdje ćete stući neke velike pare i baciti, zauzvrat imate pravu punokrvnu triodu u zvučnom lancu i to ćete čuti. Dobar cijevni line uvijek dobro dođe.
I Edison je prije nekoliko postova dobro opisao svoja iskustva sa lampama u lineu, no vjerujem da ste to popratili.

boris-k-6n6p.JPG
I'm too old for this s...
Avatar
harkonen
 
Postovi: 2195
Pridružen/a: 04 svi 2011, 14:27
Lokacija: Bjelovar

Re: Tube Line stage

PostPostao/la sstrsat » 06 srp 2011, 22:01

Jednostavan projektic i prodelat ce iz prve. Ipak imam jednu zamjerku a virovatno pogadjas da se to odnosi na ona 3 paralelna stabilizatora. Kod 78XX stabilizatora i nije toliko rijetko da im izlazni naponi nisu bas jednaki a to podvlaci i nejednaku raspodilu struja. A osim toga takav direktni paralelni spoj vise stabilizatora nosi u sebi i ne tako male mogucnosti samooscilacija. Pogotovo kad nisu direktno na masi nego su izdignuti diodom.
OK, jeftini su ali stvarno nima smisla da uopce dojdes u potencijalnu situaciju da ti netko prigovori da si mu dal los projekt zbog banalnih 20-ak kuna ustede. Tr ne fali na trzistu regulatora za par ampera
Krepat ma ne molat
Avatar
sstrsat
 
Postovi: 1745
Pridružen/a: 04 svi 2011, 18:21
Lokacija: Rijeka

Re: Tube Line stage

PostPostao/la Khadgar2007 » 06 srp 2011, 22:05

Kakvi su oni jači stabilizatori tipa LM317 ali u to3 kučištu ča se tiče kvalitete i stabilnosti?
"Nakon prve čaše vidite stvari onakvim, kakve bi vi htjeli da budu. Nakon druge vidite ih onakvim, kakve nisu. Na kraju ih vidite onakvim, kakve zaista jesu, što je najgora stvar na svijetu."
Avatar
Khadgar2007
 
Postovi: 2488
Pridružen/a: 05 svi 2011, 16:44
Lokacija: Sisak

PrethodnaSljedeća

Natrag na Cijevna tehnika

Na mreži

Trenutno korisnika/ca: / i 3 gostiju.