PCL805 protufazni UL-stereo integrirac

PCL805 protufazni UL-stereo integrirac

PostPostao/la davorin » 03 sij 2013, 22:08

Nije u potpunosti gotovo (dugmad, prednja ploča na ispravljaču, oznake, završna mjerenja sa finim podešavanjima), ali glavnina je:
Privitak/ci
048d.jpg
048d.jpg (90.18 KiB) Pogledano 11806 put/a.
051d.jpg
051d.jpg (111.72 KiB) Pogledano 11806 put/a.
063d.jpg
063d.jpg (179.05 KiB) Pogledano 11806 put/a.
072d.jpg
072d.jpg (162.59 KiB) Pogledano 11806 put/a.
073d.jpg
073d.jpg (155.28 KiB) Pogledano 11806 put/a.
076d.jpg
076d.jpg (174.83 KiB) Pogledano 11806 put/a.
davorin
 
Postovi: 1011
Pridružen/a: 14 stu 2011, 16:48
Lokacija: Zadar

Re: PCL805 protufazni UL-stereo integrirac

PostPostao/la ilimzn » 03 sij 2013, 22:51

Ova kutija od PC ispravljaca je 'legla' sto se kaze ko budali pljuska :)
Eh, stalno odajes ljudima kvalitete lampi koje 'nisu za audio' sva sreca da imam jedan broj na lageru, sad ce cijene ic gore :P
ilimzn
Iron Man
 
Postovi: 979
Pridružen/a: 05 svi 2011, 13:39

Re: PCL805 protufazni UL-stereo integrirac

PostPostao/la LesFaul » 03 sij 2013, 23:12

ilimzn je napisao/la:Ova kutija od PC ispravljaca je 'legla' sto se kaze ko budali pljuska :)
Eh, stalno odajes ljudima kvalitete lampi koje 'nisu za audio' sva sreca da imam jedan broj na lageru, sad ce cijene ic gore :P


Ja jos uvijek cekam na shemu za OTL pojacalo za slusalice s ovom cijevi. Onu za koju nam ti nisi rekao..... :mrgreen:
Hebeš ampa ak' je bez lampa!
Avatar
LesFaul
 
Postovi: 567
Pridružen/a: 06 svi 2011, 09:41
Lokacija: Sydväst

Re: PCL805 protufazni UL-stereo integrirac

PostPostao/la davorin » 03 sij 2013, 23:25

PCL805 (I ECL805) radi jako dobro u audio pojačalu, bolje od ECL86 (ili PCL86), a u svakom slučaju traži nešto jednostavniji izlazni trafo (ima gotovo dvostruko manji unutrašnji otpor). U pentodnom protufaznom spoju (Raa=5kOhma) sam dobio preko 17W izlazne snage (Ua=250V; Ug2=170V), ali puno bolji je zvuk u UL-spoju sa postojećim trafom (Raa=6,6kOhma; maksimalna snaga preko 13W!). Probao sam uz iste napone i triodni spoj, ali osim manje snage (oko 8W) nisam čuo neko bitno zvukovno unaprijeđenje (padne naravno i osjetljivost).
Već se više od 30 godina spremam napraviti protufazno pojačalo sa PCL805 (i sa PCL85), ali do sada nije nikako dolazila "na red"! :D
davorin
 
Postovi: 1011
Pridružen/a: 14 stu 2011, 16:48
Lokacija: Zadar

Re: PCL805 protufazni UL-stereo integrirac

PostPostao/la ilimzn » 03 sij 2013, 23:27

davorin je napisao/la:PCL805 (I ECL805) radi jako dobro u audio pojačalu, bolje od ECL86 (ili PCL86)


SHHHHH tiho, vrag jedan :)
ilimzn
Iron Man
 
Postovi: 979
Pridružen/a: 05 svi 2011, 13:39

Re: PCL805 protufazni UL-stereo integrirac

PostPostao/la davorin » 03 sij 2013, 23:33

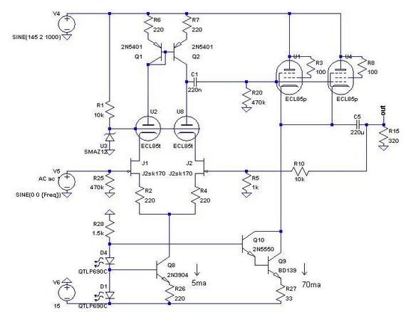
Imam 2 već gotove šeme pojačala za slušalice sa P(E)CL805(85), pa ih prilažem za zainteresirane.
Privitak/ci
Schaltung-a.jpg
Schaltung-a.jpg (44.01 KiB) Pogledano 11777 put/a.
30e4dae8_vbattach21418-a.jpg
30e4dae8_vbattach21418-a.jpg (29.24 KiB) Pogledano 11777 put/a.
davorin
 
Postovi: 1011
Pridružen/a: 14 stu 2011, 16:48
Lokacija: Zadar

Re: PCL805 protufazni UL-stereo integrirac

PostPostao/la tom_hifi » 03 sij 2013, 23:45

Lijepo davorine. Gušt mi je gledati kako se čovjek uvijek snađe s nekim "nestandardnim" rješenjima.
Avatar
tom_hifi
 
Postovi: 2087
Pridružen/a: 16 kol 2011, 17:33
Lokacija: Oroslavje

Re: PCL805 protufazni UL-stereo integrirac

PostPostao/la davorin » 04 sij 2013, 00:18

PCL805 (ECL805, ECL85, PCL85, 6GV8, 8GV8, 10GV8, 18GV8 i 6F5P) je vrlo linearna elektronka konstruirana da u stalnom radu pod punim opterećenjem (izlazni stupanj pojačala za vertikalni otklon zadnje generacije lampaških crno-bijelih i nekih kolor televizora) radi godinama bez pogreške, pa me čudi da nema veći broj konstruiranih pojačala s njom. Sa njezinom prethodnicom u televizorima PCL82 (ECL82 itd. koja je slična, ali slabija!) ima jako puno napravljenih pojačala, pa je tim čudnije da je PCL805(85) bila potpuno zapostavljena od strane audio samograditelja.
davorin
 
Postovi: 1011
Pridružen/a: 14 stu 2011, 16:48
Lokacija: Zadar

Re: PCL805 protufazni UL-stereo integrirac

PostPostao/la ilimzn » 04 sij 2013, 04:15

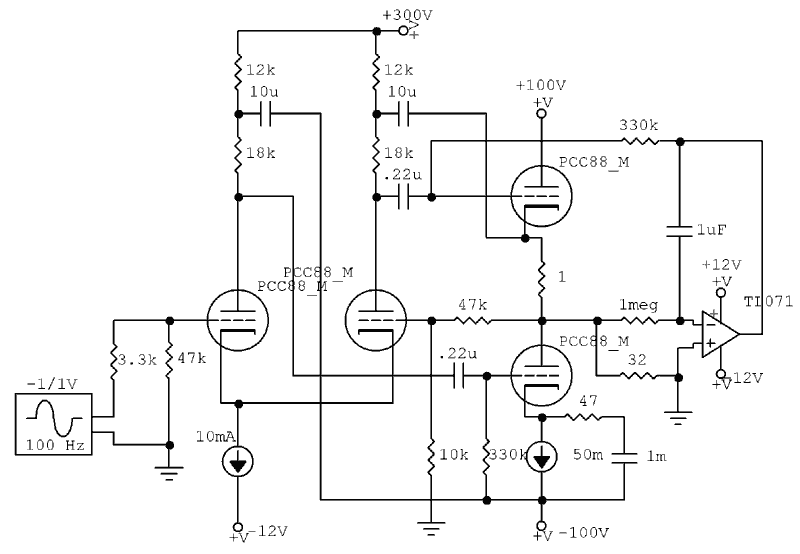
Evo jedno idejno rijesenje... na shemi pise PCC88 ali su vrijednosti na brzinu izracunate za PCL85/805 - s time da su izlazne triode zapravo pentode iz PCL85 spojene u triodu. Napajanje je +-100V, 300V se dobiva pomocu multiplikatora iz sekundara za +-100V.
Sklop je varljivo jednostavan i ima par trikova na koje treba obratiti paznju, npr. vrlo je osjetljiv na brum u negativnom napajanju. Otpor od 32 ohma je zapravo slusalica... sklop moze s relativno malim izoblicenjem tjerati do cca +-100mA u opterecenje.

PHOTL.gif
PHOTL.gif (13.73 KiB) Pogledano 11750 put/a.
ilimzn
Iron Man
 
Postovi: 979
Pridružen/a: 05 svi 2011, 13:39

Re: PCL805 protufazni UL-stereo integrirac

PostPostao/la bepone » 04 sij 2013, 11:50

to davorin svaka cast, ima nas jos, ima nas jos :mrgreen:
ustvari konstrukcije s P lampama su logican slijed divljeg galopirajuceg kapitalizma biti ce ih sve vise
bepone
 
Postovi: 706
Pridružen/a: 06 svi 2011, 08:51

Sljedeća

Natrag na Cijevna tehnika

Na mreži

Trenutno korisnika/ca: / i 3 gostiju.

cron