Sve u svemu, iskazal se zapravo jako veliki potencijal ali kako je u isto vrime bilo otvoreno jos nekoliko prioritetnijih projekata onda je ovo pomalo palo u zaborav. Medjutim, nedavno sam ga se prisitil i dosal na pomisao da ne bi bilo lose detaljizirat i finalizirat shemu pa time omogucit eventualno zainteresiranima da za relativno skromne solde sagrade dobro pojacalo.
SRPP izlazni stupanj zapravo nikad nije stekal “punopravnost” medju audio pojacalima nego je uvik ostal negdi na margini. Da li zbog objektivnih ili subjektivnih razloga ili zbog njihove kombinacije, moze se diskutirat ali mislin da mu je vridnost daleko veca nego ca bi se moglo zakljucit po njegovoj koristenosti. Jedan od razloga je virovatno i to ca puno njih zapravo ni ne zna kako SRPP zaista radi pa im je mozda malo odbojno ca teorija rada SRPP-a (ima je na netu dosta) koju su uglavnom tek ovlas proucili navodi da bi SRPP stupanj moral bit optimiziran i da on svoje najbolje rezultate daje samo na jednom, optimalnom, otporu opterecenja. Sve to naravno stoji ali ako iskljucivo tako gledamo onda dolazimo do toga da bi isto tako bilo koji drugi princip stupnja pojacala moral bit “optimiziran” za samo jedan otpor opterecenja. Vridi to i za SE i za PP i za parafeed i za bilo koji tip princip izlaznog stupnja ali je “kvaka 22” u tome da je potpuna optimizacija za audio izlazni stupanj u praksi zapravo nemoguca zbog vrlo velike varijacije otpora optrecenja (zvucnika).
Kad govorimo o “optimiziranom” izlaznom stupnju ajmo malo razmotrit kako stoji recimo stvar sa iznosom pojacanja npr 300B izlaznog stupnja opterecenog sa “optimalnih” (uobicajenih) 2,5K opterecenja na zvucniku od 8 oma i to usporedit sa npr SRPP stupnjem sa EL34 i sa opterecenjem od 2K uzimajuci u obzir varijaciju otpora zvucnika od 4 do 32 oma (sasvim uobicajena stvar za jako puno zvucnika). Malo brze matematike kaze da ce se sa tom varijacijom otpora zvucnika dobit kod 300B stupnja varijacija pojacanja od 3,6dB dok ce kod EL34 SRPP stupnja ta varijacija bit 1,5dB.
I ca sada, po ovome bi spalo da ce se EL34 SRPP stupanj bolje nosit sa promjenljivim opterecenjem nego 300B stupanj?
Naravno, neka nitko ne shvati doslovno ovu jako pojednostavljenu matematiku i neka iz nje ni u kojem slucaju ne izvlaci zakljucke da je EL34 SRPP stupanj “bolji” od 300B stupnja. Ovdi je aproksimirano da su parametri cijevi konstantni bez obzira na trenutnu vridnost signala ali to naravno vridi samo za male signale. Da se ide racunat sa cilom varijacijom parametara cijevi od nultog do maksimalnog izlaznog signala, slika bi bila prilicno drukcija. Ima tu naravno i jako puno ostalih stvari, ka ca je npr spektralna raspodila harmonika ova dva stupnja pa nadalje ali o tome zasad necu dalje jer bi se to zacas pretvorilo u omanju knjigu.
Ono ca medjutim triba uzet ka neku vrstu zakljucka je to da je potencijal SRPP izlaznog stupnja zapravo puno veci nego ca mu se pripisuje i da nima razloga da ga se vise ne koristi na tom mistu. Pogotovo ca je to u proslosti vec i radjeno, cak i dosta masovno. Ca su drugo Philipsovi 800-omski OTL-i sa pocetka 60-ih godina (itekako masovno koristeni u njihovim TV i radio prijemnicima iz tog doba) nego SRPP izlazni stupnjevi? I da stvar bude lipsa, svi oni su bili izvedeni sa pentodnim spojem EL86 i generalno u vrlo skromnim izvedbama a jos i dan danas ce mnogi koji su imali prilike cut ih rec da to jako lipo i dobro zvuci.
Triba znaci samo malo hrabrosti za krenut i uspjeh nece izostat.
Najlipsi dio price o SRPP izlaznom stupnju je njegov izlazni transformator. Ovdi se zbog nepostojanja DC predmagnetizacije i koristenja samo jednog primarnog namotaja moze realizirat daleko bolji transformator i sa manje zavoja nego kod bilo kojeg drugog tipa pojacala. Cak bolji nego kod parafeeda jer ovdi nima paralelne prigusnice koja namece potribu za vecim primarnim induktivitetom. Relativno niska primarna impendancija potribna za snage o kojima ovdi govorimo i inherentno vrlo niski izlazni otpor SRPP stupnja su dalnji bonusi koji itekako pridonose kvaliteti trafa. Sve to znaci da ce trafo za SRPP bit neuporedivo jeftiniji a ujedno i puno kvalitetniji nego za bilo koji drugi tip transformatorskog pojacala. Cak stovise, ovdi ce i malo solidniji obicni mrezni trafo jako lipo radit.
Zapravo bi za ovo bilo najbolje narucit motanje mreznog toroida za cca 100 VA a motacu uopce ne rec da se radi o izlaznom trafu tako da ne postavlja suvisna pitanja. Tribalo bi narucit da primar bude dimenzioniran za nekih 450 do 550 V i zatrazit od motaca da tako podesi korak namotaja i debljinu zice da i primar i sekundar pokrivaju cili prsten. Na taj nacin bi se dobil primarni induktivitet od nekih 15-ak H i minimalni moguci rasipni induktivitet pa bi se takav trafo sa lakocom doli spustil podosta ispod 20Hz a gori izdigal preko 100 kHz-a (a mozda i duplo vise) i to na punoj snagi.
A cak bi i najobicniji 220 V toroid na uobicajenim glasnocama slusanja za jako puno ljudi bil i vise nego dovoljan. Njegov tipicni primarni induktivitet od 2 do 4 H bi zahvaljujuci vrlo malom izlaznom otporu SRPP stupnja vec bil dovoljan da se na tim glasnocama uopce ne primiti ili tek jedva primiti da fali mrvica najdubljih tonova.
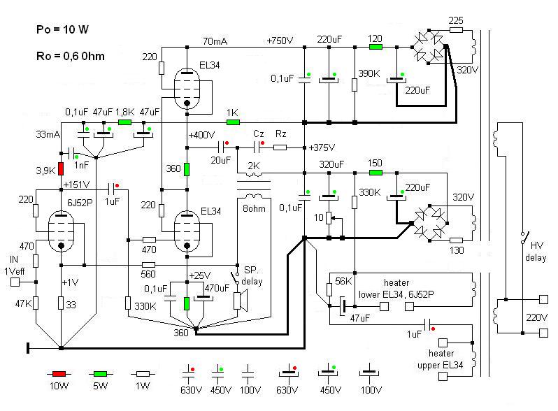
Ajmo na konkretnu shemu:
Kako se vidi, pojacalo je jednostavno. Zahvaljujuci relativno visokom faktoru pojacanja SRPP stupnja sa EL34 ovdi je dovoljan samo jedan stupanj ispred. Naravno, ne bilo kakav nego takav koji ce sam za sebe imat pojacanje od oko 40-ak puta tako da se tu namece upotriba trioda sa velikim faktorom pojacanja. Koristenje neceg malostrujnog ka ca je npr ECC83 bi tu bilo besmisleno i ona bi svojom slabom frekventnom karakteristikom jako obezvridila cili projekt. Tako da je logican izbor ovdi stavit rusku 6J52P (ili D3a) koja svojim visokim faktorom pojacanja u triodnom spoju pruza sve ca je potribno. Ona ovdi radi sa malom katodnom degeneracijom (33 oma) i postize pojacanje od oko 43 puta. Iza nje slidi SRPP izlazni stupanj sa dvi EL34 u triodnom spoju i on pri odabranim vridnostima napona i struje napajanja daje cistih 10-ak W izlazne snage. Zapravo on daje i nesto vise ali kad se odbiju svi gubici ostaje nam cistih 10W na zvucniku.
Opterecenje je 2K a sa sekundara je na katodu ulazne cijevi povucena vrlo slaba globalna npv od svega cca 6 dB. Ova mala npv dodatno “optimizira” izlazni SRPP stupanj i smanju izlazni otpor na duplo manju vridnost. Tako da se dobiva damping faktor od teoretskih 18 puta (koji u praksi zbog gubitaka u trafu pada na nekih 13-ak puta) a to je i vise nego dovoljno da se pojacalo jako dobro nosi sa ogromnom vecinom tipicnih visepojasnih kutija pa nismo ograniceni samo na full range single drivere. I to sa svega 6dB globalne npv tako da ona u ovom ampu siguro nece bit “ubica zvuka”. A zahvaljujuci tome ca je vrlo slaba onda su i opasnosti da ona dovede do nestabilnosti i eventualnih samooscilacija minimalne i zapravo samo teoretske. Iako bi se nestabilnosti (nategnuto) mogle pojavit tek jedino zbog kakve vrlo grube greske u paketiranju izlaznog trafa, cak i u tom slucaju ih je ovdi vrlo lako otklonit dodavanjem male zavojnice od cca 1mH u seriju sa npv otpornikom od 560 oma ili stavljanjem bloka od 47nF paralelno 33 oma u katodnoj degeneraciji. Ili, najbolje, motanjem novog, korektnog, izlaznog trafa
Kako je opasnost od svega toga neznatna onda ti dodatni elementi nisu ni prikazani na shemi.
Na shemi je ucrtana i Zobel mreza za maksimalno zagladjivanje frekventne karakteristike ali joj vridnosti nisu date. Jasno, te vridnosti ovise ponajvise o samom konkretnom izlaznom trafu i one se zapravo ponajvise eksperimentalno odredjuju tako da ih nima smisla napamet davat.
Frekventan karakteristika samog ampa (bez trafa) ce se protezat do skoro 500 kHz-a (na punoj snagi) tako da je u frekventnoj domeni ponasanje ampa odredjeno samo i iskljucivo trafom
Potribne vridnosti disipacija otpornika i radnih napona kondenzatora su oznacene na shemi. A na njoj su upisane i vridnosti DC napona i struja u pojedinim tockama.
Sama shema je crtana tako da je odma prikazano vodjenje vodova mase (deblje linije)
Da kazem koju i o ispravljacu. On se sastoji zapravo iz dva serijski vezana ispravljaca od kojih svaki daje po 375 V. Potrosnja gornje i dolnje grane nisu iste jer dolnja grana napaja i ulaznu cijev a kako one nisu iste onda bi i ripple na svakoj grani bil razlicit kad bi elementi u filtraciji bili jednaki. Zato je u dolnjoj grani umisto 220uF stavljeno 320uF (220 + 100). Ono ca bi nekoga moglo zbunjivat je pot od 10 oma ispod elka od 320uF ali taj pot je ovdi sa vaznom svrhom. Kako se islo na to da ispravljac ne bude ni glomazan ni skup onda je nakon greca i prvog elka u svakoj grani dodana samo po jedna RC filterska celija i iza njih se dobiva ripple od cca 110mV. Ovoliki iznos ripplea je dovoljno nizak da svi efekti “amplitudne modulacije” na granama napajanja budu potpuno neskodljivi za zvuk (potisnuti su preko 60dB u odnosu na maksimalnu snagu) ali bi se oni mogli cut ka slabi brum. Mogli bi ali nece, prvo zato ca ovdi dolnji kraj primara trafa nije vezan na masu nego na sredisnju tocku napajanja pa se dobiva neka vrsta mosta izmedju SRPP izlaza i ispravljaca koja vec sama po sebi jako smanjuje brum. A da bi se brum skroz potisnul, tome sluzi upravo taj pot od 10 oma ispod elka od 320uF. Njime se regulira ripple dolnje grane i na taj nacin se simetriranjem mosta (samo za ripple, bez uticaja na DC) postize da ce brum bit potpuno necujan u zvucniku. Netko ce mozda stavit primjedbu da ce na taj nacin doc do odredjenog faznog pomaka ripplea pa da se nece moc postic potpuno potiskivanje bruma. Ta primjedba teoretski stoji ali samo teoretski, u praksi ce ponistavane bruma bit toliko da ce on bit apsolutno necujan nez obzira ca ce se koji mikrovolt ripplea mozda vidit na ekranu skopa.
Alternativni nacin di ne bi dolazilo do faznih pomaka ripplea bi bil koristenje snagatorskog pota za variranje ripplea prominom potrosnje jedne ili druge grane ispravljaca ali taj nacin bi donil dosta disipirane snage a i sam takav pot bi moral bit vrlo kvalitetan pa time i skup. A ovako se malim jeftinim potom sasvim standardne kvalitete postize prakticno jednaki rezultat.
Na taj nacin se dobil jednostavan i jeftin ispravljac a da osobine ampa nisu narusene. OK, tim nacinom i spojem trafa na sredisnju tocku ispravljaca je onemoguceno koristenje elka izmedju SRPP stupnja i trafa pa se tu mora koristit neki kvalitetni blok ali kako takvih stvari ima na ebayu vise nego dovoljno (ruski PIO, teflon itd) onda to nije neki problem. A uostalom, nije ni lose “prisilit” graditelja da umisto elka mora uzet nesto kvalitetnije.
Visokonaponski namotaji sekundara tribaju davat 320Veff a prava vridnost zastitnih otpornika greca (na shemi 225 oma i 130 oma) se racuna tako da se na gotovom trafu izmjere otpori primara i sekundara pa se zatim zbroje otpor sekundara i preslikani otpor primara i taj zbroj se oduzme od vridnosti sa sheme.
225 / 130 oma = Rs + Rp x n (na kvadrat) + Rz
Grijanje cijevi je AC i to bi sa referiranjem na nekih +55V tribalo bit dovoljno da se nikakvih 50Hz iz kruga grijanja ne probije do zvucnika. Istoj svrhi sluzi i blok od 1 uF vezan sa grijanja gornje EL34 na masu i praksa je pokazala da je ta vridnost sasvim dovoljna. Gornja EL34 mora imat floating grijanje jer joj je katoda na +400V u odnosu na masu.
Jedino mozda ne bi bilo lose za svaki slucaj na trafu za grijanje predvidit i pomocni namotaj od 10-ak V za eventualno DC grijanje ulazne 6J52P. Ipak je ona Ruskinja
Kasnjenja visokog napona i zvucnika mogu bit izvedena kako ki zeli, sa timerima, manualno.... pa su na shemi prikazana samo ka prekidaci.
I na kraju napomena: Ova shema i svi detalji sa nje su svima na slobodnom raspolaganju za pojedinacnu vlastitu diy gradnju a komercijalno koristenje sheme ili njenih detalja je zabranjeno bez moje pismene dozvole.
