Šta je , hiljadu mu mikrofarada, taj DAH - 1 ???
A sad DIY Audio Hrvatska - 1 ?
Dakle, kako bismo promovirali cijevne audio uređaje u samogradnji , prije x vremena se rodila ideja
oko jednostavnog, ali zato nimalo sonično inferiornog cijevnog pojačala SE topologije.
Pojačalo je osmišljeno, ljudi su ga sagradili, dali svoju ocjenu istog i svoja iskustva u gradnji, te se prešlo na slijedeću
logičku stepenicu, olakšati ljudima nabavku svih potrebnih dijelova, znamo da su u ovom našem hobiju ponešto specifični dijelovi
koje se baš ne može nabaviti u svakom gradu i rođen je ovaj KIT.
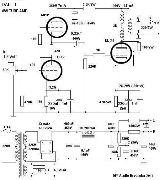
KIT sadrži sve potrebne dijelove za dvokanalni amp po dolje navedenoj provjerenoj shemi.
Vjerujem da mnogi samograditelji neće stati na tome nego iskoračiti i nastaviti dalje te da ćemo ih viđati kao izlagače
na budućim TF-ovima.
A oni koji neće, ipak će dugo, dugo uživati u cijevnom zvuku.....
Prednost ove konstrukcije jest prije svega jednostavnost i cijena izvedbe, dostupnost cijevi, linearne i široke prijenosne karakteristike,
solidna SE snaga za prvo cijevno pojačalo, mogućnost naknadnih izmjena u vidu prebacivanja u UL ili pentodni rad, mogućnost
izmjene drivera i topologije, dodavanje povratne veze, dodatno filtriranje napajanja itd, itd...
Izlazni ,prigušnica i mrežni trafoi su dimenzionirani tako da ih se može koristiti i za druge cijevi, npr, za 300B će vam trebati
samo mali trafo za grijanje istih. Ostalo je tu.
Dakle, samograditelj će trebati samo napraviti ili nabaviti kutiju te prema shemi spojiti elemente te provjeriti sve
(nekoliko puta) i uključiti isti.
Jasno, uvijek naglašavamo dužan oprez jer su naponi kojima ćete raditi smrtonosni.
Ako nešto zapne, zabrumi ili zaiskri, pomoć forumaša je već legendarna!
KIT sadrži :
- 1 par chinch konektora za šasiju
- 2 para speaker konektora za šasiju za prihvat žica do 4mm, banana,vilica
- prekidač za izbor 4 i 8 ohm
- Euro strujni konektor za šasiju i kućište za osigurač
- prekidač (sa led) za uključenje / isključenje napona
- kvalitetan potenciometar 50K log i pot. gumb
- sve pasivne elektroničke dijelove za oba kanala i ispravljač
optimalnog odnosa cijena/kvaliteta (nichicon, iskra, PIO...)
- univerzalnu epoksidnu pločicu 9x15cm za montažu ispravljača
- 4 x nosač za point-to-point montažu
- podnožja 2x noval, 2x oktal keramika
- 2x SE izlazni transformatori CBC 3K/4-8ohm - EI84
- 1x prigušnica CBC 3-4H EI60
- 1x mrežni transformator CBC EI
- 2x 6N1P
- 2x EL34-B Shuguang ( dobar odnos cijena / kvaliteta )
Cijena kompletnog kita - 1.580,00 Kn
Cijena bez izlaznih cijevi- 1.400,00 Kn
Prvi kitovi idu k naručiteljima slijedeći tjedan, narudžbe na privatne poruke molim.
Ukoliko se pokaže veći interes, u planu je i razvoj kvalitetne štampane pločice koja će na sebi imati
i ispravljač i oba kanala, cijena će biti uvećana za istu (oko 80-90kn).
Detaljne upute za izgradnju se pišu i bit će objavljene u ovoj temi, a buduće graditelje molim
da svoju gradnju poprate kojim fotkama i postovima...
Evo sheme:
