Odma' da se to ispravi bez obzira što će mnogima taj najobičniji trafo impedancije više izaći na uši !!
Full pojednostavljeno, izvedbe mogu biti bez pojačanja (katodno sljedilo) ili s njim (Srpp ili klasika AF plus katodno sljedilo na izlazu
sa DC-vezom ili bez nje,kao najčešća rješenja).
Da previše ne idemo u teoriju, jer se i o ovom može poprilično, zašto ljudi grade buffere?
Dašak triodne topline po povoljnoj (može li jeftinije?) cijeni plus benefiti koje dolaze kao bonus, a zapravo su oni
najbitniji jer se tiču rješenja bitno smanjene ovisnosti o izlaznoj interkonekciji kao i manjeg opterećenja izvora,
čime je široka frekventna karakteristika poprilično stabilna i ravna.
Danas se kad kažete DAC, praktično podrazumjeva da na izlazu ima lampu kao buffer.
I kako ovo ostvariti najpovoljnije?
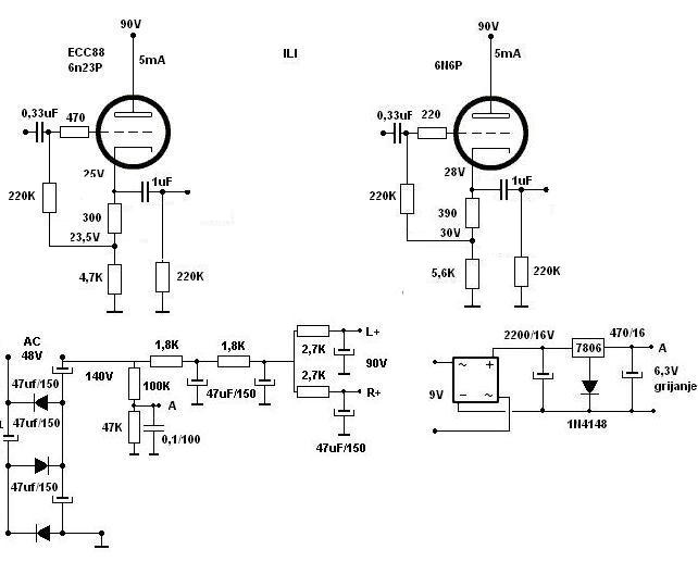
Uzeti mali print trafo 2x 24V/5W - za anodni napon, jedan mali 1x9V/5-6W print trafo za grijanje, uzeti jednu npr E(P)CC-88,6N23P,6n6p (za nju trafo za grijanje treba biti 9W) cijev, napraviti ispravljač-duplikator ili još bolje triplikator pa tri RC člana , staviti 7806 za grijanje,desetak otpornika,
4 vezna konda i to je to.
Idealno u samogradnji kao prvi cijevni projekt. Ako se pridržavamo minimuma opreza i minimuma savjeta oko ožičenja i kvalitete dijelova,
teško će omanuti. A zvukom ćete biti više nego zadovoljni. Možda najveći dobitak u odnosu na uložene pare.
Može li jednostavnije?
Edit: ispravak izlazne impedancije na ecc88 - (krivi zarez) u ovoj je radnoj točki je Rp 3300 / (mu+1) = 200 ohm
