Univerzalna pločica za pretpojačalo/buffer

Univerzalna pločica za pretpojačalo/buffer

PostPostao/la Edison » 24 svi 2012, 11:09

Primjecuje se veliki interes mladjih clanova za gradnju pretpojacala i buffera. Vec je na forumu objavljeno dosta shema i uputa, no problemi su kod napajanja takvih uredjaja i montaze samog sklopa. Pala mi je na pamet ideja da izradimo univerzalnu forumsku plocicu za pretpojacalo/buffer, i tako olaksamo clanovima eksperimentiranje s raznim postavkama, cijevima i slicno. Na nedavnom Triode festivalu u Bjelovaru s@ki i ja smo odrzali "okrugli stol" i dogovorili se da pokusamo sloziti jednu takvu univerzalnu plocicu. Moja ideja je da se napravi plocica za dvostruku triodu noval tipa (ECC serija) koja bi se s par otpornika, kondenzatora i par kratkospojnika dala konfigurirati na razne nacine. Mogle bi se napraviti plocice s jednom cijevi i sa dvije cijevi, no to tek trebamo razmotriti. Recimu u startu kako bi izgledala plocica za jednu cijev: cetvrtasta plocica manjih dimenzija sa 4 rupe za odstojne vijke/nosace za montazu. Napajanje i grijanje preko spojnica sa rasterom 5mm.

Da vidimo sto se moze napraviti s ovakvom jednom plocicom? Dva klasicna pojacala sa zajednickom katodom (ZK), dva katodna sljedila (CF), kombinaciju ZK-CF (za stereo bi trebale dvije plocice), pojacalo sa zajednickom katodom s paralelno spojenim cijevima, SRPP, a dalo bi se spojiti uz nesto premosnica jos nekoliko konfiguracija. Posebna pogodnost ove plocice bi bilo brzo i lako eksperimentiranje (zbog toga bi padovi trebali biti veliki da izdrze vise lemljenja/odlemljivanja).

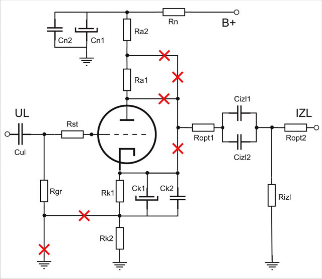
Dakle, evo sheme za jednu triodu, a za drugu bi bio isti slucaj. Grijanje bi rijesili posebnim zicama mimo plocice. Na taj nacin bi se moglo jednostavno rijesiti grijanje na 6,3 i 12,6V i pinovi 4,5 i 9. Moglo bi se i to rijesiti preko vodova plocice, ali mislim da za pocetak ne treba komplicirati, a onom koji bude projektirao plocicu bit ce lakse. Anodni i katodni otpornici su podijeljeni u dva otpornika. Ima to svoje razloge kod npr. buffera, ili kad zelimo smanjiti pojacanje stupnja sa zajednickom katodom. A u anodi se na taj nacin mogu staviti i dva jaca otpornika. Sva mjesta za otpornike moraju moci primiti otpornike od 1W, a za kondenzatore treba staviti vise padova za razne velicine. Na mjesta oznacena s X stavljaju se po potrebi kratkospojnici, kao i na mjesta gdje ne idu elementi, a potrebna je veza.

Evo, ja sam nesto nacrtao, pa molim da provjerite, korigirate, nadopunite... Mislim da bi ovakva plocica bila korisna svakome tko na brzinu treba sloziti pretpojacalo ili buffer, ili zeli eksperimentirati sa raznim postavkama.

Shema-2.jpg
Shema-2.jpg (62.84 KiB) Pogledano 5794 put/a.
Zadnja izmjena: Edison; 24 svi 2012, 12:36; ukupno mijenjano 1 put/a.
Čovječe pazi da ne ideš malen ispod zvijezda!
Avatar
Edison
 
Postovi: 1180
Pridružen/a: 04 svi 2011, 21:32
Lokacija: Rijeka

Re: Univerzalna pločica za pretpojačalo/buffer

PostPostao/la harkonen » 24 svi 2012, 11:18

Ck1 i Ck2 predvidi da budu uz Rk1.
:ugeek:
I'm too old for this s...
Avatar
harkonen
 
Postovi: 2195
Pridružen/a: 04 svi 2011, 14:27
Lokacija: Bjelovar

Re: Univerzalna pločica za pretpojačalo/buffer

PostPostao/la tom_hifi » 24 svi 2012, 11:26

Nema li Ropt trebao biti prije izlaznog veznog konda? :) Nešto reda 100 - 220R.
Avatar
tom_hifi
 
Postovi: 2087
Pridružen/a: 16 kol 2011, 17:33
Lokacija: Oroslavje

Re: Univerzalna pločica za pretpojačalo/buffer

PostPostao/la ilimzn » 24 svi 2012, 11:30

Hmmm... a ja taman nesto slicno kreuno raditi za triodu ali nisam stigao, doduse s malo vecim ambicijama, jer je dodano i napajanje... ali ideja je svakako dobra.
ilimzn
Iron Man
 
Postovi: 979
Pridružen/a: 05 svi 2011, 13:39

Re: Univerzalna pločica za pretpojačalo/buffer

PostPostao/la harkonen » 24 svi 2012, 12:13

tom_hifi je napisao/la:Nema li Ropt trebao biti prije izlaznog veznog konda? :) Nešto reda 100 - 220R.

Može se predvidjeti, korisno posebice u vodu od same katode prema izlaznom kondu (sljedilo),
a što se tiče napajanja, ha, možda zaista ne bi bilo loše odmah staviti greatz i CRCRC (jedan R se može spojiti na L),
s tim da navedi Rn ostaviš uz svaki kanal. Predvidiš i mjesto za blok odmah iza graetza. Jedna pločica i finito.
:ugeek:

p.s.
Predmnijevam li slijedeće pitanje: a da dodamo neki DAC ispred?
A jedno malo jačalo iza? :lol: :lol:
I'm too old for this s...
Avatar
harkonen
 
Postovi: 2195
Pridružen/a: 04 svi 2011, 14:27
Lokacija: Bjelovar

Re: Univerzalna pločica za pretpojačalo/buffer

PostPostao/la s@ki » 24 svi 2012, 12:23

uzeo mi riječ iz usta :D
al ja sam više imao u planu neki varijabilni izvor visoko-nisko-srednjeg strujonapona sa kontrolom svemira ;)

ajmo za ozbač, Edison je spominjao svoje univerzalke u onoj temi pa možda da se nešto stvarno i primjeni uz ovo ? ako sam dobro pratio Edisona na našem "duo-okrugolom" stolu i u temi sa ispravljačem, on i tako ima u planu koristiti ovu univerzalnu sa "onim" univerzalnim pa ne vidim razloga zašto se sve nebi prenjelo na jednu dvije tri pločice i kombiniraj do besvjesti ?
Budimo UNIVERZALNI
Avatar
s@ki
 
Postovi: 1465
Pridružen/a: 05 svi 2011, 14:39

Re: Univerzalna pločica za pretpojačalo/buffer

PostPostao/la harkonen » 24 svi 2012, 12:39

Kako kaže stara narodna o sto baba? Ne kažem da smo babe, ali projekt 100'% uspije uvijek kad u timu
za razvoj i izvedbu nema više od - jednog čoveka. Taj osmisli (ili još bolje odluči u hrpi naših savjeta)
što će i kako i provede to do djelo (nema veze što fula prvi put, ima šanse za popravak) , ti dobiješ gotovu
priču i samo izjetkaš. I Izbušiš. I odlakiraš.
I sve za 12 kuna.
Acta, non verba!
:ugeek:
I'm too old for this s...
Avatar
harkonen
 
Postovi: 2195
Pridružen/a: 04 svi 2011, 14:27
Lokacija: Bjelovar

Re: Univerzalna pločica za pretpojačalo/buffer

PostPostao/la Edison » 24 svi 2012, 12:42

ilimzn je napisao/la:Hmmm... a ja taman nesto slicno kreuno raditi za triodu ali nisam stigao, doduse s malo vecim ambicijama, jer je dodano i napajanje... ali ideja je svakako dobra.


Ilimzn, samo ti to napravi, to nikako ne moze biti lose...
Čovječe pazi da ne ideš malen ispod zvijezda!
Avatar
Edison
 
Postovi: 1180
Pridružen/a: 04 svi 2011, 21:32
Lokacija: Rijeka

Re: Univerzalna pločica za pretpojačalo/buffer

PostPostao/la Edison » 24 svi 2012, 12:52

Evo, editirao sam shemu u prvom postu sa svim dodacima.

Ja bih ispravljac radio nakon ove plocice, na zasebnoj plocici. Veca je fleksibilnost na taj nacin. Jos se moze dodati i plocica za izlaznu cijev na oktal podnozju sa npr. 6L6, EL34 ili KT88 i imamo cijelo pojacalo. No dajmo korak po korak...
Da ne bi bilo da izmisljamo toplu vodu, mislim da je nesto slicno prije par godina radila tvrtka iz Splita, mislim da se zavala Atardo, ali nisam siguran. Ovdje bi mi isli na cisto DIY varijantu i postigli fleksibilnost koja nama najvise odgovara.
Čovječe pazi da ne ideš malen ispod zvijezda!
Avatar
Edison
 
Postovi: 1180
Pridružen/a: 04 svi 2011, 21:32
Lokacija: Rijeka

Re: Univerzalna pločica za pretpojačalo/buffer

PostPostao/la harkonen » 24 svi 2012, 13:01

Optimalna fleskibilnost za ovo šarenilo projekata koje na našem forumu cvjeta s tisuću cvijetova je - stari dobri p2p!
Ma, nema ga majci do šarafa i letvice. Jel' tako s@ki?
No, za početnike i one koji vole da im otpornici idu pod točnim kutem, pločica je idealna, podržavam ideju naravno.
Da ne ispadne da samo nešto njurgam. Njurg...njurg....
:ugeek:
I'm too old for this s...
Avatar
harkonen
 
Postovi: 2195
Pridružen/a: 04 svi 2011, 14:27
Lokacija: Bjelovar

Sljedeća

Natrag na Cijevna tehnika

Na mreži

Trenutno korisnika/ca: / i 2 gostiju.