Kaligula je napisao/la:Nakon razmišljanja ostalih sudionika na ovom projektu i nakon prespavane noći, evo još jedan moj prijedlog:
Electronic crossover može biti zasebna jedinica između line stage i output stage.
Output stage neka ne budu kombinacija PP + SE, nego klasični PP i klasićni SE, samo sa adekvatnim OT-ima.
U prvoj varijanti napraviti modul Crossover, modul PP i modul SE, i sve to spojiti u BiAmp
Nadogradnja može sadržavati izradu još jednog PP-a, modifikaciju Crossovera, i sve to spojiti u TriAmp.
U krajnjem slućaju, svaki od output modula jednostavno i bez nekih financijskih troškova se može rekonstruirati u klasični output modul.
Dapaće, umisto SE modula mogu privremeno koristiti DAH-a.
Kako se stvari pomalo bistre, dolazi pomalo vrime i za prve sheme, SE i PP od 17W, sve sa polovicama babuski. OK, prvo ce ic osnovna varijanta sa jednom 17-vatnom PP jedinicom i jednom SE jedinicom. Oce li se kasnije dodat jos jedna jednaka PP jedinica ili ce se mozda babuske prebacit u rezim da delaju obadva grijaca i time povisit izlazna snaga vec ce se vidit
Ali da najprije recen ca stoji u pozadini izbora PP-a koji ce delat u klasi A
Iako je klasa AB jako siroko prihvacena ka kompromis izmedju najbolje klase (A) i snagatorske klase (B) ona ima poprilicno slabijih strana o kojima se, da li svjesno ili nesvjesno, manje govori. Klasa AB ima neke dobre strane uzete iz klase A i pritom postize snage ne puno manje od klase B. Potpomaze joj malo i "statistika" prosjecnog nivoa slusanja di signal zaprravo vrlo malo zalazi u klasu B. Iako je izbor radne tocke u klasi AB daleko od optimuma iz klase A, sam princip PP topologije da kancelira parne harmonike daje relativno niski iznos izoblicenja koji se u tipicnom PP ampu jos dodatno smanjuje povratnom vezom. Negativna strana PP topologije je to ca ona zbraja neparne harmonike ali to je inherentno svojstvo te topologije i vazi bez obzira na klasu rada.
Jedna od losijih strana su tzv "crossover" izoblicenja. Mnogima je intuitivno to dosta shvatljivo jer bez obzira na (ponekad i dosta znatnu) struju mirovanja u klasi AB postoji tocka kad se jedna cijev zatvara i kroz nju vise ne tece nikakva struja tako da u toj tocki amp prelazi u klasu B. Netko ce rec "vrlo vazno, taj prijelaz je ionako postepen"..... i bit ce u krivu. Ovdi se zapravo desava skokovit prijelaz i u toj tocki se minja nagib radnog pravca (promina anodnog opterecenja). Opet intuitivno, puno njih ce rec "kako je moguce da se anodno opterecenje minja kad je izlazni trafo isti" a poanta je bas u tome da do promine opterecenja i dolazi upravo zbog toga zato ca je trafo isti.
Ovaj primjer ce to dobro oslikat: Recimo da planiramo AB amp za otpor zvucnika od 8 oma i da ce dok je u klasi A svaka anoda pitat opterecenje od 1600 oma. Kako u PP ampu mozemo komotno gledat ka da su cijevi vezane u seriju onda su i njihove sekcije primara vezane u seriju pa je logicno da cemo prijenosni omjer trafa ucinit takvim da izmedju obadvi anode bude duplo veca opteretna impendancija nego za jednu cjev u klasi A. Ovdi bi to bilo da je Ra-a jednak 3200 oma pa cemo nacinit trafo tako da prijenosni omjer cilog primara i sekundara bude 20:1 ili bolje receno (10 + 10):1. Ta matematika ce vazit dok u signali relativno mali i dok se amp drzi u klasi A. Ali kad ga jaci signal uvede u klasu B i jedna cijev se ugasi, istovremeno ce i njezina primarna sekcija postat nespokena. Recimo ka da je niti nima u trafu. Tada ce prijenosni omjer trafa automatski past na 10:1 i ona cijev koja vodi ce umisto kalkukiranih 1600 oma vidit samo 800 oma, znaci duplo teze opterecenje.
Ima tu dalje podosta cakica, oce li se birat optimalno opterecenje za ovu ili za onu klasu, koja cijev ce se koristit, kolika ce se izabrat struja mirovanja itd.
Iako ovaj skok opterecenja na prvi pogled izgleda strasno, u praksi to ipak ni tako strasno. Ovdi triba imat u vidu da dok je PP amp u klasi A on redoviro dela sa manjim strujama di je strmina cijevi manja a unutrasnji otpor veci tako da je povoljno da tu cijevi vide visu impendanciju opterecenja. Tako da je proracun prijenosnog odnosa trafa pogodnije vrsit za klasu B a u klasi A ce bit duplo veci.
Skok se ipak ne moze izbic ali kako ta PP pojacala u AB klasi redovito delaju sa povratnom vezom (cesto i u prilicnom iznosu) onda su za veliki broj ljudi ti nedostaci ipak prihvatljivi.
Ima ipak kod klase AB nec ca je daleko manje prihvatljivo a to je interakcija izmedju ampa i izvora napajanja. Mnogi upravo ono ca se tu desava zbog toga pripisuju "sinergiji", "razlikama" u lampama ovog i onog branda i ki zna cemu sve ne.
A desava se ovo. Kako nijedan izvor napajanja nima beskonacno mali unutrasnji otpor nego uvik neku konacnu vridnost, protok struje potrosaca izaziva unutrasnji pad napona u samom izvoru. Problem je ca kod pojacala u klasi AB ili B potrosnja nije stalna nego varijabilna i direktno ovisna o trenutnoj vridnosti signala a to znaci da ce i napon iz ispravljaca prakticno bit moduliran signalom u vecoj ili manjoj mjeri. Npv ce tu pomoc koliko moze pomoc ali kad dojdemo do vecih signala izdasnost izvora postaje presudna za odrzanje linearnosti.
A to se cuje i upravo toj fizikalnoj cinjenici se moze pripisat jako veliki udio u razlikama koje postoje u zvuku PP pojacala. Kad se na fizicki neumitnu cinjenicu doda i ona subjektivna da proizvodjaci oce ustedit di god mogu onda nije ni cudo da puno ampova ne zvuci kako bi tribali.
Stavljanje vecih elka pomaze ali za pravo potiskivanje tog nezeljenog efekta bi elki morali bit zaista ogromni a to bi itekako diglo cijenu ampa. Ili bi tribalo delat sa odlicno izvedenim stabiliziranim ispravljacem koji isto ni bas jeftina stvar jer bi moral progurat svu potribnu snagu za koju je amp deklairan.
Nasuprot tome, u PP ampu koji dela u klasi A je potrosnja gotovo konstantna, pogotovo kod tako izrazito linearnih cijevi ka ca je polovica babuske. Zavisno od poluperiode signala jedna cijev vuce vise a druga manje tako da je zbroj struja gotovo konstantan. To je ustvari najoptimalniji rezim za izvor napajanja i amp klase A se prakticno uvik napaja konstantnim naponom za razliku od ampa u klasi AB kome napon napajanja varira sa signalom. A koliko vas je vidilo npr tvornicki PP amp u klasi AB koji je opremnljen stabilizatorom napona? Ja se bas i ne sican da san ijednog takvog vidil.
Mislin da su iz ovog najkrace moguceg prikaza puno jasniji razlozi zac Kaliguli sugeriram da mu i PP amp bude u klasi A. Bez obzira ca ce snaga bit manja nego ca bi se dobilo u klasi AB.
I da , da odma odgovorin na logicno pitanje koje bi siguro bilo postavljeno i koje bi otprilike ovako glasilo "Zac ic na PP kas je vec ric o klasi A, zac ne upotribit SE sa npr dvi paralelno spojene polovice babuski i postic istu snagu?"
Odgovor lezi u tome da bi trafo za SE takve snage bil daleko tvrdji orah. A to je jos jace potencirano cinjenicom da ce se ovdi ic na trafo optimiziran po tome da ima cim veci primarni induktivitet pa bi adekvatni trafo za SE (zbog predmagnetizacije) bil daleko tezi i skuplji u izvedbi nego ovi koji ce tribat za PP spoj. A opet se ne bi spustal toliko duboko ka ca ce se spustit ovi trafo za PP spoj. Da se ne zaboravi, odrzanje amplitude do odredjene frekvencije nije jedino ca je u igri, ima tu i faznih kuteva
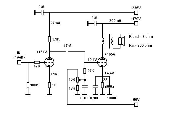
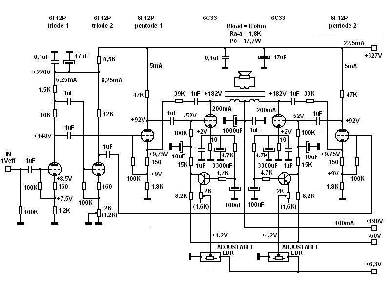
Sheme ovog PP-a u klasi A i SE ampa su ovdi a u iducim postovima cu iznit detaljna objasnjenja oko njih. Cisto da ovi post bas ne bude kilometarski.

Ima na shemama nekih neobicnosti, pogotovo na PP shemi. Od izbora driverica, nacina izvodjenja inverzije faze, vrste povratne veze, DC serva itd. Moguce je da se potkrala koja pogreesno navedena vridnost neke komponenta ali kako cu u narednim danima sve jos jednom provjerit onda ce se lako ispravit ako ca bude tribalo ispravljat.
SE

- Kaligula SE.JPG (23.02 KiB) Pogledano 3526 put/a.
PP

- Kaligula PP servo.JPG (72.89 KiB) Pogledano 3526 put/a.