Evo obecane nadopune - transpozicija totem-pole izlaza u common drain, tj. slijedilo. Pazljivi pogled na prethodnu shemu ce pokazati da se radi naizgled o detaljima, otpori na kojima se razvija pogonski napon za VFET su vezani izmedju G i D, umjesto G i S - kao sto i prilici sklopu kod kojeg je D zajednicka elektroda za ulaz i izlaz. Ono sto se ne vidi je izmjena strana diferencijalnog drivera - ne zaboravimo, common source okrece fazu a slijedilo NE.

- common_what4.gif (25.01 KiB) Pogledano 9485 put/a.
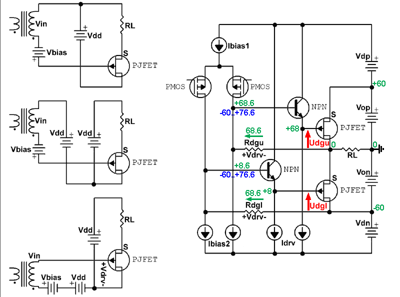
Promotrimo sheme s lijeve strane, odozgora prema dolje.
Mozda malo cudno nacrtano, namjerno jer se radi o P kanalnom VFET-u onako kako je nacrtan u izlazu sklopa na desnoj strani.
Na shemi na vrhu je klasicno slijedilo. Ulazni je signal nacrtan izmedju gornjeg kraja opterecenja i G, sa izvorom bias napona u seriju. Izmedju D i jednog kraja ulaznog signala je i napajanje Vdd, no za dinamicki slucaj, Vdd predstavlja kratki spoj, tj. njegov je unutrasnji otpor nula, pa je tako signal zapravo spojen izmedju G i D.
U srednjoj shemi je napravljen jedan korak kojim se pokusava ulazni krug maksimalno odvojiti od izlaznog, tako da ne ostanu nikakvi zajednicki elementi osim G-D VFET-a. To podrazumijeva dodavanje naponskog izvora jednakog Vdd u seriju s ulaznim signalom kako bi u statici uvjeti ostali isti kao na gornjoj shemi.
Na donjoj shemi su ulazni elementi malo prerasporedjeni da bi bilo jasnije od cega se u stvari sastoji ulazni napon VFET-a kada se shema zaista transponira tako da je ulazni napon izmedju G i D, kako zahtijeva po definiciji spoj zajednickog drain-a, tj. slijeilo - za taj je spoj ulaz zaista izmedju D i G iako to nije ocigledno na prvi pogled, kako pokazuju te tri sheme. Ulazni napon Vdrv je dakle AC komponenta (Vin) + Vbias + Vdd.
Na desnoj shemi se taj princip vidi implementiran preko strujno-naponske konverzije struje iz diferencijalnog pogonskog stupnja. Izlazni dio je zapravo ekvivalentan lijevoj donjoj shemi, s time da su dva takva bloka postavljena jedan na drugi kako bi cinili totem-pole izlaz, s time da su u gornjem bloku mjesta Vdd i RL zamjenjeni, kako bi se RL gornjeg i donjeg bloka mogli stopiti u jedan RL.
S obzirom da je izlaz iz prethodnog stupnja strujni, struja ne ovisi o naponu drainova MOSFET-a, to se koristi da se otpori Rdgu i Rdgl vezu za drain relevantnog VFETa kako bi time ulazni napon bio referenciran na drain, kako i treba biti kod slijedila.
Na tim otporima treba osigurati pad napona koji iznosom mora biti Vin + Vbias + Vdd, pri cemu je Vdd zapravo Vop i Von respektivno. To je zapravo relativno lako postici odredjivanjem potrebne struje kroz Rdgl i Rdgu u mirovanju, tako da pad napona na njima napon Vbias + Vdd. Diferencijalna promjena tih struja daje komponentu Vin, koja je suprotna u fazi i nula u mirovanju. To sam po sebi osigurava diferencijalni pogonski stupanj.
Mali detalj je umetanje slijedila, sto povlaci blagu korekciju Vbias dodatkom prednapona Vbe za slijedilo, koji iznosi cca 0.6V.
Rad donjeg VFET-a je prilicno ocigledan, ulazni napon mu je izmedju D i G, pri cemu je D na fiksnom naponu Von (racunamo da je spoj Vop, Von i RL na potencijalu mase, dakle 0V). Svaka promjena struje kroz Rdgl se direktno prenosi na Vdg donjeg VFET-a, koji je source-om spojen na izlaz, cime se prilicno ocigledno radi o slijedilu.
Rad gornjeg VFET-a je nesto teze 'poloviti' ali se zapravo radi o apsolutno istom sistemu (minorna je razlika da struja kroz Rdgu zavrsava u RL, za razliku od struje Rdgl za donju polovicu sklopa, koja se zatvara u preko izvora napajanja i ne prolazi kroz trosilo). Na prvi pogled nije bas jasno kako gornji VFET moze raditi kao slijedilo, no ako zamislimo umjesto njega shemu lijevo dolje, s zamjenjenim mjestima Vdd i RL, situacija je nesto jasnija. Trik je u tome da je Rdgu vezan za D tog VFET-a, tocka koja je istovremeno i izlaz pojacala. Buduci da je izlaz iz pogonskog MOSFET stupnja strujni, pad napona na Rdgu ne ovisi o naponu na izlazu, tj. naponu na D gornjeg VFETa.
Najednostavnije rad sklopa mozemo gledati po 100% povratne veze s Vds (izlaz) na Vgs (ulaz). Zamislimo da nesto 'izvana' pokusa pomaknuti izlaz za recimo 1V u plus. Buduci da pad napona na Rdgu i Rdgl ne ovisi o naponima na D VFET-a, pa je time napon Vdg VFET-a konstanta bez obzira sto pokusavali s izlazom, pomak izlaznog napona za +1V znaci da Vds gornjeg VFET-a postaje za 1V manji, donjeg za 1V veci. Buduci da Vdg+Vgs=Vds, a Vdg je konstantan jer nista nismo promijenili u ulazu, slijedi da se pomakom izlaza za +1V, toliko mijenjaju i naponi Vgs. Vgs gornjeg VFETa se smanji za 1V, a donjeg poveca za 1V. Dapace, bilo kakva promjena na izlazu postaje jednaka i suprotna promjena na Vgs gornjeg i donjeg VFET-a - sto je upravo svojstvo slijedila, 100% povratne veze. Takva promjena Vgs cini da se sklop 'opire' promjeni izlaznog napona, mijenjajuci struje kroz VFET-ove s faktorom njihove strmine, sto je takodjer jedna od definicija realnog slijedila.
Alternativno, mozemo promatrati sklop sa ulazne strane, sto je nesto kompliciranija analiza ali pokazuje na kraju isto, da je uspostavljeno 100% povratne veze Vds prema Vgs, sto je upravo odlika slijedila.