Eh.
Ajd, mala skola pravljenja PCB-a.

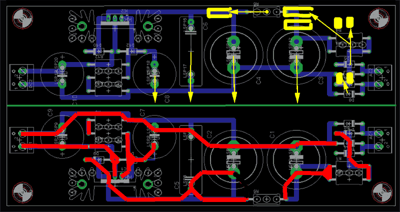
- DAC_PSU.gif (38.51 KiB) Pogledano 8875 put/a.
Za pocetak donja polovica.
1) Naucite se koristiti vodove pod 45 stupnjeva. Skracuje duljine voda i omogucava puno manje kuteve savijanja vodova sto rezultira puno manjom sansom ostataka u istim ostrim kutevima te manjim zadrzavanjem smeca kod samog postupka u raznim koracima. A i ljepse izgleda, manje pocetnicki

2) Kada bi puki korektni elektricni spoj bio dovoljan, svatko bi mogao raditi PCB-ove. Potrebno je identificirati tocke nize impedancije i struje rasporedom vodova prisiliti da idu tamo. Dakle, NEMA vodjenja u paraleli napajanja i mase, pa onda cemo izvuc odvojak za prvi elektrolit, pa za drugi, pa za blok, pa za otpor itd. Badava svi low ESR kondenzatori i folijski bypass kad raspored vodova na ploci pokvari sve sto bi se time tim karakteristikama i spojevima htjelo postici - veci otpor ima vod do njih efektivno u seriju. A ni estetika nije zanemariva - ne ljamo elektrolite da stoje na 10-15mm dugim vodovima, zasto ih onda raditi na stampi? Ispravno izvedeno ne kosta nista vise od neispravnog - ovdje mozda razlika nije toliko bitna, ali nek vam predje u naviku pa ce vas ulovit kad se najmanje nadate. Primjer - vod s drugog otpora u ulaznom RCRC filteru ide na kondenzator s najmanjom impedancijom za vise frekvencije PRVO.
3) Treba pametno prosuditi kada je a kada nije potrebno predimenzionirati komponente. Za boga miloga ovo je ispravljac koji k tome ima i post-filtriranje i regulaciju. Kakvi vrazji 1 ili 2W otpori u mrezama s kojima se odredjune napon, gdje je svaka struja nuzno zlo? Zasto, zar zato da bude skuplje i teze je naci vrednosti koje nam trebaju, s obzirom da je za vece snage otpora redovito izbor reduciran??? Na kraju, diode, koje bi mozda bilo pametnije postaviti sire da se mogu staviti neke brze egzote ili TO220 kuciste okomito, nisu predimenzionirane, a otpori koji su najmanje bitni jesu. Za referencu: sirina standardnog otpora karbon film 1/4W ili metal film 600mW stane u 100 mil-a razmak (1/10 cola), dok 1N4004 NE STANE. Kodnovi oko LM317 su nerazumno preveliki, tako da je nesto skroz nestandardno lakse staviti, dok je nesto standardno najteze staviti - posve kontra.
4) Dimenzije elemenata i razmaci izvoda su redovito u milima, dakle colna mjera. Zaokruzivanje u milimetre rade oni kojima stvari nisu jasne, kao npr. kad razmak pinova na TO220 kucistu zaokruze na 2.5mm, sto je ok jer su samo 3 izvoda, a onda dodje TDA1541 pa se razlika nakupi i chip ili podnozje se mora na silu gurati. Iz istog razloga odredi se neki raster za pozicioniranje komponentii drzite se toga kad god je moguce, a ne svaka komponenta po svom. Puno ih je lakse rasporediti ravnomjerno i simetricno ako se vec inzistira po svome, kao i spojiti vodovima standardne sirine, koji su isto u colnoj mjeri najcesce (100. 75, 50, 25, 12.5 mila itd).
5) Elementi s multiplim padovima zahtjevaju posebnu paznju pogotovo kad padovi ulaze jedni u druge. Kad god je moguce izbjegavati da rupe jednih padova oduzimaju mjesto drugim padovima. Primjer su elektroliti gore - standardni raster elektrolita za ove potrebe je 200, 300 ili 400mil-a s raznim promjerima kucista. Primjerice, postoje nizi elektroliti veceg promjera od standardnog. Uz neku standardnu velicinu padova, 200 i 300 mila ili 300 i 400 mila postavljaju rupe u bakarno 'meso' pada za veci raster. Rijesenje je zakretanje manjeg footprinta za 45 stupnjeva (ili manje ako program to omogucava). Pri tome se vodovi stavljaju tako da se i dalje postuje vodjenje napona preko elementa koji mu je u paraleli, putem najmanje impedancije.
6) prikazano crvenom linijom sadrzi i jednu minornu i jednu malo vecu gresku prema gornjim pravilima iprimjedbama, da vidimo tko ce ih naci

Sad gornja polovica:
1) Ako vec radimo plocu koja se da razrezati po sredini, ili je samo simetricna oko sredine, nije zgorega identificirati gje je ta sredina pa da se elementi mogu korektno pozicionirati prema tome. Uz to, nije zgorega ni zadati razmake od ruba ili centralne linije, preko kojih komponente nece ici.
2) Definirajte najvece gabarite komponenti s multiplim padovima, i nece biti potrebno dodatno otavljati nekakve razmake oko njih. Pri tome osim komponenti koje su u ladici treba ponekad razmisljati i o nekim tweakovima. Primjerice, neke karakteristike elektrolita su najbolje u rangu napona reda 60-100V, pa je sasvim moguce da ce netko unatoc specifikaciji za 40 ili 50V naponima, posegnuti za ovim vecima, npr. zato da bi pomocu nekog sasvim standardnog elektrolita tipa Jamicon donio za taj tip najbolje performanse.
3) Komponente koje se ne griju ali se niti ne smiju zagrijavati od drugih komponenti staviti tamo gdje je cirkulacija najmanja - prema sredini ploce. Primjer, filterski elektroliti. Time stvoriti mjesta za komponente koje se griju, i zatim oko njih staviti potreban broj rupa. Primjer 2, elektroliti manjih kapaciteta oko LM317. Ovdje su nepotrebno predimenzionirani (raster 100 i 200 mil-a je sposoban primiti od 10u/100V do 220u/63V uz promjer max 12.5mm, to su za ovu aplikaciju svi elektroliti ovog svijeta) i pomaknuti blize LM317. Pragmaticnije dimenzije i polozaj blize sredini ploce povecava udaljenost od hladila a istovremeno smanjuje potrebne gabarite plocice.
4) Potreban broj rupa ce automatski biti manji ako se grijuce komponente smjeste blize rubu ploce, iako pri tome treba imati i nekog pojma sto je u blizini tog ruba a van granica je plocice. Primjer, otpori u RCRC filteru - pomicanje elektrolita em napravi mjesto za njih, em ih smjesta blize rubu em smanjuje potreban broj rupa za zrak ispod njih.
5) Ima vise nacina da se odrdi naizgled isti posao spajanja komponenti elektricki korektno, sto ne znaci da su svi nacini jednako prostorno ucinkoviti. Primjer: diode ispravljaca (vidi strelice i rezultirajuce nove polozaje), rezultat moze biti usteda u dimenzijama ploce a bez da se zrtvuje mjesto za i jednu komponentu.
6) Postoje komponente koje su manje osjetljive na grijanje pa se mogu i stisnuti vise prema hladilima. Uz to, neke svojim oblikom uz otvore na plocici zapravo mogu i poboljsati kvalitetu hladjenja stvarajuci efekt dimnjaka. Primjer, folijski kond u zadnjem stupnju RCRC filtera. Visoke komponente koje cine pregrade mogu se pribliziti hladilu a da se pri tome ne izaziva vraga s zagrijavanjem tih komponenti, a cak se i poboljsava strujanje zraka.