GM70

GM70

PostPostao/la harkonen » 09 lip 2011, 11:40

Još ovu temu otvorim i onda stajem do jeseni, a u međuvremenu smišljamo, razrađujemo i pregrađujemo.....

GM70 - lampa u koju vrijedi ulagati ušteđevinu! Jučer pogledam na ebay kad imam što i vidjeti. GM70 u prosjeku
poskupila 8USD, nešto manje i 6C33, te većina zanimljivih lampi na tržištu. Kud ide ovaj svijet?
Ne zaboravimo koliko Šušurin traži za svoj amp sa ovom lampom. Vrijedi svaki cent. Aha.
Vrijedi puno, ali ne toliko.

Onda, tko se usudi prčkati sa 1Kv i više, evo rješenja u što će ulupati pare. Obećajem dobru zabavu,
dobar zvuk, dobar osjećaj, dobar račun za struju, a i zamjenu za kamin po svijetlu i količini topline.....
Gore spomenutih 1Kv nije ništa na što inače ne pazite, osim psihološke baba roge. Malo bolje izolacije,
malo manje pive kraj radnog stola i nema problema.

Daklem, ruska (opet ruska!) direktno grijana trioda GM70, sa specifikacijama :
grijanje: 20V - 3A
Anodni napon max: 1.5kV trajna disipacija: 125W
kratkotrajna disipacija (do minute): 150W
Kapacitet međuelektrodni :
mrežica-anoda : 12pF
mrežica-katoda : 8pF
anoda-katoda :4pF
visina 185mm, promjer 68mm
pojačanje : oko 7-8x

Kad mi je GM70 prvi put došla u ruke, pomislio sam: Bože - kako li ružne lampe, izgleda kao kovački rad u boci. A opet, ima nešto
što na prvi pogled govori : ovo je snaga, ovo je kvaliteta, ovo traje. Valjda i zvuči dobro. Proučio sam prilično šturu i nerazrađenu tematiku
o ovoj lampi na netu, sa prilično razočaranih. Kako ova lampa ima i varijantu sa bakrenom anodom (za razliku od klasične grafitne), svi su
svoje frustracije umanjivali sa tim da "bakrena" bolje zvuči. Ok, mrvicu je mekša, ali obična nije toliko loša koliko su svi među redovima pisali..
Ispada da je svako svakome tweakao amp sa GM-kom :-)
I onda sam odmah odlučio krenuti od grafa, a ne od priča, staviti jaki (možda i prejaki) driver, napajati to nezavisnim mono napajanjima
sa živinim ispravljačicama.
m-block-gm70-se_1.jpeg
m-block-gm70-se_1.jpeg (32.41 KiB) Pogledano 11567 put/a.


Uz malo podešavanja drivera i topologije, ovo je prosviralo. O da. 20W SE snage koja nije sirova, koja ravnopravno ide
uz bok ostalim DH triodama i koja što je čovjek dulje sluša ima želju za još. Takva žena ne postoji.
Svojom disipacijom kaže da može i dalje, ok, može ona do 24-25W uz podnošljiva izobličenja, ali oko 20W sa radnom točkom
1100/90 što je na 80% disipacije meni je optimum. I grafitna i bakrena.

Neki dan smo spomenuli 150pf kapaciteta s kojim se bori driver 6c33.
A da vidimo koliko je to ovdje : Ct = 8pf + 12pf *(7,5+1) = 110pf plus desetak u vodovima, dakle 30tak pf manje od 6c33.
Pojačanje joj je 7-8x, što olakšava i izbor drivera u usporedbi sa 845 triodom, kojom je vole uspoređivati.
Otpor u području radne točke je oko 2,5K.

Evo malo i grafike:

gm70loadline.JPG


A shema izlaza, kao i svaka shema DHT izlaza sa nešto povećom disipacijom na otporima, potrebom bolje izolacije unutar izlaznog trafoa - primar/sekunda/jezgra (min 3kV!), ako idemo na fiksni bias, i tu trebamo stabilizirani izbor, sa bar 20mA struje na raspolaganju.
Predložio sam impedanciju primara 7,5K što će u dinamičkim uvjetima biti nešto preko 8K i dati optimum snaga-nelinearno izobličenje.

gm70izlaz.JPG
gm70izlaz.JPG (29.86 KiB) Pogledano 11567 put/a.


Dakle, vidimo da nam za potrebe drajva ove lampe treba 190Vpp, što i nije neki poseban problem i sličnu smo priču spomenuli kod
drivera za 6c33. Pojačanje 70x, izlazni otpor što manji, solidna struja, dobar linearitet i to je to. Ako još da stavite i DHT u drive?

Kod GM70 dosta veću ćemo pažnju morati pokloniti samom ispravljaču,tj. ispravljačima.
U svom GM integrircu uključujući softstartove i delaye anodnog napona imam 8 komada. Ispravljač do ispravljača.
Hrpa željeza i lampe. I to je to.

Nije jeftino za izgradnju, to nikako, ali u SE priči ovo je blizu vrha.
Ili vrh. Ovisno s koje strane gledaš.....
I'm too old for this s...
Avatar
harkonen
 
Postovi: 2195
Pridružen/a: 04 svi 2011, 14:27
Lokacija: Bjelovar

Re: GM70

PostPostao/la harkonen » 10 lip 2011, 07:35

Zaboravih spomenuti još i da je radni vijek GM70 pri maks. preporučenoj disipaciji (125W)
10.000h, a preko 20.000h u kontinuitetu - to je za one koji neće prekidač na kutiji nego upale amp,
vrate se nakon 2 godine, a amp i dalje radi bez greške....
Jes' da je od tolikog dodavanja topline u sobu savinuo prostor-vrijeme i napravio crvotočinu, ali svira.
Dakle, sa smanjenom disipacijom na 100W, može se očekivati zaista dugi vijek eksploatacije,
prije ćete oglušiti i dobiti artritis nego potrošiti ovu cijev.

A i tehnika kojom je dobiven taj "kovački rad" - lijevani grafit - ima svoje prednosti u pogledu
otpornosti na vibracije i otpornosti na emisiju sekundarnih elektrona. Sve pridonosi vrlo malim
nelinearnim izobličenjima što se lijepo vidi i na grafu.

Kako to izgleda - vidi se lijepo ovdje na slici GK71 koja ima istu tu tehniku kovačke izrade
( a i to me još čeka, prženje g2 na GK71 iznad 450V )....

gk71_02_xl.jpeg


A ima li pitanja? Ima li interesa?
I'm too old for this s...
Avatar
harkonen
 
Postovi: 2195
Pridružen/a: 04 svi 2011, 14:27
Lokacija: Bjelovar

Re: GM70

PostPostao/la SuperSaša » 10 lip 2011, 20:39

Samo naprijed :D
SuperSaša
 
Postovi: 24
Pridružen/a: 10 svi 2011, 08:23

Re: GM70

PostPostao/la Edison » 10 lip 2011, 22:59

Davaj, davaj, Nikolaj! ;)
Čovječe pazi da ne ideš malen ispod zvijezda!
Avatar
Edison
 
Postovi: 1180
Pridružen/a: 04 svi 2011, 21:32
Lokacija: Rijeka

Re: GM70

PostPostao/la harkonen » 11 lip 2011, 07:40

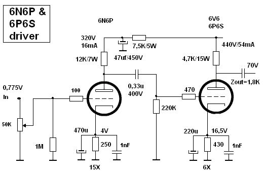
Dobro, za driver nam dakle treba nešto pojačanja od 70X (za 1V osjetljivost) ili 90x (za 0,775V).
I ovdje naravno imamo mogućnost koristiti jednostupanjski driver sa npr. 6j52p ( :-) ) ili D3a lampom,
no ovaj put sa induktivnim teretom (ili CCS) kako bismo postigli potrebno pojačanje, ali ovu sam lampu
obradio u 6c33 temi pa da napravimo nešto drugo, ništa manje dobro.

Jedan potvrđeni driver u praksi je pomalo neuobičajna priča koju sam stavio na gore spomenuti amp,
a radi se o dvostupanjskom driveru sa dvije sjajne cijevi, jedna je prekrasna dvostruka trioda 6N6P
6N6P_p.jpg
6N6P_p.jpg (20.83 KiB) Pogledano 11443 put/a.

s kojom čovjek zaista svašta može napraviti i zaslužuje da joj se posveti posebna tema, a druga je svepoznata, ali rijetko korištena u hi-fi aplikacijama i viđena kod samogradnji - 6V6 (6p6s)
6p6s.jpg
6p6s.jpg (6.88 KiB) Pogledano 11443 put/a.

tetrodica crnog balona ovdje naravno u triodnom spoju koja na ohmskom teretu pokazuje lijepe sonične karakteristike (spektar harmonika), a dobar je i jak driver za naše GM70 potrebe .

Kako se amp napaja sa 1100V anodnog napona, postoji više načina kako ga napraviti (jedan visoki napon i ispravljač za njega, udvostručivač napona, serijski spoj više ispravljača) ja koristim to posljednje kad se radi o stereo izlazu - 3 stakirana ispravljača 480V + 350V + 350V, a iz ovog prvog napona (480V) poslije jednog zajedničkog LC člana prema svakom kanalu ide separacijski jedan RC član i dalje napajanje za driverski stupanj. Ukupan "višak" napona do potrebnih anodnih 1100V sa fiksnim biasom se potroši u CLCLCRC filteru. Potreban napon 440V za ovaj driver se može dobiti i ukoliko koristite doubler napona pa se traženi napon "skine" sa sredine napajanja i dodatno isfiltrira, ali o tom kad ispravljači dođu na red.

6v6 (6p6s) je u radnoj točki 250V/38mA sa 4,7K/15-17W teretom, a 6N6P je u radnoj 125V/16mA sa 12K/5W teretom.
Možda će biti prigovora da pad DC napona 170V na anodnom teretu 6v6 nije po P.S.-u dovoljan za ovaj swing i da bi to trebalo biti ovdje bar 220V,ok - stoji, no pri ovim strujama drivera i dvostruko veći od efektivnog napona signala će biti dovoljan za dobru linearnost u A klasi i točan izgled vrha, što pokazuju i mjerenja na izlazu iz drivera pri maksimalnoj pobudi.
Dakle, spomenute anodne struje su velike za driverske aplikacije, ali zato u izvedbi ima "života" i to poprilično, a mali izlazni otpor od 1,8K u odabranim radnim uvjetima prema GM70 , ukupno pojačanje oko 90x što omogućuje integriranu osjetljivost 0dB. Fino. To GM70 i zaslužuje.
Evo radnih linija:
6n6p-6v6.JPG

A evo i sheme drivera:
6n6p-6v6-shema.JPG


Ima i još jedna zanimljiva i dobrozvučeća podvarijatna ovakvog drivera, kada umjesto 6n6p na ulazu koristimo 6n1p u SRPP-u ili 6n23P (ECC88) također u SRPP-u. Pojačanje obje varijante je taman oko 14,5-15x koliko nam i treba, svaka ima svoja sonična obilježja što se svakom graditelju ostavlja na izbor.

6n1p-6n23p-SRPP.JPG
6n1p-6n23p-SRPP.JPG (21.6 KiB) Pogledano 11446 put/a.
I'm too old for this s...
Avatar
harkonen
 
Postovi: 2195
Pridružen/a: 04 svi 2011, 14:27
Lokacija: Bjelovar

Re: GM70

PostPostao/la fixxxer » 11 lip 2011, 12:55

:clap: odlicno! ceka se nastavak! :thumbup:
Avatar
fixxxer
 
Postovi: 254
Pridružen/a: 07 svi 2011, 17:30
Lokacija: Beograd

Re: GM70

PostPostao/la xyrion » 12 lip 2011, 02:57

Zanimljivo pojačalo, zanimljivo štivo ;)
Avatar
xyrion
 
Postovi: 89
Pridružen/a: 04 svi 2011, 19:00
Lokacija: Split

Re: GM70

PostPostao/la harkonen » 12 lip 2011, 15:54

Kao i sa ostalim izlaznim cijevima, bile one triode ili ne, direktne ili indirektne,
male ili velike, staklene ili metalne, sumnjivo jeftine ili još bezobraznije skupe sve je u principu već
više-manje probano, mjereno, poslušano i ..... usudio bih se reći, pomalo s vremenom dosadi.
Srećom, upravo područje drivera (doduše, i područje ispravljača ima potencijala) je ono gdje se čovjek može razmaziti
i oprobavati unedogled zanimljive kombinacije, sve dok mu i to ne dojadi.
Onda neka prijeđe na uzgoj ruža, pečenje kolača i razglabanja o vezi kablova i high-enda.

Pa tako i ovaj zanimljivi „numerološki“ driver.
Slučajno je tako ispalo, i mora da je to neki „znak“ od svemogućeg ! Ali ne smijem huliti, da me ne opali
izboj nebeski!
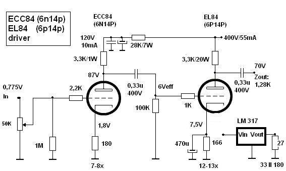
Radi se o općepoznatoj pentodi EL84 u triodnom spoju, a ispred nje ECC84. Dakle, obje su 84-ke.
I pazite sad – ruski ekvivalent za prvu je 6P14P, a za drugu 6N14P! Ha? Nije znak? :-)

ECC84 (6n14P) je inače namjenjena radu na visokim (<>200Mhz) frekvencijama, pa kako i Sstrsat reče
prije nekog vremena u vezi EC86, vrijedi spomenuti i ovdje da je potrebna pažnja kod izvedbe i primjena metoda sprečavanja mogućih VF oscilacija, za što se iskreno nadam da će on ovdje uskoro otvoriti temu koja će biti
forumski preslik predavanja o oscilacijama održanog na TF-u u Umagu, a nadam se još i puno šira jer on
ima što o tome reći, a vrlo su to bitne stvari za stremitelje...
Uz to ECC84 spada u onu grupu zanimljivo povoljnih lampi (čitaj: sad iskoristi priliku jeftine), a i EL84 nije
na listi onih nedostupnih, pogotovo ruska varijanta (6p14p), koju sam uspoređivao sa zapadnim varijantama i osim
što ima nešto niže anodne naponske limite, radi vrlo lijepo i vrlo lijepo zvuči.
Dakako, i kod jednih i kod drugih ima puno raznih proizvođača i to otvara širok prostor onima koji vole
uspoređivati soniku.
No da se vratimo na ovaj driver za GM70, potrebno pojačanje od 90X za osjetljivost 0,775V ćemo ostvariti
u dva stupnja, ECC84 u radnoj točki 85V/10mA/3,3K tereta i sa nepremoštenim katodnim otporom uz pojačanje od 7-8x,
a EL84 u radnoj točki 235V/45mA/3,3K tereta – pojačanje od 12-13x. Uz klasičnu opciju biasa putem katodnog otpora,
tko želi može pokušati i sa LM317, u spoju konstrantnog strujnog izvora. Otpor za podešavanje struje iznosi 27,78ohm,
ako stavite 27ohm, struja će biti oko 46mA, što je sasma ok, a ako stavite u paralelu 33 i 180 ohm, struja će biti 44,8mA
pa tko kako želi.

ecc84-radna.JPG


el84-t-tranda.JPG


ecc84-el84-shema.JPG


Radne linije su prilično kompatibilne u smislu konačne izlazne linearnosti (tj.poništenja nelinearnosti), dosta su strujno bogate da osiguraju lijepu i detaljnu zvučnu sliku, bez obzira na veličinu pobude i bez obzira na kapacitet izlazne triode.
Izlazni otpor u ovim radnim uvjetima kod ECC84 oko 4,5K, a kod EL84 – 1,28K, što je više nego dobro.
Konačno, kako će ovaj driver zvučati u praksi, ostaje tek da se vidi i ukoliko netko odluči probati ovaj „numerološki“ suđeni par, neka svakako ovdje napiše svoje impresije.
Meni se čini da sve govori u prilog lijepom zvuku.

Kako je, na kraju krajeva, u temi riječ o DHT , zašto ne napraviti i DHT varijante drivera? Kako u tom pogledu svakako
treba računati na dvostupanjski driver, dakle, od potencijalnih lampi se ne očekuju luda pojačanja, ali se očekuje da uz solidno nizak izlazni otpor i lijepo sviraju. Pa to nije tako teško - od subminijaturnih DH pentoda (1j29b) u triodi, preko
loktalne 4p1l, stare ,ali meni predobre 226 triode, 6s4s itd,itd...

Za izlazni trafo, recimo da je optimum izbor jezgre EI105 standardni paket od 18,3cm2, sa 0,33mm limom i zračnim
rasporom 0,4mm. Za donju graničnu 25Hz i tu impedanciju treba nam 62H, a na ovoj jezgri sa kvalitetnim limom ćemo to i postići. Čak i daleko više.
Primar ima 3354 namotaja žice 0,30mm, sekundar (0-4-8 ohm) ima 0 -77-110 namotaja . Tko želi 6 ohm treba 95 namotaja.
Na ovoj jezgri preporuka je napraviti tri sloja sekundara pa motanje izgleda 1/4P-S-1/4P-S-1/4P-S-1/4P . Sekundare povezati paralelno, dakle u svakom sloju motati svih 110 namotaja sa izvodom na 77. Žica na sekundarima ukupno treba podnijeti min 4A. I najbitnije! IZOLACIJA! Neka onaj koji mota svakako predvidi kvalitetnu izolaciju između slojeva primara i sekundara kao i prema samoj jezgri. 3KV minimum! 5kV za miran san....

Ima i onih koji bi bolje, više, teže. Njima treba jezgra EI120 standardnog paketa 24cm2, raspor 0,48mm, fd 20Hz.
Primar: 3616 namotaja žice 0,3mm .
Sekundari (0-4-8) : 0 - 84 -118 namotaja . Za 6 ohma trebate 102 namotaja.
Namotajte ga redom gore navedenog.
I'm too old for this s...
Avatar
harkonen
 
Postovi: 2195
Pridružen/a: 04 svi 2011, 14:27
Lokacija: Bjelovar

Re: GM70

PostPostao/la Edison » 12 lip 2011, 16:14

harkonen je napisao/la:Za izlazni trafo, recimo da je optimum izbor jezgre EI105 standardni paket od 18,3cm2, sa 0,33mm limom i zračnim rasporom 0,4mm. Za donju graničnu 25Hz i tu impedanciju treba nam 62H, a na ovoj jezgri sa kvalitetnim limom ćemo to i postići. Čak i daleko više. Primar ima 3354 namotaja žice 0,30mm, sekundar (0-4-8 ohm) ima 0 -77-110 namotaja . Tko želi 6 ohm treba 95 namotaja. Na ovoj jezgri preporuka je napraviti tri sloja sekundara pa motanje izgleda 1/4P-S-1/4P-S-1/4P-S-1/4P . Sekundare povezati paralelno, dakle u svakom sloju motati svih 110 namotaja sa izvodom na 77. Žica na sekundarima ukupno treba podnijeti min 4A. I najbitnije! IZOLACIJA! Neka onaj koji mota svakako predvidi kvalitetnu izolaciju između slojeva primara i sekundara kao i prema samoj jezgri. 3KV minimum! 5kV za miran san....

Ima i onih koji bi bolje, više, teže. Njima treba jezgra EI120 standardnog paketa 24cm2, raspor 0,48mm, fd 20Hz.
Primar: 3616 namotaja žice 0,3mm . Sekundari (0-4-8) : 0 - 84 -118 namotaja . Za 6 ohma trebate 102 namotaja.
Namotajte ga redom gore navedenog.


Harkonen, koji je promjer zice u sekundarima? Pise samo da treba podnijeti 4A. Jest da je sekundar u tri paralelne sekcije, ali dobro je znati i koji promjer zice staviti. I koliki je zracni raspor za EI105 trafo?
Čovječe pazi da ne ideš malen ispod zvijezda!
Avatar
Edison
 
Postovi: 1180
Pridružen/a: 04 svi 2011, 21:32
Lokacija: Rijeka

Re: GM70

PostPostao/la harkonen » 12 lip 2011, 17:00

Raspor na EI105 je 0,4mm, a svaki sekundar bih motao sa 0.95mm žicom. To je i više nego dovoljno, stara je to "ruskaja" pouzdana formula za izbjegavanje Gulaga.I nijedan trafo nije omanuo. Ili planuo :-)
Kod Kolareka par tih EI105 trafoa ide za 800Kn mislim. Možda plus 100, ali tu negdje. Teške su to mrcine.
I trebaju biti.

Za nabavku lampi preporučujem ovog :
http://cgi.ebay.com/GM-70-GM70-RCA-845- ... 5ae0ee9edc
za sockete ovog:
http://cgi.ebay.com/PAIR-Ceramic-Tube-S ... 43a2dacaad
I'm too old for this s...
Avatar
harkonen
 
Postovi: 2195
Pridružen/a: 04 svi 2011, 14:27
Lokacija: Bjelovar

Sljedeća

Natrag na Cijevna tehnika

Na mreži

Trenutno korisnika/ca: / i 3 gostiju.

cron