Da se i ja oglasim malo, kad sam već i pokrenuo ovu temu.
Da ste me ubili u pojam, bome jeste, ali znam i ja biti tvrdoglav (pa šta košta...) pa još ne odustajem. Daklem, prije svega, da se zahvalim svima na trudu i angažmanu oko ove teme, posebice Ilimznu koji je toliko vremena utrošio na pojašnjenja i grafofe i račune i na sve, ali ni drugi tu nisu izostavljeni.
Evo kako Ivica zamišlja Maricu, tj. ja OTLja:
Prema Željkovim objašnjenjima i ja bih volio da to ispadne, ugrubo, ovako: 2X8 EL504 po kanalu, na cca +-170V, pa snage koliko ispadne (u ovom koraku će me zadovoljiti cca 50W), a ako od toga treba nešto raditi u A klasi bit će dovoljno 5 do max 10W, kod QUAD 405 je u A klasi radilo 5W a dalje su se uključivali damperi itd. To se pokazalo u praksi sasvim dovoljno (bar u mojem slučaju) pa mislim da netreba više. Eto, u tom smislu trebam modificirati oriđiđi projekt. Nakon par godina i novaca, doći će na red puna konfiguracija sa 509 lampama. To može čekati.
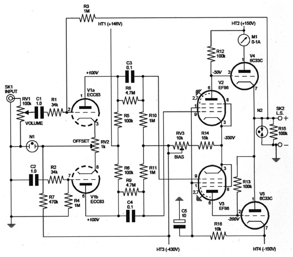
Ima još nešto, na engleskom DIYAUDIO forrumu se dosta razglabalo o OTL projektu Tim Mellow-a sa 6C33C-B, koji isto koristi totem-pole izlaz i vrlo je sličan Rozenblitovom rješenju (bar meni) ali nisam na kraju skužio dali to radi u A klasi (25W) i dali je moguće poduplati lampe na izlazu za veću snagu i sve što ide s time. Da podsjetim one koji su to zanemarili, okačit ću šemu ovdje (na njihovom je forumu okačena bar 6-7 puta), uz jedno pitanjce: jel se te babuške stvarno tako jako griju bez obzira na režim rada?

- OTL sa 6C33C-B_1.jpg (107.09 KiB) Pogledano 4413 put/a.